REVOGADO PELA LEI Nº 755/2009

 

LEI N° 514, DE 24 DE ABRIL DE 2006

DISPÕE SOBRE A ORGANIZAÇÃO ADMINISTRATIVA DO MUNICÍPIO DE SÃO MATEUS, ESTADO DO ESPÍRITO SANTO, DEFINE A STRUTURA ADMINISTRATIVA E O QUADRO DE CARGOS DE PROVIMENTO EM COMISSÃO E DÁ OUTRAS PROVIDÊNCIAS.

O PREFEITO MUNICIPAL DE SÃO MATEUS, ESTADO DO ESPÍRITO SANTO, faço saber que a Câmara Municipal aprovou e eu sanciono a seguinte LEI:

 

TÍTULO I

Da Administração Pública Municipal

 

CAPÍTULO I

Do Poder Executivo Municipal

 

Art. 1º O Poder Executivo é exercido pelo Prefeito Municipal, auxiliado pelos Secretários Municipais e Assessores, ocupantes de cargos em comissão, de livre nomeação e exoneração.

 

Art. 2º As atribuições do Chefe do Poder Executivo Municipal são as definidas nas Constituições da República, do Estado do Espírito Santo e na Lei nº 001, de 05 de abril de 1990 - Lei Orgânica do Município, especificamente em seu artigo 107.

 

Art. 3º As atribuições dos auxiliares diretos do Prefeito Municipal são as estabelecidas nos artigos 113 a 115 da Lei nº 001, de 05 de abril de 1990 - Lei Orgânica do Município, bem como nesta Lei, que definirá competências, deveres e responsabilidades.

 

CAPÍTULO II

Dos Princípios Básicos da Administração Pública Municipal

 

Art. 4º A Administração Pública Municipal obedecerá aos princípios estabelecidos no art. 37 da Constituição Federal, e ainda aos seguintes:

 

I - Planejamento;

 

II - Coordenação;

 

III - Descentralização;

 

IV - Controle;

 

V - Informação.

 

SEÇÃO I

Do Planejamento

 

Art. 5º A Administração Municipal manterá um processo permanente de planejamento, visando promover o desenvolvimento sócio-cultural, econômico e político do Município, a qualidade de vida da população e a melhoria da prestação dos serviços municipais.

 

Art. 6º O planejamento municipal deverá orientar-se, além dos princípios fixados pela Lei Orgânica Municipal, pelos seguintes princípios básicos:

 

I - Democracia e transparência no acesso às informações disponíveis;

 

II - Eficiência e eficácia na utilização dos recursos financeiros, técnicos e humanos disponíveis;

 

III - Complementaridade e integração de políticas, planos, programas e ações setoriais;

 

IV - Viabilidade técnica e econômica das proposições, avaliadas a partir do interesse social, e dos benefícios públicos;

 

V - Respeito e adequação à realidade local e regional, em consonância com os planos e programas Estaduais e Federais existentes.

 

Art. 7º O planejamento e a execução das atividades da Administração Municipal obedecerão às diretrizes estabelecidas neste Capítulo e na Lei Orgânica Municipal e serão feitos por meio de elaboração e atualização, dentre outros, dos seguintes instrumentos:

 

I - Plano de Governo;

 

II - Plano Diretor de Desenvolvimento Urbano;

 

III - Plano Plurianual de Investimentos;

 

IV - Lei de Diretrizes Orçamentárias;

 

V - Orçamento Anual.

 

Art. 8º O Plano de Governo será o instrumento de coordenação e integração das ações, programas e planos da Administração Municipal.

 

Art. 9º O Plano Diretor a que se refere o artigo 182 da Constituição Federal é o instrumento básico da política urbana, a ser executada pelo Município.

 

Art. 10. Toda atividade deverá integrar-se e ajustar-se ao Plano de Governo e ao Orçamento, e os compromissos financeiros só poderão ser assumidos em perfeita consonância com a programação financeira de desembolso e atendendo às exigências da Lei de Responsabilidade Fiscal.

 

SEÇÃO II

Da Coordenação

 

(Dispositivo alterado pela Lei Complementar nº 26/2007)

Seção II

Gerência Técnico-Pedagógica

 

Art. 11. A ação administrativa municipal será exercida mediante permanente processo de coordenação das ações planejadas, harmônicas e integradas, e de suas execuções, nos diversos ambientes gerenciais e operacionais da Administração Municipal.

 

Art. 12. A coordenação será exercida em todos os níveis da Administração Municipal, mediante atuação da Secretarias, dos órgãos de Assessoramento ao Prefeito, das Gerências Setoriais e dos Núcleos Operacionais.

 

SEÇÃO III

Da Descentralização

 

Art. 13. A execução das atividades da Administração Municipal será, tanto quanto possível descentralizada, e a descentralização efetuar-se-á:

 

I - Nos quadros funcionais da Administração, através da delegação de competência, distinguindo-se, em princípio, o nível de direção e de execução;

 

II - Na ação administrativa, mediante a criação ou manutenção de órgãos da administração direta, da administração indireta ou, ainda, mediante convênios com órgãos ou entidades de outra esfera de poder;

 

III - Na execução de serviços da Administração Pública para a privada, mediante contratos administrativos de concessão ou atos permissivos ou autorizativos.

 

Parágrafo Único. A delegação de competência será realizada como instrumento de descentralização administrativa, com a finalidade de assegurar maior rapidez e objetividade às decisões, observados os princípios estabelecidos pela Lei Orgânica Municipal.

 

SEÇÃO IV

Do Controle

 

Art. 14. O controle das ações administrativas deverá ser exercido em todos os níveis, órgãos e entidades da Administração Municipal, compreendendo, particularmente:

 

I - O controle pela gerência e coordenação competentes, da execução dos planos e programas administrativos e das normas que regem as atividades específicas de cada nível de ação;

 

II - O controle e a avaliação sistemática dos métodos e processos de execução das ações programáticas da administração, avaliando a correspondência entre o planejado e o realizado, e os ajustamentos e revisões que se fizerem necessários, face aos objetivos estabelecidos, e aos níveis pretendidos de eficiência e eficácia da ação pública;

 

III - O controle dos recursos públicos aplicados e da guarda do patrimônio do Município.

 

SEÇÃO V

Da Informação

 

Art. 15. A qualidade da ação administrativa requer a implantação e manutenção de um sistema municipal de informações ou um sistema de informações gerenciais, como garantia da eficiência, eficácia e efetividade das ações, programas, planos e políticas de desenvolvimento do Município, e do seu correlato, a garantia da melhoria da qualidade de vida da população.

 

§ 1º O sistema de informações gerenciais permitirá um permanente ajustamento das ações programáticas aos objetivos do Plano de Governo e ao Orçamento Municipal.

 

§ 2º O sistema de informações gerenciais garantirá a implantação de um permanente processo de avaliação e controle das ações da Administração Municipal, tendo em vista seus objetivos maiores, assim como permitir meios de correção de desvios ou adveniências de distorções, disfuncionalidades, ou superposições e paralelismos de atividades.

 

TÍTULO II

Da Estrutura da Administração Municipal

 

Art. 16. A Estrutura Administrativa do Poder Executivo Municipal compreende os órgãos da administração direta e as entidades da administração indireta.

 

CAPÍTULO I

Da Administração Direta

 

Art. 17. A Administração Direta é constituída dos órgãos integrantes da estrutura organizacional da Prefeitura Municipal, que compreende:

 

I - ADMINISTRAÇÃO E DIREÇÃO SUPERIOR

 

1. Prefeito;

2. Vice-Prefeito.

 

II - ÓRGÃOS DE ASSESSORAMENTO

 

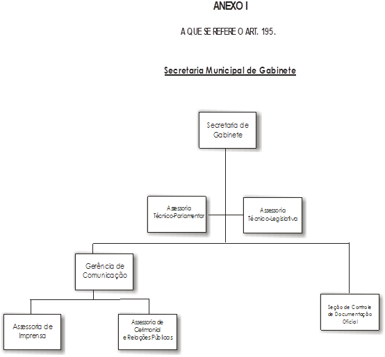
1. Secretaria de Gabinete;

2. Gabinete do Vice-Prefeito;

3. Procuradoria Municipal;

4. Controladoria Interna;

5. Ouvidoria Geral do Município.

 

III - ÓRGÃOS DE EXECUÇÃO PROGRAMÁTICA

 

1. Secretaria Municipal de Desenvolvimento Econômico e Captação de Recursos;

2. Secretaria Municipal de Planejamento Estratégico;

3. Secretaria Municipal de Educação;

4. Secretaria Municipal de Cultura;

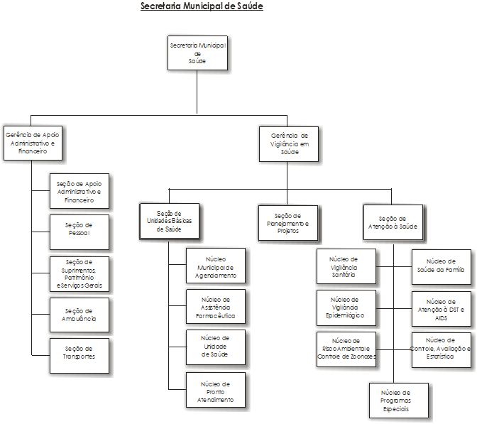
5. Secretaria Municipal de Saúde;

6. Secretaria Municipal de Ação Social e Cidadania;

7. Secretaria Municipal de Esportes, Lazer e Juventude;

8. Secretaria Municipal de Infra-Estrutura e Transporte;

9. Secretaria Municipal de Obras.

 

IV - ÓRGÃOS DE EXECUÇÃO INSTRUMENTAL

 

1. Secretaria Municipal de Administração;

2. Secretaria Municipal de Finanças;

3. Secretaria Municipal de Turismo;

4. Secretaria Municipal de Agricultura, Abastecimento e Pesca;

5. Secretaria Municipal do Meio Ambiente.

 

 Parágrafo Único. A representação gráfica ou o Organograma da Estrutura Administrativa da Prefeitura Municipal de São Mateus consta no Anexo I, e é parte integrante desta Lei.

 

CAPÍTULO II

Da Administração Indireta

 

Art. 18. Entende-se por Administração Indireta o conjunto de entidades dotadas de personalidade jurídica, criadas por lei municipal específica, na forma do inciso XIX do art. 37 da Constituição Federal.

 

Parágrafo Único. A entidade da Administração Indireta é o SAAE - Serviço Autônomo de Água e Esgoto, criada por lei municipal específica.

 

Art. 19. A participação de pessoas jurídicas de direito público interno, no capital de empresas públicas e sociedades de economia mista criadas pelo Município de São Mateus, serão permitidas, desde que a maioria do capital, com direito a voto, pertença ao Município.

 

TÍTULO III

Da Gestão Municipal

 

CAPÍTULO ÚNICO

Da Concepção do Modelo de Gestão

 

Art. 20. O Modelo de Gestão esteia-se nos princípios de administração por célula, onde as atividades são desenvolvidas por equipes de trabalho, organizadas em gerências setoriais, seções e núcleos operacionais.

 

Art. 21. A equipe é responsável pela execução das ações, tarefas, projetos e programas, em todas as suas etapas, de forma integral, contribuindo para agilidade dos processos, e eficiência, eficácia e efetividade do sistema da Administração Municipal.

 

Art. 22. As equipes são coordenadas por um gerente, com a função de planejar, supervisionar as execuções, avaliar e controlar as ações programáticas do Plano de Governo, no âmbito de atribuições de cada Secretaria Municipal ou de cada órgão da Administração Municipal.

 

TÍTULO IV

Da Gestão Participativa

 

CAPÍTULO ÚNICO

Do Comitê de Gestão Participativa

 

Art. 23. O Comitê de Gestão Participativa tem como objetivo o assessoramento às decisões do Prefeito e acompanhamento das ações e compromissos assumidos.

 

Parágrafo Único. O Comitê de Gestão Participativa firma-se como um instrumento de legitimação e transparência dos processos de gestão, assegurando eficiência e eficácia técnica, administrativa e política, à Administração Municipal.

 

Art. 24. Compete ao Comitê de Gestão Participativa:

 

I - Realizar reuniões periódicas para avaliar a execução do Plano de Governo e de suas ações programáticas, e encaminhar soluções para os problemas levantados, buscando o aprimoramento da gestão participativa;

 

II - Promover a integração e melhorar o relacionamento entre as Secretarias da Prefeitura Municipal e as comunidades locais;

 

III - Monitorar as ações, definir o controle e acompanhamento dos compromissos do Plano de Governo e de suas ações programáticas;

 

IV - Melhorar o sistema de informações gerenciais e o intercâmbio de informações entre as diversas áreas e atividades da Prefeitura Municipal, sedimentando uma cultura gerencial coletiva.

 

Art. 25. O Comitê de Gestão Participativa tem a seguinte composição:

 

I - Coordenador Geral

a) Prefeito Municipal.

 

II - Membros

a) Procurador Municipal;

b) Técnico da Controladoria Interna;

c) Ouvidor Municipal;

d) Secretários Municipais.

 

 Parágrafo Único. O Comitê de Gestão Participativa deve ser aberto para representantes de associações de classes, de profissionais e comunitárias; entidades profissionais e empresariais; ONG’s e outras, a critério do Chefe do Poder Executivo.

 

TÍTULO V

Das Atribuições dos Dirigentes

 

CAPÍTULO I

Das Atribuições do Prefeito

 

Art. 26. Compete privativamente ao Prefeito as atribuições elencadas no art. 107 da Lei Orgânica Municipal.

 

Parágrafo Único. O Prefeito Municipal poderá delegar por decreto, a seus auxiliares, as atribuições previstas na Lei Orgânica do Município.

 

CAPÍTULO II

Das Atribuições dos Secretários

 

Art. 27. Os Secretários Municipais têm as seguintes atribuições específicas:

 

I - Administrar a Secretaria e representá-la em ato público;

 

II - Assessorar ao Prefeito em assuntos de competência da Secretaria;

 

III - Implementar o planejamento estratégico, na execução do Plano de Governo, na sua área de competência;

 

IV - Rever e encaminhar estudos e análises realizadas sob a responsabilidade dos órgãos de assessoria da Secretaria;

 

V - Distribuir encargos entre seus colaboradores;

 

VI - Articular-se com os demais órgãos da Prefeitura Municipal, aprimorando as bases de uma cultura gerencial coletiva e participativa;

 

VII - Apresentar relatórios sobre as atividades da Secretaria;

 

VIII - Fazer cumprir as metas estabelecidas no Plano de Governo da Prefeitura Municipal relativas à sua área de atuação;

 

IX - Ordenar a realização de sindicâncias e inquéritos administrativos e aplicar penas, salvo a de demissão, obedecendo ao princípio do devido processo legal e facultando amplo direito de defesa;

 

X - Expedir atos normativos e instruções de trabalho;

 

XI - Opinar nos pedidos de férias dos servidores lotados na Secretaria;

 

XII - Aprovar o plano de trabalho da Secretaria;

 

XIII - Despachar e assinar as certidões expedidas pela Secretaria;

 

XIV - Participar das reuniões do Comitê de Gestão Participativa;

 

XV - Participar das decisões do Prefeito e demais Secretários;

 

XVI - Manter atualizados os procedimentos e instruções dos sistemas de informações gerenciais, relativos à sua área de competência;

 

XVII - Executar outras atividades designadas pelo Prefeito.

 

CAPÍTULO III

Das Atribuições do Gerente Setorial de Secretaria

 

Art. 28. Os Gerentes Setoriais têm as seguintes atribuições específicas:

 

I - Distribuir os encargos entre as equipes de trabalho, provendo as condições necessárias à execução das atividades;

 

II - Coordenar, controlar e acompanhar as tarefas de sua equipe, bem como as instruções de trabalho respectivas;

 

III - Propor ao responsável de sua pasta ações, visando à melhoria contínua dos serviços executados;

 

IV - Prestar assistência ao Secretário, nos assuntos relacionados às atividades de sua gerência;

 

V - Formular diretrizes e elaborar sistematicamente programas nas suas respectivas áreas de atuação, obedecendo aos princípios e diretrizes do Plano de Governo;

 

VI - Participar das reuniões do Comitê de Gestão Participativa;

 

VII - Formalizar atividades de treinamento de sua equipe de trabalho;

 

VIII - Avaliar as atividades desenvolvidas nos Núcleos, encaminhando ao Secretário para apreciação;

 

IX - Executar outras atividades designadas pelo Secretário.

 

CAPÍTULO IV

Das Atribuições do Coordenador de Núcleo Operacional e Agente de Apoio Operacional

 

Art. 29. Os Coordenadores de Núcleo Operacional e Agentes de Apoio Operacional têm as seguintes atribuições específicas:

 

I - Prestar assistência ao seu superior imediato no estudo e encaminhamento dos assuntos de atuação e especialidade de sua equipe;

 

II - Distribuir entre seus colaboradores as tarefas de responsabilidade da equipe;

 

III - Supervisionar a execução dos trabalhos a cargo de sua equipe;

 

IV - Zelar pela disciplina e pelo cumprimento das tarefas;

 

V - Realizar estudo de melhoria dos métodos de trabalho e implantar novas rotinas que visem a racionalização dos trabalhos;

 

VI - Articular-se com o Gerente Setorial e com o Secretário, para sugerir a normalização de novas rotinas de trabalho, bem como cursos e treinamentos que visem a melhoria do desempenho da sua equipe;

 

V - Executa outras atividades designadas pelo Gerente do Setor respectivo.

 

TÍTULO VI

Das Competências e Atribuições dos Órgãos de Assessoramento

 

CAPÍTULO I

Das Atribuições da Assessoria Técnica Setorial

 

Art. 30. A Assessoria Técnica Setorial compete:

 

I - Realizar estudos, pesquisas e análises técnicas em áreas de sua respectiva competência, para embasar ações e decisões da Administração Municipal;

 

II - Assessorar a gestão pública em suas áreas específicas de competência;

 

III - Apresentar avaliações e relatórios sobre as atividades técnicas de suas ações de atribuições;

 

IV - Assessorar a elaboração do plano de ação de sua área de atuação;

 

V - Articular com os órgãos públicos ou privados, de sua área de competência, para manter ou estabelecer intercâmbios técnicos;

 

VI - Montar e manter atualizado o sistema de informações gerenciais;

 

VII - Desenvolver outras atividades correlatas.

 

CAPÍTULO II

Das Atribuições da Consultoria Técnica

 

Art. 31. À Consultoria Técnica compete:

 

I - Auxiliar o desenvolvimento de estudos setoriais necessários à elaboração do Plano de Ação do Governo Municipal;

 

II - Elaborar levantamentos, análises, consolidações e manutenção de fluxo de informação setoriais inerentes aos objetivos da Secretaria;

 

III - Acompanhar e avaliar a execução de planos, programas e projetos, zelando para que se dê, rigorosamente, de acordo com as políticas e diretrizes do Plano de Ação do Governo Municipal;

 

IV - Viabilizar o processo de planejamento setorial em sua totalidade, através de suporte técnico;

 

V - Colecionar e analisar informações ao processo de planejamento da Secretaria, em interação com as demais áreas a ela subordinadas;

 

VI - Elaborar estudos que forneçam análise e propostas de alternativas para a formação e revisão contínua das políticas setoriais no decorrer da sua implementação;

 

VII - Elaborar análises técnicas que permitam a avaliação periódica e sistemática da coerência interna, da implementação, da consecução de objetivos e dos efeitos das políticas setoriais;

 

VIII - Coletar dados e elaborar relatórios para subsidiar as análises de exeqüibilidade e viabilidade das ações propostas no âmbito das estratégias políticas, administrativas, técnicas e operacionais;

 

IX - Elaborar estudos estatísticos, dando tratamento às informações recebidas e analisando seus aspectos;

 

X - Analisar estatisticamente dados coletados para auxiliar na definição de prioridades;

 

XI - Compilar dados para a proposta orçamentária da Secretaria, encaminhando-os à Secretaria de Planejamento;

 

XII - Prestar suporte técnico-administrativo à área social da Administração Municipal, visando melhorar a qualidade de vida do cidadão;

 

XIII - Acompanhar a execução dos convênios firmados pela Secretaria com outras entidades;

 

XIV - Fornecer assessoria técnica ao Secretário em assuntos e situações específicas;

 

XV - Elaborar, anualmente, relatórios de atividades da Secretaria.

 

CAPÍTULO III

Da Assessoria Técnica de Planejamento, Coordenação e Controle

 

Art. 32. À Assessoria Técnica de Planejamento, Coordenação e Controle compete:

 

I - Acompanhar a elaboração e a execução do Planejamento Estratégico da Prefeitura e do Plano de Governo;

 

II - Acompanhar a elaboração e a execução do Plano Plurianual de Investimentos da Prefeitura;

 

III - Acompanhar e avaliar o Plano de Ação das Secretarias Municipais;

 

IV - Coordenar e acompanhar as alterações na Estrutura Organizacional, no Regimento Interno e Manual de Normas e Procedimentos da Prefeitura;

 

V - Executar as estratégias de articulação externa com a comunidade, Órgãos e entidades públicas e privadas, em assuntos de interesse da Prefeitura, e em sintonia com as Secretarias Municipais e seus respectivos Planos de Ação;

 

VI - Executar as estratégias de articulação interna com as Secretarias Municipais;

 

VII - Executar outras atribuições correlatas, que lhe forem atribuídas.

 

CAPÍTULO IV

Da Secretaria de Gabinete

 

Art. 33. A Secretaria de Gabinete tem como finalidade assistir direta e imediatamente ao Prefeito Municipal, na sua representação civil e nas relações com autoridades em geral e ainda:

 

I - Contribuir e coordenar a formulação do Plano de Ação do Governo Municipal e de programas gerais e setoriais inerentes a Secretaria de Gabinete;

 

II - Garantir a prestação de serviços municipais de acordo com as diretrizes de governo;

 

III - Estabelecer diretrizes para a atuação da Secretaria de Gabinete;

 

IV - Estabelecer objetivos para o conjunto de atividades da Secretaria de Gabinete, vinculados a prazos e políticas para sua consecução;

 

V - Promover a integração com órgão e entidades da Administração Municipal, objetivando o cumprimento de atividades setoriais;

 

VI - Promover contatos e relações com autoridades e organizações dos diferentes níveis e esferas governamentais;

 

VII - Orientar e coordenar a elaboração da agenda de atividades e programas oficiais do Prefeito Municipal;

 

VIII - Promover e supervisionar a coordenação da implantação das políticas setoriais da Secretaria de Gabinete;

 

IX - Participar das avaliações das ações governamentais;

 

X - Coordenar os serviços de assessoramento direto ao Prefeito Municipal e ao Vice-Prefeito;

 

XI - Coordenar os serviços de apoio administrativo ao Prefeito Municipal, ao vice-Prefeito e às demais Secretarias Municipais;

 

XII - Cumprir outras atividades compatíveis com a natureza de suas funções, que lhe forem atribuídas.

 

SEÇÃO I

Seção de Controle de Documentação Oficial

 

Art. 34. À Seção de Controle de Documentação Oficial compete realizar e controlar o registro e guarda do expediente oficial do Prefeito Municipal, considerando as leis, decretos, portarias, editais, ofícios e outros, bem como executar as seguintes atividades:

 

I - Realizar e controlar a edição da legislação municipal;

 

II - Realizar e controlar as atividades referentes à publicação do expediente oficial da Administração Municipal;

 

III - Encaminhar projetos de leis à Câmara Municipal;

 

IV - Atender aos prazos para publicação de projetos de leis aprovados pela Câmara Municipal;

 

V - Providenciar o cadastramento do ementário informativo de leis, decretos, portarias e mensagens da Legislação Municipal, emitindo relatórios periódicos, atendendo a consulta ao sistema informatizado e fornecendo cópias aos interessados;

 

VI - Registrar, catalogar, classificar, atender consultas e fornecer cópias da legislação municipal;

 

VII - Encaminhar às Secretarias Municipais cópia de legislação publicada de interesse da área;

 

VIII - Cumprir outras atividades compatíveis com a natureza de suas funções, que lhe forem atribuídas.

 

SEÇÃO II

Assessoria Técnico-Legislativa

 

Art. 35. Compete à Assessoria Técnico-Legislativa:

 

I - Elaborar e examinar minutas de Portaria, Decreto e projetos de leis;

 

II - Controlar os requerimentos, indicações e pedidos de informações encaminhados pelo Legislativo Municipal;

 

III - Exercer o controle de projetos de leis, analisando-os e providenciando o seu encaminhamento à Câmara Municipal;

 

IV - Controlar prazos legais de resposta a indicações, requerimentos, convocações e projetos de leis enviados pelo Legislativo;

 

V - Controlar prazos de apreciação, por parte da Câmara Municipal, de Projetos em regime de urgência e de apreciação de vetos do Prefeito Municipal a projetos de leis e demais obrigações do Legislativo para com o Executivo;

 

VI - Dar forma final a Decreto e projetos de leis;

 

VII - Executar atividades de relação formal da Prefeitura Municipal com a Câmara Municipal, em conjunto com a Assessoria Técnico-Parlamentar;

 

VIII - Cumprir outras atividades compatíveis com a natureza de suas funções, que lhe forem atribuídas.

 

SEÇÃO III

Assessoria Técnico-Parlamentar

 

Art. 36. Compete à Assessoria Técnico-Parlamentar:

 

I - Promover articulações políticas de questões de interesse municipal;

 

II - Manter relacionamento político com a Câmara Municipal;

 

III - Manter relacionamento com entidades políticas e outras esferas de governo;

 

IV - Manter estreito relacionamento com a Assessoria Técnica-Legislativa;

 

V - Cumprir outras atividades compatíveis com a natureza de suas funções, que lhe forem atribuídas.

 

SEÇÃO IV

Gerência de Comunicação

 

Art. 37. A Gerência de Comunicação tem por finalidade planejar e coordenar as atividades inerentes à comunicação social, visando à integração política e das atividades dos órgãos e entidades da Administração Pública Municipal, competindo à execução das seguintes atividades:

 

I - Organizar entrevistas, conferências e debates para a divulgação de assuntos de interesse do Município;

 

II - Implementar plano de estruturação da imagem institucional da Administração Municipal;

 

III - Elaborar diariamente o resumo das principais notícias veiculadas na imprensa, de interesse do Município, divulgando às Secretarias Municipais;

 

IV - Desenvolver campanhas publicitárias de prestação de contas dos atos do Município;

 

V - Promover a produção de trabalhos gráficos, audiovisuais e pesquisas;

 

VI - Fiscalizar o cumprimento das cláusulas de contrato com empresas de publicidade;

 

VII - Elaborar e coordenar a divulgação eletrônica dos planos e programas de trabalho da Administração Municipal;

 

VIII - Coordenar o processo de desenvolvimento de campanhas da Administração Municipal, funcionando como elo entre as Secretarias Municipais;

 

IX - Preparar e executar a comunicação entre a Administração Municipal e seus servidores, através de informativos internos e comunicados;

 

X - Estabelecer contatos nos meios de comunicação com vista a divulgar matérias de interesse da Municipalidade;

 

XI - Realizar a cobertura jornalística de todas as áreas de atuação da Administração Municipal;

 

XII - Coordenar os trabalhos de editoração de matérias, como folheto e folder solicitados pela Secretarias Municipais;

 

XIII - Efetuar a classificação, catalogação, guarda e conservação do acervo audiovisual produzido pela Administração Municipal;

 

XIV - Promover o registro, através dos recursos disponíveis de imagem e som, dos eventos desenvolvidos pela Administração Municipal;

 

XV - Cumprir outras atividades compatíveis com a natureza de suas funções, que lhe forem atribuídas.

 

SUBSECÃO I

Assessoria de Imprensa

 

Art. 38. Compete à Assessoria de Imprensa a execução das seguintes atividades:

 

I - Realizar a cobertura jornalística de todas as áreas de atuação da Prefeitura Municipal, através de assessoramento jornalístico profissional;

 

II - Elaborar diariamente o resumo das principais matérias dos jornais, de interesse do Município, distribuindo às Secretarias Municipais;

 

III - Elaborar diariamente um “press release” com informações objetivas sobre as atividades da municipalidade, distribuindo à imprensa local e nacional;

 

IV - Revisar o material produzido, garantindo a qualidade dos textos;

 

V - Cumprir outras atividades compatíveis com a natureza de suas funções, que lhe forem atribuídas.

 

SUBSEÇÃO II

Assessoria de Cerimonial e Relações Públicas

 

Art. 39. Compete à Assessoria de Cerimonial e Relações Públicas:

 

I - Planejar e executar as atividades de cerimonial da Prefeitura Municipal;

 

II - Preparar a participação do Prefeito Municipal, do Vice-Prefeito ou de outros representantes do Executivo Municipal em atividades de cerimonial e em eventos promovidos por outros órgãos e entidades;

 

III - Assessorar o Prefeito Municipal nas recepções e visitas oficiais que envolvam protocolo e procedimentos especiais;

 

IV - Orientar ao Prefeito Municipal, ao Vice-Prefeito e outras autoridades municipais quanto à indumentária, atitudes e procedimentos protocolares especiais;

 

V - Responder às correspondências sociais recebidas pelo Prefeito Municipal;

 

VI - Planejar relações com público específico através de congratulações, flores, cartões, controle e valorização de efemérides, datas, eventos regionais e nacionais;

 

VII - Cumprir outras atividades compatíveis com a natureza de suas funções, que lhe forem atribuídas.

 

CAPÍTULO V

Gabinete do Vice-Prefeito

 

Art. 40. Ao Gabinete do Vice-Prefeito compete o assessoramento direto e o acompanhamento das atividades atribuídas ao Vice-Prefeito, na Administração Municipal.

 

Parágrafo Único. São consideradas atividades principais do Vice-Prefeito:

 

I - Acompanhar o Chefe do Poder Executivo nas atividades de representação social, política e administrativa;

 

II - Substituir ao Prefeito Municipal em seus impedimentos;

 

III - Assistir ao Prefeito em missões específicas, quando por ele for designado;

 

IV - Cumprir outras atividades a ele atribuídas pelo Chefe do Poder Executivo.

 

CAPÍTULO VI

Da Procuradoria Municipal

 

Art. 41. À Procuradoria Municipal compete representar o Prefeito nas ações judiciais, e promover assistência jurídica ao Prefeito e dirigentes de unidades organizacionais da Prefeitura Municipal, cabendo-lhe o seguinte:

 

I - Assessorar ao Prefeito e aos órgãos municipais em questões de direito e legislação, para que o Executivo Municipal possa cumprir sua missão constitucional e atingir os seus objetivos;

 

II - Organizar e manter atualizado o banco de dados com os registros de seus pareceres e decisões judiciais, bem como a legislação, doutrina e jurisprudência da Prefeitura Municipal;

 

III - Representar a Prefeitura Municipal, em juízo ou fora dela, na defesa de seus interesses;

 

IV - Efetuar análise de documentos e processos, emitir pareceres e elaborar documentos jurídicos pertinentes a sua área de atuação;

 

V - Elaborar ou apreciar minutas, contratos, convênios, acordos, propostas de mensagens, projetos de leis, decretos e demais documentos de interesse da Prefeitura Municipal;

 

VI - Realizar estudos quanto à adoção de medidas de natureza jurídica, em decorrência da legislação geral ou especial, ou de jurisprudência firmada;

 

VII - Pesquisar, analisar e interpretar a legislação e regulamentos em vigor nas áreas legislativa, constitucional, fiscal, administrativa e outras;

 

VIII - Assessorar as Comissões de Sindicância e de Processo Administrativo Disciplinar;

 

IX - Integrar comissão de inquérito mediante indicação do Prefeito;

 

X - Organizar e manter atualizado ementário da legislação pertinente à Prefeitura Municipal;

 

XI - Emitir pareceres e informações sobre assuntos de natureza jurídica e de interesse da Prefeitura Municipal;

 

XII - Acompanhar os procedimentos relativos a processos encaminhados ao Tribunal de Contas do Estado;

 

XIII - Manter intercâmbio com outras Prefeituras Municipais, Universidades, Institutos de Pesquisa e órgãos especializados, visando o aprimoramento técnico-jurídico da Prefeitura Municipal;

 

XIV - Executar a cobrança judicial da dívida ativa do Município;

 

XV - Executar outras atividades correlatas.

 

SEÇÃO I

Da Subprocuradoria Municipal

 

Art. 42. À Subprocuradoria Municipal compete representar o Prefeito nas ações judiciais, e promover assistência jurídica ao Prefeito e dirigentes de unidades organizacionais da Prefeitura Municipal, nas ausências e nos impedimentos do Procurador Municipal, cabendo-lhe ainda o seguinte:

 

I - Assessorar ao Prefeito e aos órgãos municipais em questões de direito e legislação, para que o Executivo Municipal possa cumprir sua missão constitucional e atingir seus objetivos, nas ausências e nos casos de impedimento do Procurador Municipal;

 

II - Efetuar análise de documentos e processos, emitir parecer e elaborar documentos jurídicos pertinentes a sua área de atuação;

 

III - Emitir pareceres e informações sobre assuntos de natureza jurídica e de interesse da Prefeitura Municipal;

 

IV - Executar outras atividades correlatas, por designação do Procurador Municipal.

 

SEÇÃO II

Da Assessoria Jurídica

 

Art. 43. À Assessoria Jurídica compete o assessoramento jurídico aos órgãos que compõem o Sistema Administrativo Municipal, cabendo-lhe o seguinte:

 

I - Elaborar informações em processos de mandado de segurança;

 

II - Assessorar a Administração no estudo, interpretação e solução das questões jurídicas;

 

III - Minutar convênios, acordos e bem assim quaisquer outros documentos que envolvam matérias em arquivo próprio;

 

IV - Revisar todos os documentos contratuais da Administração Municipal;

 

V - Acompanhar a edição de toda legislação de interesse do Município;

 

VI - Pronunciar por meio de informações e pareceres escritos sobre processos, de questões que lhe forem submetidas pelo Procurador, Prefeito ou pelos Secretários Municipais;

 

VII - Assessorar a Secretaria de Gabinete na elaboração de projetos de leis, decretos, regulamentos e outros documentos jurídicos;

 

VIII - Elaborar relatório anual das atividades corretas determinadas da Procuradoria;

 

IX - Executar outras atividades correlatas, por designação do Procurador Municipal.

 

CAPÍTULO VII

Da Controladoria Interna

 

Art. 44. A Controladoria Interna tem por atribuições básicas:

 

I - Acompanhar o Planejamento Estratégico da Administração Municipal, com a elaboração, atualização e adaptações do Plano de Governo;

 

II - O controle estratégico-administrativo da execução do Plano de Governo, nos diversos órgãos da Prefeitura Municipal;

 

III - Informar ao Prefeito e Secretários Municipais do estágio e implementação dos Planos de Ações das Secretarias, do Plano de Governo da Administração Municipal e de suas execuções orçamentárias;

 

IV - Executar exame de auditoria, de acordo com as normas usuais de auditoria, verificando os registros contábeis e os procedimentos de auditoria julgados necessários nas circunstâncias;

 

V - Criar e implementar os controles internos necessários, para garantir o controle do Patrimônio Público;

 

VI - Desenvolver trabalhos de auditoria, com enfoque operacional, de modo a mensurar a eficácia e a eficiência das ações da Administração Pública;

 

VII - Realizar auditoria nas atividades contábeis, financeiras, fiscais e operacionais da Administração;

 

VIII - Supervisionar o desenvolvimento das operações financeira e tributária, de acordo com a legislação vigente;

 

IX - Propor a realização de auditoria operativa nas distorções encontradas;

 

X - Orientar a Administração Municipal, visando o cumprimento da Lei de Responsabilidade Fiscal;

 

XI - Verificar o controle interno dos diversos órgãos e promover a melhoria nos pontos falhos encontrados;

 

XII - Propor medidas para evitar a reincidência das falhas encontradas no processo de auditoria;

 

XIII - Avaliar e propor a implantação de fluxo de documentação e processo da Administração;

 

XIV - Executar outras atribuições designadas pelo Prefeito.

 

CAPÍTULO VIII

Da Ouvidoria Geral do Município

 

Art. 45. À Ouvidoria Geral do Município compete:

 

I - Receber as reclamações da população em geral e de suas formas associativas, sobre atos e fatos da Administração Municipal;

 

II - Contatar formas organizadas das comunidades para identificar reclamos e sugestões sobre a Administração Municipal;

 

III - Contatar representantes de entidades empresariais, profissionais e outras para identificar reclamações e sugestões sobre a Administração Municipal;

 

IV - Articular-se com os órgãos da Prefeitura Municipal, para encaminhar as reclamações e sugestões de suas áreas respectivas;

 

V - Participar ao Prefeito e Secretários das reclamações e sugestões recebidas;

 

VI - Retornar ao cidadão das decisões tomadas sobre seus questionamentos da Administração Municipal;

 

VII - Executar outras ações designadas pelo Prefeito.

 

TÍTULO VII

Dos Órgãos da Execução Programática: Atribuições e Competências

 

CAPÍTULO I

Secretaria Municipal de Desenvolvimento Econômico e Captação de Recursos

 

Art. 46. A Secretaria Municipal de Desenvolvimento Econômico e Captação de Recursos tem como finalidade desenvolver e executar a política setorial no âmbito municipal, coordenando programas e projetos para o desenvolvimento e o incremento de atividades industriais, comerciais e de serviços no Município.

 

SEÇÃO I

Gerência de Empreendimentos Comerciais e Serviços

 

Art. 47. Compete à Gerência de Empreendimentos Comerciais e Serviços:

 

I - Elaborar e manter atualizado o cadastro das atividades e empreendimentos comerciais e serviços do Município;

 

II - Criar mecanismos de apoio à implantação e ao desenvolvimento de projetos e investimentos;

 

III - Elaborar propostas de políticas municipais de fomento ao comércio e serviços;

 

IV - Elaborar estudos, pesquisas, planos, programas e projetos destinados ao fomento das atividades comerciais e de serviços;

 

V - Realizar estudos e pesquisas visando o conhecimento da economia informal do Município;

 

VI - Elaborar o calendário anual de eventos do Município, na área do comércio e de serviços, coordenando e compatibilizando as ações dos órgãos da administração indireta na execução dos projetos de eventos promovidos pela Secretaria;

 

VII - Promover uma política de integração e articulação dos organismos públicos e privados envolvidos com a realização de eventos na área de comércio e serviços;

 

VIII - Articular-se com os organismos que atuem no âmbito de sua competência, objetivando promover o desenvolvimento do comércio exterior do Município;

 

IX - Promover, apoiar e incentivar políticas voltadas para o desenvolvimento organizacional, tecnológico e dos recursos humanos das micro, pequenas e médias empresas;

 

X - Promover medidas objetivando o desenvolvimento de programas de produtividade, competitividade e qualidade dos produtos oferecidos pelas micro, pequenas e médias empresas;

 

XI - Coordenar, em nível da competência do Município, as atividades de promoção de investimentos relacionadas às micro, pequenas e médias empresas;

 

XII - Coordenar ações voltadas para a consolidação, ampliação e abertura de mercados para as micro, pequenas e médias empresas;

 

XIII - Promover congressos, debates, palestras e reuniões com representantes da sociedade de diversos segmentos, visando ajudar aos comerciantes e prestadores de serviços a gerenciar seu comércio;

 

XIV - Coordenar ações que contribuam para a redução de encargos e da carga burocrática incidente sobre as micro, pequenas e médias empresas;

 

XV - Organizar mercados, feiras livres, entrepostos e outras formas de abastecimento público a cargo do Município;

 

XVI - Promover o desenvolvimento da mão-de-obra especializada para o comércio do Município;

 

XVII - Montar um sistema de informações gerenciais para os pequenos empreendedores;

 

XVIII - Montar um sistema de qualificação profissional e gerencial;

 

XIX - Executar outras ações designadas pelo Prefeito.

 

SEÇÃO II

Gerência de Empreendimentos Industriais

 

Art. 48. Compete à Gerência de Empreendimentos Industriais:

 

I - Elaborar e manter atualizado o cadastro das atividades e empreendimentos industriais do Município;

 

II - Elaborar estudos e pesquisas que subsidiem a formulação da política industrial do Município e que contribuam para o aperfeiçoamento do sistema municipal de incentivos;

 

III - Prestar suporte técnico operacional aos empresários industriais;

 

IV - Coordenar a proposta de aplicação de recursos do Município em planos, programas e projetos da política industrial e de incentivos;

 

V - Realizar estudos relativos à viabilidade econômica para implantação, ampliação, relocalização e modernização de empreendimentos no Município;

 

VI - Coordenar ou acompanhar e avaliar planos, programas e projetos voltados para infra-estrutura física, urbano-social e de proteção ambiental dirigida à área industrial;

 

VII - Desenvolver estudos e promover ações objetivando a implementação do processo de complementaridade industrial no Município;

 

VIII - Assistir ao Secretário na formulação da política municipal para o setor industrial;

 

IX - Acompanhar o desempenho econômico do setor e realizar estudos que objetivem atrair investimentos;

 

X - Promover o uso dos recursos industriais nas estratégias de geração de emprego e renda;

 

XI - Elaborar o calendário anual de eventos do Município, na área industrial, coordenando e compatibilizando as ações dos órgãos da administração indireta, na execução dos projetos e eventos promovidos pela Secretaria;

 

XII - Promover a consolidação de parcerias com entidades governamentais e não governamentais, para o desenvolvimento de atividades econômicas e sociais do Município;

 

XIII - Promover o desenvolvimento da mão-de-obra especializada para o setor industrial do Município;

 

XIV - Promover congressos, debates, palestras e reuniões com representantes da sociedade de diversos segmentos, visando ajudar as pequenas indústrias a gerenciar suas empresas;

 

XV - Montar um sistema de informações gerenciais para os pequenos empreendedores;

 

XVI - Montar um sistema de qualificação profissional e gerencial;

 

XVII - Cumprir outras atividades compatíveis com a natureza de suas funções, que lhe forem atribuídas.

 

SUBSEÇÃO I

Seção de Desenvolvimento Econômico

 

Art. 49. Compete à Seção de Desenvolvimento Econômico:

 

I - Realizar levantamentos estatísticos e cadastrais quanto às atividades pertinentes, assim como o respectivo licenciamento e fiscalização, objetivando por um lado, o fomento nas áreas e por outro, a sua adequação e observância de regulamentos administrativos;

 

II - Agilizar e desburocratizar os processos de instalação dos estabelecimentos comerciais e industriais;

 

III - Elaborar estudos e propostas prioritárias para a atração de novas empresas para o Município, fomentando a implantação das mesmas;

 

IV - Estabelecer e manter mecanismos de comunicação com o Sistema “S” (SEBRAE, SESC, SENAC, SENAI, SESI);

 

V - Criar mecanismos de apoio à implantação e ao desenvolvimento de projetos e investimentos;

 

VI - Exercer a fiscalização e acompanhamento das atividades desenvolvidas nos estabelecimentos econômicos, no que for pertinente;

 

VII - Montar um sistema de informações gerenciais para os pequenos empreendedores;

 

VIII - Montar um sistema de qualificação profissional e gerencial;

 

IX - Desenvolver, em conjunto com as Secretarias afins, a metodologia do orçamento participativo;

 

X - Cumprir outras atividades compatíveis com a natureza de suas funções, que lhe forem atribuídas.

 

SUBSEÇÃO II

Seção de Administração do Aeroporto Municipal

 

Art. 50. Compete à Seção de Administração do Aeroporto Municipal:

 

I - Administrar o Aeroporto Municipal;

 

II - Dar manutenção às áreas de tráfego do aeroporto;

 

III - Efetivar o controle de descarregamento e carregamento de aeronaves, embarque ou desembarque de passageiros e outras inerentes a estas;

 

IV - Efetivar o controle da utilização de áreas, edifícios, instalações, equipamentos, facilidades e serviços do Aeroporto Municipal;

 

V - Efetivar o controle de entrada e saída de aeronaves e passageiros;

 

VI - Promover a segurança patrimonial do aeroporto;

 

VII - Cumprir outras atividades compatíveis com a natureza de suas funções, que lhe forem atribuídas.

 

SUBSEÇÃO III

Programa Nosso Crédito

 

Art. 51. Ao Programa Nosso Crédito compete:

 

I - Promover coleta e sistematização de dados e informações necessárias ao programa;

 

II - Promover a integração com órgãos da Administração Municipal e estadual;

 

III - Analisar, julgar, aprovar e fiscalizar os beneficiários do programa;

 

IV - Desenvolver ações de interlocução entre as instituições da sociedade civil ou pública, atuantes nas atividades de capacitação e assistência técnica, para garantir a oferta desses serviços aos clientes do programa;

 

V - Coordenar as atividades técnicas e administrativas referentes à unidade municipal de microcrédito;

 

VI - Promover, junto ao público alvo, o objetivo do programa e sua divulgação, cumprindo o disposto nos manuais normativos do programa, ampliando o maior número de beneficiários;

 

VII - Cumprir outras atividades compatíveis com a natureza de suas funções, que lhe forem atribuídas.

 

CAPÍTULO II

Da Secretaria Municipal de Planejamento Estratégico

 

Art. 52. A Secretaria Municipal de Planejamento Estratégico é um órgão diretamente ligado ao Chefe do Poder Executivo e tem por competência promover e acompanhar a implementação da gestão estratégica e controle no âmbito da administração e a realização de pesquisas e estudos visando a interação entre as diversas secretarias e órgãos.

 

SEÇÃO I

Gerência de Planejamento Estratégico

 

Art. 53. À Gerência de Planejamento Estratégico compete:

 

I - Coordenar o processo de discussões estratégicas para formulação das políticas e definição dos projetos prioritários do governo;

 

II - Orientar e acompanhar o sistema de Gerenciamento dos projetos prioritários do governo;

 

III - Promover eventos que favoreçam a integração dos vários órgãos no processo de planejamento estratégico;

 

IV - Planejar e orientar a execução de ações que estimulem a adoção da filosofia e de técnicas da qualidade em todos os níveis;

 

V - Elaborar análises técnicas que permitam a avaliação periódica e sistemática relativa à implementação, consecução dos objetivos e resultados das políticas setoriais;

 

VI - Monitorar através de pesquisas o nível de satisfação da população em relação às realizações da Prefeitura;

 

VII - Participar da elaboração do Plano Global de Capacitação dos Servidores na área da qualidade e produtividade da gestão estratégica, em conjunto com a área afim;

 

VIII - Cumprir outras atividades compatíveis com a natureza de suas funções, que lhe forem atribuídas.

 

SUBSEÇÃO I

Seção de Informações Municipais

 

Art. 54. À Seção de Informações Municipais compete:

 

I - Acompanhar os indicadores de desempenho dos vários órgãos da administração através da coleta e análise de dados e informações;

 

II - Promover a coleta de informações em outras fontes produtoras de dados, de forma a acompanhar os indicadores sociais e econômicos do município;

 

III - Produzir relatórios setoriais, anuários e relatórios gerenciais como ferramenta de gestão, subsidiando o processo decisório e o marketing do Município;

 

IV - Implementar, junto aos vários setores de planejamento setorial, práticas de coleta, sistematização e análise de dados;

 

V - Manter o Sistema de Informatizações Municipais atualizado no que se refere às informações sócio-econômicas, sobre os projetos prioritários e obras do Orçamento Participativo;

 

VI - Cumprir outras atividades compatíveis com a natureza de suas funções, que lhe forem atribuídas.

 

SUBSEÇÃO II

Seção de Planejamento Orçamentário e Participativo

 

Art. 55. À Seção de Planejamento Orçamentário e Participativo compete:

 

I - Realizar estudos necessários à elaboração dos instrumentos de planejamento (PPA, LDO e LOA), em articulação com os vários órgãos da Administração;

 

II - Viabilizar o processo de planejamento orçamentário e participativo, garantindo a integração das ações das várias áreas da Prefeitura;

 

III - Coordenar o processo de discussões estratégicas para formulação das políticas e dos programas prioritários de governo;

 

IV - Acompanhar e analisar, periodicamente, o sistema de gerenciamento dos programas prioritários do governo;

 

V - Manter atualizadas as informações sobre a execução de cada projeto prioritário e obras do orçamento participativo;

 

VI - Elaborar análises técnicas que permitam a avaliação periódica e sistemática da coerência interna, da implementação, da consecução dos objetivos e dos efeitos das políticas de gestão;

 

VII - Programar e realizar reuniões, seminários e encontros relativos ao processo de planejamentos estratégicos;

 

VIII - Participar do processo de discussão do orçamento participativo e da elaboração dos orçamentos anuais e dos Planos Plurianuais;

 

IX - Analisar pesquisas e dados estatísticos coletados para auxiliar na definição de ações prioritárias do governo;

 

X - Estabelecer integração entre órgãos governamentais e privados de âmbito municipal, estadual, nacional e internacional, com experiências na área de Qualidade e Produtividade, visando a obtenção de cooperação técnica e financeira para implementação de programas e projetos nesta área;

 

XI - Garantir a participação da sociedade na elaboração de Plano Plurianual e do Orçamento anual do Município;

 

XII - Criar e adotar mecanismos que democratizem as relações do Poder Público com a sociedade;

 

XIII - Socializar informações e formação adequada para os setores sociais menos favorecidos como forma de facilitar sua participação no processo de construção da LOA e do PPA participativo;

 

XIV - Cumprir outras atividades compatíveis com a natureza de suas funções, que lhe forem atribuídas.

 

SUBSEÇÃO III

Seção de Planejamento Urbano

 

Art. 56. À Seção de Planejamento Urbano compete:

 

I - Promover e coordenar o processo de integração dos vários órgãos da Prefeitura no Planejamento e execução das ações referentes às áreas sócio-ambiental, urbanística, administrativa e financeira.

 

II - Facilitar a participação social na elaboração e implementação dos Planos Locais de Desenvolvimento Humano Sustentável;

 

III - Promover a articulação e participação de instituições afins no desenvolvimento das ações locais;

 

IV - Coordenar as atividades internas referentes ao planejamento e a gestão de projetos multissetoriais integrados;

 

V - Subsidiar com dados e informações as várias instâncias estratégicas para definições e tomada de decisões;

 

VI - Acompanhar e avaliar a execução de planos, programas e projetos multissetoriais integrados;

 

VII - Compatibilizar o planejamento urbano regional com o planejamento urbano de longo prazo do município, visando um desenvolvimento harmônico e participativo;

 

VIII - Cumprir outras atividades compatíveis com a natureza de suas funções, que lhe forem atribuídas.

 

CAPÍTULO III

Da Secretaria Municipal de Educação

 

Art. 57. A Secretaria Municipal de Educação é um órgão diretamente ligado ao Chefe do Poder Executivo e tem por finalidade promover, coordenar e acompanhar a educação municipal, bem como a supervisão e acompanhamento da educação pública estadual e rede privada, nos níveis de Educação Infantil e Fundamental.

 

SEÇÃO I

Subsecretaria Municipal de Educação

 

Art. 58. A Subsecretaria Municipal de Educação é um órgão ligado à Secretaria Municipal de Educação e lhe compete o desempenho das seguintes atribuições:

 

I - Viabilizar, internamente, a execução das políticas da Administração Municipal na área educacional através da adequada gestão da estrutura e dos recursos disponíveis;

 

II - Coordenar as atividades das áreas subordinadas de acordo com as diretrizes do plano de gestão dos recursos físicos, financeiros, materiais humanos da Administração Municipal;

 

III - Promover o gerenciamento técnico da Secretaria, por delegação do Secretário da pasta;

 

IV - Desempenhar a assessoria em assuntos educacionais, propondo alternativas à tomada de decisões, visando à melhoria do Ensino Municipal como um todo;

 

V - Assessorar ao Secretário tecnicamente sob a forma de pesquisa, parecer, exposições de motivos, análise e interpretação de atos normativos, desenvolvimento organizacional e outras atividades correlatas;

 

VI - Manter estreito o relacionamento entre Gerências Administrativa, Pedagógica e Planejamento e Pesquisas;

 

VII - Oferecer subsídios em assuntos que dependem de decisão do Secretário;

 

VIII - Substituir o titular da pasta em suas faltas eventuais;

 

IX - Executar outras ações designadas pelo Prefeito.

 

SEÇÃO II

Gerência Técnico-Pedagógica

 

Art. 59. À Gerência Técnico-Pedagógica compete à melhoria da qualidade de ensino, considerando sua dimensão pedagógica e política, e ainda o desempenho das seguintes atribuições:

 

I - Orientar e avaliar a atuação pedagógica dos estabelecimentos de ensino da rede municipal;

 

II - Promover a formulação do conteúdo e dos objetivos dos currículos de ensino, levando em consideração as peculiaridades locais e a legislação em vigor;

 

III - Acompanhar os trabalhos do corpo docente visando à adequação da metodologia e dos currículos de ensino à proposta filosófica, política e epistemológica da Secretaria;

 

IV - Viabilizar a execução da política de educação para crianças de zero a seis anos;

 

V - Orientar, acompanhar e avaliar as atividades pedagógicas das Unidades Escolares do Sistema Municipal de ensino, conforme as políticas educacionais;

 

VI - Viabilizar à execução da política de educação de ensino fundamental para crianças, adolescentes e adultos na modalidade regular ou através de supletivo;

 

VII - Avaliar à execução da política de educação não-formal para jovens e adultos, em concordância com as diretrizes da Secretaria;

 

VIII - Promover a elaboração e a execução de programas recreativo e desportivo junto às Unidades Escolares do Sistema Municipal de ensino;

 

IX - Promover a elaboração do calendário escolar e providenciar sua divulgação, tanto interna como externamente, à Prefeitura Municipal;

 

X - Promover a seleção do material didático-pedagógico a ser adotado pelas Unidades Escolares do Sistema Municipal de ensino;

 

XI - Promover a manutenção atualizada dos registros dos alunos;

 

XII - Promover, junto às comunidades, discussões acerca dos programas e projetos na área de educação;

 

XIII - Proporcionar a criação de mecanismos que incentivem maior interação das Unidades Escolares do Sistema Municipal de ensino e suas comunidades;

 

XIV - Promover estudos referentes a planos didáticos, pedagógicos e curriculares, programas, métodos e processos de ensino, tendo em vista as mudanças e transformações no campo educacional, em função das necessidades sociais vigentes;

 

XV - Promover, mediante planejamento apropriado, o aperfeiçoamento e atualização dos profissionais do Sistema Municipal de ensino;

 

XVI - Cumprir outras atividades compatíveis com a natureza de suas funções, que lhe forem atribuídas.

 

SUBSEÇÃO I

Da Seção de Educação Infantil

 

Art. 60. Compete à Seção de Educação Infantil, o desenvolvimento das seguintes atribuições:

 

I - Participar da formulação da Política de Educação Infantil, norteada pelos parâmetros da política nacional expressa na Lei de Diretrizes e Bases da Educação Nacional;

 

II - Estabelecer diretrizes e normas, visando assegurar à clientela de zero a seis anos o atendimento adequado ao desenvolvimento integral da criança, em seus aspectos físicos, psicológicos, intelectual e social, complementando a ação da família e da comunidade;

 

III - Propor ao setor competente medidas e providências no sentido de dotar as Unidades Educacionais dos recursos humanos, físicos, equipamentos e materiais facilitadores da implementação da proposta pedagógica da Educação Infantil;

 

IV - Orientar o processo de planejamento, execução e avaliação das atividades educativas, através da sistematização da ação supervisora;

 

V - Participar da elaboração e execução de projetos específicos de capacitação dos recursos humanos envolvidos na Educação Infantil;

 

VI - Acompanhar, controlar e avaliar as atividades desenvolvidas pelo Setor;

 

VII - Ministrar ou promover cursos, conferências ou palestras, incentivando a integração escola-família-comunidade;

 

VIII - Realizar campanhas educativas de esclarecimentos sobre a alimentação, saúde, higiene e outros;

 

IX - Cumprir outras atividades compatíveis com a natureza de suas funções, que lhe forem atribuídas.

 

SUBSEÇÃO II

Da Seção de Educação Fundamental de 1ª a 4ª Série

 

Art. 61. Compete à Seção de Educação Fundamental de 1ª a 4ª Série, o desenvolvimento das seguintes atribuições:

 

I - Assessorar, acompanhar e avaliar propostas de trabalho das Unidades Escolares do Sistema Municipal de ensino, seus planejamentos e ações no sentido de resguardar o desenvolvimento da proposta curricular de forma coerente com os princípios mais amplos da política de educação do Município;

 

II - Elaborar, desenvolver e avaliar planos de trabalhos e projetos que dinamizem e enriqueçam o processo ensino-aprendizagem, recriando-o conforme as necessidades identificadas durante o processo de implementação, tendo em vista os objetivos previstos;

 

III - Elaborar documentos com informações legais, administrativas e pedagógicas que subsidiem as Unidades Escolares do Sistema Municipal de ensino quanto ao funcionamento e a vida escolar dos alunos;

 

IV - Analisar, selecionar e providenciar a aquisição de recursos didáticos e biográficos necessários à transformação das salas de 1ª a 4ª série, em contexto que estimulem, instiguem e desafiem os alunos na busca do conhecimento;

 

V - Planejar ações integradas com os demais órgãos da Secretaria, considerando objetivos comuns, com o intuito de racionalizar esforços administrativos, financeiros e pedagógicos;

 

VI - Avaliar os índices de aprovação, reprovação e evasão apresentada pelas unidades escolares, para tomadas de decisões a nível político-pedagógico;

 

VII - Cumprir outras atividades compatíveis com a natureza de suas funções, que lhe forem atribuídas.

 

SUBSEÇÃO III

Da Seção de Educação Fundamental de 5ª a 8ª Série

 

Art. 62. Compete à Seção de Educação Fundamental de 5ª a 8ª Série, o desenvolvimento das seguintes atribuições:

 

I - Assessorar, acompanhar e avaliar propostas de trabalhos das Unidades Escolares do Sistema Municipal de ensino, seus planejamentos e ações no sentido de resguardar o desenvolvimento da proposta curricular de forma coerente com os princípios mais amplos da política de educação do Município;

 

II - Elaborar, desenvolver e avaliar planos de trabalhos e projetos que dinamizem e enriqueçam o processo ensino-aprendizagem, recriando-o conforme necessidade identificada durante o processo de implementação, tendo em vista os objetivos previstos;

 

III - Elaborar documentos com informações legais, administrativas e pedagógicas, que subsidiem as Unidades Escolares do Sistema Municipal de ensino quanto ao funcionamento e a vida escolar dos alunos;

 

IV - Analisar, selecionar e providenciar a aquisição de recursos didáticos e bibliográficos que estimulem, instiguem e desafiem os alunos na busca dos conhecimentos;

 

V - Planejar, ações, integradas com os demais órgãos da Secretaria, considerando objetivos comuns, com o intuito de racionalizar esforços administrativos, financeiros e pedagógicos;

 

VI - Avaliar os índices de aprovação, reprovação e evasão apresentados pelas unidades escolares, para tomada de decisões a nível político-pedagógico;

 

VII - Avaliar sistematicamente o desempenho dos profissionais de educação, objetivando a garantia da qualidade do ensino;

 

VIII - Cumprir outras atividades compatíveis com a natureza de suas funções, que lhe forem atribuídas.

 

SUBSEÇÃO IV

Seção de Educação de Jovens e Adultos

 

Art. 63. Compete à Seção de Educação de Jovens e Adultos o desenvolvimento das seguintes atribuições:

 

I - Elaborar, executar e avaliar planos de trabalho, programas e projetos que concretizem a política de educação de jovens e adultos;

 

II - Assessorar, acompanhar e avaliar propostas de trabalho das Unidades Escolares do Sistema Municipal de ensino, seus planejamentos e ações no sentido de resguardar o desenvolvimento de um trabalho coerente com os princípios mais amplos da política de educação do Município;

 

III - Elaborar documentos com informações legais, administrativas e pedagógicas que subsidiem as Unidades Escolares do Sistema Municipal de ensino quanto ao funcionamento da vida escolar dos alunos;

 

IV - Analisar, selecionar e providenciar a aquisição de recursos didáticos e bibliográficos que estimulem, instiguem e desafiem os alunos na busca do conhecimento;

 

V - Planejar ações, integradas com os demais órgãos da Secretaria, considerando objetivos comuns, com o intuito de racionalizar esforços administrativos, financeiros e pedagógicos;

 

VI - Avaliar os índices de aprovação, reprovação e evasão apresentados pelas Unidades Escolares, para tomada de decisão a nível político-pedagógico;

 

VII - Analisar dados e informações sobre demanda manifesta para o ensino noturno;

 

VIII - Ofertar condições que assegurem a permanência do aluno na escola;

 

IX - Propiciar apoio técnico pedagógico diferenciado;

 

X - Integrar a comunidade nas ações da escola;

 

XI - Promover o acompanhamento, controle e avaliação do desempenho dos alunos, com possibilidades de aceleração de estudos, avanços semestrais, conforme a Lei de Diretrizes e Bases da Educação Nacional;

 

XII - Desenvolver programas e projetos específicos de iniciativa do governo federal e estadual, para redução do índice de analfabetismo no Município;

 

XIII - Cumprir outras atividades compatíveis com a natureza de suas funções, que lhe forem atribuídas.

 

SUBSEÇÃO V

Seção de Educação Especial

 

Art. 64. Compete à Seção de Educação Especial o desenvolvimento das seguintes atribuições:

 

I - Executar a política de educação para pessoas portadoras de necessidades educativas especiais, nas áreas de excepcionalidade mental, física, auditiva e visual, integrando o excepcional, social, física e funcionalmente aos sistemas de ensino;

 

II - Executar a política de educação para os alunos com necessidades especiais com deficiência;

 

III - Elaborar, executar e avaliar planos de trabalho, programas e projetos que concretizem a política de educação especial da Secretaria;

 

IV - Programar, executar e avaliar ações que permitam a oferta de serviços de educação especial aos alunos especiais;

 

V - Monitorar e acompanhar atividades de orientação pedagógica à educação especial;

 

VI - Promover a integração dos trabalhos de educação especial com os outros órgãos governamentais e instituições;

 

VII - Planejar o atendimento a famílias de alunos portadores de necessidades educativas especiais;

 

VIII - Inserir alunos com necessidades educativas especiais nas escalas junto com os demais alunos do ensino regular;

 

IX - Implantar a assistência especializada nas escolas através do Centro de Referência Educacional e Multiprofissional, ampliação do número de profissionais e formação de novas equipes;

 

X - Promover a formação continuada, orientação e acompanhamento de professores de apoio, equipes multiprofissionais e profissionais das escolas de Ensino Fundamental e Educação Infantil;

 

XI - Promover o atendimento a alunos com deficiência auditiva e visual, em classes regulares e salas de recursos;

 

XII - Promover a inclusão de alunos com necessidades especiais por deficiência em oficinas pedagógicas, pré-profissionalizantes e profissionalizantes sob a orientação de um terapeuta ocupacional, atendendo alunos a quem forem dadas terminalidades específicas;

 

XIII - utilização do professor de apoio para suporte ao trabalho do professor, no atendimento aos alunos portadores de necessidades educativas especiais por deficiências;

 

XIV - Promover atividades de reforço em horário alternado ao horário escolar;

 

XV - Reorganizar as salas de aulas com recursos voltados para o atendimento a alunos deficientes visuais e auditivos;

 

XVI - Desenvolver programas e projetos específicos de iniciativa dos governos federal e estadual através de parcerias com as empresas privadas e outras instituições.

 

XVII - Cumprir outras atividades compatíveis com a natureza de suas funções, que lhe forem atribuídas.

 

SUBSEÇÃO VI

Seção de Capacitação e Formação Continuada

 

Art. 65. Compete à Seção de Capacitação e Formação Continuada o desenvolvimento das seguintes atribuições:

 

I - Elaborar e implementar projetos, programas e atividades específicas com ênfase na participação da comunidade escolar e na busca de parcerias junto às demais equipes, para oferta de cursos de graduação, pós-graduação e especialização;

 

II - Planejar as ações de formação junto às várias equipes técnico-pedagógicas;

 

III - Envolver a participação da comunidade escolar na análise dos indicadores da qualidade da Educação;

 

IV - Sistematizar estudos periódicos com Diretores das escolas municipais a fim de proporcionar trocas de experiências e garantir momentos para ação-reflexão-ação, no que diz respeito à gestão escolar;

 

V - Organizar e reestruturar o Ensino de Informática Educativa no Município;

 

VI - Implantar laboratórios de informática para o desenvolvimento de projetos pedagógicos;

 

VII - Capacitar os professores para atuarem como facilitadores dos Lied’s em parceria com a PROINFO/SEDU;

 

VIII - Efetuar pesquisas, junto aos diversos órgãos da Secretaria, a fim de identificar as reais necessidades de capacitação de profissional;

 

IX - Acompanhar e ministrar programas de capacitação de profissionais;

 

X - Programar cursos de capacitação visando a reciclagem e aperfeiçoamento dos profissionais de educação;

 

XI - Acompanhar a evolução dos resultados dos cursos de capacitação interna ou externamente, através de entrevistas, participantes ou outros mecanismos avaliativos;

 

XII - Orientar os profissionais sobre as possibilidades de utilização de recursos pedagógicos disponíveis;

 

XIII - Propor alternativas que viabilizem uma melhor exploração dos recursos pedagógicos existentes;

 

XIV - Manter organizado o acervo de recursos pedagógicos;

 

XV - Participar da análise, seleção e definição de matérias didáticas e recursos tecnológicos a serem adquiridos pela Secretaria;

 

XVI - Desempenhar outras atividades correlatas às suas atribuições e aquelas solicitadas pela chefia imediata.

 

SUBSEÇÃO VII

Seção de Projetos Educacionais

 

Art. 66. Compete à Seção de Projetos Educacionais o desenvolvimento das seguintes atribuições:

 

I - Transformar o espaço escolar em ambiente prazeroso e dinâmico, estimulante e desafiador para o aluno e acolhedor para a comunidade contribuindo para o sucesso escolar do aluno;

 

II - Envolver as escolas com índice de defasagem de idade/série de risco social em atividades esportivas, artísticas e de cidadania;

 

III - Promover eventos e oficinas de artes e esportes, objetivando a elevação da auto-estima da criança e melhoria do rendimento e freqüência escolar;

 

IV - Incentivar a escola na descoberta de talentos artísticos, esportivos e culturais;

 

V - Desenvolver metas e objetivos voltados para a redução dos índices de evasão, reprovação e especialmente da elevação da auto-estima do aluno, incluindo prioritariamente os alunos com necessidades educativas especiais;

 

VI - Promover a formação de equipes de professores e técnicos na área do conhecimento humano;

 

VII - Elaborar e implementar projetos voltados ao enriquecimento curricular;

 

VIII - Promover a integração da comunidade em atividades culturais, esportivas, artísticas e de informática;

 

IX - Promover a realização de paraolimpíadas;

 

X - Promover parcerias junto às empresas e entidades governamentais para o fomento das atividades de enriquecimento curricular;

 

XI - Desempenhar outras atividades correlatas às suas atribuições e aquelas solicitadas pela chefia imediata.

 

Subseção VIII

Da Seção de Inspeção Escolar

 

Art. 67. Compete à Seção de Inspeção Escolar o desenvolvimento das seguintes atribuições:

 

I - Participar da elaboração e implementação do Plano Municipal de Educação;

 

II - Participar do processo de formulação das políticas educacionais do Município;

 

III - Prestar orientações no âmbito da legislação educacional para a Secretaria Municipal de Educação e Unidades Escolares;

 

IV - Emitir pareceres em processos e expedientes na área educacional;

 

V - Colaborar na elaboração de instrumentos legais de interesse da Secretaria Municipal de Educação;

 

VI - Organizar e manter atualizada coletâneas de leis, decretos e outros documentos;

 

VII - Articular com a Procuradoria Jurídica e Gerência Administrativa da Secretaria, com vistas a uma atuação integrada;

 

VIII - Coordenar e acompanhar as comissões nos processos de sindicância administrativa;

 

IX - Organizar e manter atualizado o arquivo de atos oficiais de documentos emitidos na área de educação;

 

X - Acompanhar junto à Gerência Administrativa os processos seletivos de contratação temporária e avaliação de desempenho do magistério público municipal;

 

XI - Elaborar normas pertinentes ao funcionamento das unidades escolares;

 

XII - Monitorar a elaboração de conferência das atas de resultados finais pelas escolas;

 

XIII - Orientar a organização dos processos de criação, aprovação, autorização e reconhecimento das escolas, no âmbito de sua área de atuação;

 

XIV - Executar outras atividades correlatas às suas atribuições solicitadas pela chefia imediata.

 

(Dispositivo incluído pela Lei Complementar nº 26/2007)

Subseção IX

Do Núcleo de Tecnologia Educacional

 

Art. 67-A Fica criado o Núcleo de Tecnologia Educacional do Município de São Mateus - NTE, com a missão de coordenar ações de inclusão de novas Tecnologias da Informação e da Comunicação nas escolas públicas do sistema municipal de ensino. (Redação dada pela Lei Complementar nº 26/2007)

 

§ 1º O Núcleo de Tecnologia Educacional do Município de São Mateus - NTE é um órgão integrante da estrutura administrativa da Secretaria Municipal de Educação. (Redação dada pela Lei Complementar nº 26/2007)

 

§ 2º Cabe à Municipalidade definir a localização e prover os meios físicos, financeiros e a infra-estrutura administrativa que garantam as condições pedagógicas de funcionamento do Núcleo de Tecnologia Educacional do Município de São Mateus - NTE, sendo que os servidores que atuarão no NTE deverão pertencer ao quadro permanente dos servidores efetivos da Municipalidade e possuir qualificação técnica de acordo com o Programa Nacional de Informática Educativa - PROINFO, ministrado através da Secretaria Municipal de Educação à Distância do Ministério da Educação - SEED/MEC. (Redação dada pela Lei Complementar nº 26/2007)

 

Art. 67-B A área de atuação do Núcleo de Tecnologia Educacional do Município de São Mateus - NTE abrange o suporte ao uso das Tecnologias da Informação e da Comunicação nas escolas públicas do sistema municipal de ensino, desde o processo de disseminação, planejamento, acompanhamento, avaliação e quanto ao processo de inclusão digital e suporte técnico para manutenção dos equipamentos. (Redação dada pela Lei Complementar nº 26/2007)

 

Art. 67-C Compete ao Núcleo de Tecnologia Educacional do Município de São Mateus - NTE, o desempenho das seguintes atribuições: (Redação dada pela Lei Complementar nº 26/2007)

 

I - Implantar e executar as políticas de inclusão das Tecnologias da Informação e Comunicação nas escolas do sistema municipal de ensino; (Redação dada pela Lei Complementar nº 26/2007)

 

II - Planejar, coordenar e avaliar a utilização das Tecnologias da Informação e Comunicação no processo ensino-aprendizagem nas escolas públicas do sistema municipal de ensino; (Redação dada pela Lei Complementar nº 26/2007)

 

III - projetar, implantar e coordenar a instalação e manutenção de laboratórios de informática e demais Tecnologias da Informação e Comunicação nas escolas públicas do sistema municipal de ensino; (Redação dada pela Lei Complementar nº 26/2007)

 

IV - Desenvolver ações de sensibilização da comunidade escolar, palestras, visitas, seminários, instrumentos de consulta, para sua inclusão nos projetos desenvolvidos pelo Núcleo de Tecnologia Educacional do Município de São Mateus - NTE; (Redação dada pela Lei Complementar nº 26/2007)

 

V - Promover a formação dos profissionais da educação pública municipal para o uso das linguagens inerentes às Tecnologias da Informação e da Comunicação, em parceria com outras instituições públicas ou privadas; (Redação dada pela Lei Complementar nº 26/2007)

 

VI - Realizar em parceria com outras instituições, estudos e pesquisas relacionados ao uso das Tecnologias da Informação e da Comunicação, no processo ensino-aprendizagem, disseminação dos resultados junto aos sistemas de ensino, além de produção e avaliação de softwares e vídeos educativos; (Redação dada pela Lei Complementar nº 26/2007)

 

VII - Integrar escolas promovendo encontros periódicos para divulgação das ações por elas desenvolvidas; (Redação dada pela Lei Complementar nº 26/2007)

 

VIII - Atuar como centro de demonstração e experimentação no uso dos recursos tecnológicos no ensino; (Redação dada pela Lei Complementar nº 26/2007)

 

IX - Possibilitar a integração das diversas Tecnologias da Informação e da Comunicação no processo de ensino-aprendizagem; (Redação dada pela Lei Complementar nº 26/2007)

 

X - Incentivar e orientar o desenvolvimento de trabalhos e pesquisas que busquem a criação de novas formas de uso das Tecnologias da Informação e da Comunicação, como recursos didáticos auxiliares no processo de ensino-aprendizagem; (Redação dada pela Lei Complementar nº 26/2007)

 

XI - Promover cursos específicos de assistência técnica; (Redação dada pela Lei Complementar nº 26/2007)

 

XII - Implantar sistema de atendimento contínuo e permanente, voltado para resolução de problemas técnicos, decorrentes do uso das Tecnologias da Informação e da Comunicação, nas escolas públicas do sistema municipal de ensino. (Redação dada pela Lei Complementar nº 26/2007)

 

Parágrafo Único. Para o desempenho de suas funções, o NTE São Mateus pode propor parcerias e buscar financiamentos junto às instituições públicas ou privadas. (Redação dada pela Lei Complementar nº 26/2007)

 

Art. 67-D O Núcleo de Tecnologia Educacional do Município de São Mateus - NTE é vinculado ao Programa Nacional de Informática Educativa - PROINFO, através da Secretaria de Educação à Distância do Ministério da Educação - SEED/MEC. (Redação dada pela Lei Complementar nº 26/2007)

 

SERVIÇO DE REMOÇÃO E INGRESSO

 

Art. 68. Ao Serviço de Remoção e Ingresso, compete:

 

I - Elaborar e manter atualizado o inventário dos profissionais de educação, controlando o quadro de servidores visando à administração e controle das movimentações internas e vagas de pessoal;

 

II - Manter controle permanente sobre as movimentações e o quadro de pessoal da Secretaria;

 

III - Elaborar periodicamente relatórios sobre a posição de servidores em cada área da Secretaria;

 

IV - Controlar a quantidade de servidores afastados e/ ou transferidos;

 

V - Fornecer suporte as atividades de recadastramento dos servidores da Prefeitura Municipal;

 

VI - Desempenhar outras atividades correlatas às suas atribuições e aquelas solicitadas pela Chefia imediata.

 

SEÇÃO III

Gerência Setorial de Administração e dos Recursos Humanos

 

Art. 69. À Gerência Setorial de Administração e de Recursos Humanos compete as seguintes atribuições:

 

I - Controlar as atividades de manutenção, reforma, ampliação e construção de Unidades Escolares do Sistema Municipal de ensino, em conjunto com a Secretaria Municipal de Obras;

 

II - Oferecer infra-estrutura administrativa relativa a matérias, prédios e equipamentos e de recursos humanos necessários ao funcionamento regular do sistema educacional;

 

III - Controlar o fornecimento de alimentos adequado aos alunos do Sistema Municipal de educação;

 

IV - Promover atividades de controle orçamentário e financeiro, revisão de contas, de contratos e de convênios da área de educação na rede pública e complementar;

 

V - Acompanhar as atividades de aquisição de produtos específicos para uso pela Secretaria, inclusive merenda escolar;

 

VI - Estabelecer orientação para aquisição de materiais e equipamentos de uso específico da Secretaria;

 

VII - Aprovar especificações de compra;

 

VIII - Acompanhar o volume de compras e o consumo;

 

IX - Promover processos de movimentação e capacitação dos recursos humanos da educação;

 

X - Desempenhar outras atividades correlatas às suas atribuições e aquelas solicitadas pela Chefia imediata.

 

SUBSEÇÃO I

Seção de Conservação e Manutenção de Prédios Escolares

 

Art. 70. Compete à Seção de Conservação e Manutenção de Prédios Escolares, a execução das seguintes atribuições:

 

I - Desenvolver, em conjunto com a Gerência de Segurança Patrimonial da Secretaria Municipal de Administração, o plano de serviço de segurança e vigilância patrimonial dos próprios sob responsabilidade da Secretaria;

 

II - Realizar inspeção periódica nas Unidades escolares do Sistema Municipal de ensino para averiguar a necessidade de conservação ou recuperação das instalações;

 

III - Interagir com a Secretaria Municipal de Obras nos assuntos ligados a manutenção dos prédios escolares;

 

IV - Providenciar os servidores de manutenção dos equipamentos da Secretaria;

 

V - Executar atividades de conservação de bens patrimoniais da Secretaria, solicitando os consertos e reparos que se fizerem necessários;

 

VI - Desenvolver programas com o objetivo de manter as Unidades Escolares do Sistema Municipal de ensino em boas condições no que diz respeito aos serviços de jardinagem, pintura, vidraçaria e outros afins;

 

VII - Organizar os serviços de limpeza da Secretaria;

 

VIII - Desempenhar outras atividades correlatas às suas atribuições e aquelas solicitadas pela Chefia imediata.

 

SUBSEÇÃO II

Seção de Suprimentos

 

Art. 71. Compete à Seção de Suprimentos:

 

I - Manter o estoque de materiais em condições de atender ao consumo dos diversos órgãos da Secretaria;

 

II - Executar as atividades de recebimento, conferência, inspeção, registro, armazenamento, distribuição e controle de materiais utilizados pelos órgãos da Secretaria;

 

III - Efetuar o recebimento do material remetido pelos fornecedores, providenciando sua conferência e inspeção;

 

IV - Solicitar, sempre que necessário, o pronunciamento de órgãos técnicos no caso de recebimento de materiais e equipamentos especializados;

 

V - Executar o armazenamento e conservação dos materiais de acordo com as normas técnicas;

 

VI - Efetuar a distribuição dos bens adquiridos aos diversos órgãos da Secretaria;

 

VII - Controlar as movimentações de estoque no almoxarifado setorial visando à integridade dos controles internos;

 

VIII - Emitir relatórios referentes à movimentação e ao nível dos estoques do almoxarifado setorial;

 

IX - Estudar e determinar o ponto de ressuprimento de cada material, de acordo com o ritmo médio de consumo das unidades da Secretaria, tomando providências imediatas para a sua reposição, sempre em articulação com a Gerência de Administração de Material da Secretaria Municipal de Administração;

 

X - Planejar a rotatividade e o estoque de materiais para as áreas de educação;

 

XI - levantar as necessidades da Secretaria;

 

XII - Controlar as requisições de materiais;

 

XIII - Verificar abusos na requisição de materiais e tomar medidas corretivas;

 

XIV - Programar compras e manutenção de estoques de segurança;

 

XV - Organizar e manter atualizada a escrituração referente ao movimento de entrada e saída dos materiais;

 

XVI - Comunicar imediatamente ao Departamento de Administração Patrimonial da Secretaria Municipal de Administração, o recebimento de material permanente para efeito de seu registro patrimonial antes de sua distribuição;

 

XVII - Realizar inventários periódicos dos materiais em estoque;

 

XVIII - Desempenhar outras atividades correlatas às suas atribuições e aquelas solicitadas pela chefia imediata.

 

SUBSEÇÃO III

Seção de Alimentação e Nutrição

 

Art. 72. Compete à Seção de Alimentação e Nutrição a execução das seguintes atribuições:

 

I - Desenvolver pesquisas de produtos e gêneros alimentícios a serem utilizados nos serviços de alimentação escolar, considerando qualidade, valor nutricional, sazonalidade e custo;

 

II - Processar e acompanhar a obtenção de gênero alimentício e produtos necessários ao fornecimento de alimentação escolar, e:

 

a) escolher gêneros alimentícios e estabelecer critérios nutricionais e de saúde;

b) providenciar a aquisição de gênero alimentício, junto à Seção Setorial de Material; e

c) efetuar o controle da qualidade dos gêneros alimentícios.

 

III - Requisitar, distribuir e controlar os produtos alimentícios destinados às Unidades Escolares do Sistema Municipal de ensino;

 

IV - Analisar e estudar o valor nutritivo dos alimentos a serem utilizados na confecção de alimentação escolar;

 

V - Elaborar cardápios balanceados e de baixo custo, buscando assegurar um padrão elevado de alimentação, conforme recomendações nutricionais;

 

VI - Manter mapa de distribuição dos produtos alimentícios às Unidades Escolares do Sistema Municipal de ensino;

 

VII - Consolidar os levantamentos das unidades físicas e materiais das cantinas das Unidades Escolares, do Sistema Municipal de ensino;

 

VIII - Coordenar a elaboração de programas de alimentação e nutrição;

 

IX - Desempenhar outras atividades correlatas às suas atribuições e aquelas solicitadas pela Chefia imediata.

 

SUBSEÇÃO IV

Seção de Almoxarifado Setorial de Educação

 

Art. 73. Compete à Seção de Almoxarifado Setorial de Educação a execução das seguintes atribuições:

 

I - Receber, conferir, armazenar, gerir o estoque e distribuir o material de consumo e permanente da Secretaria;

 

II - Expedir guias de expedição dos materiais;

 

III - Realizar inventários periódicos dos materiais;

 

IV - Controlar de forma sistemática os estoques existentes, visando à integridade dos controles internos;

 

V - Dar entrada em nota de compras;

 

VI - Abrir processo de pagamento de fornecedores;

 

VII - Atualizar sistematicamente o cadastro dos bens patrimoniais;

 

VIII - Realizar inventários de materiais em estoque e dos bens patrimoniais de acordo com as normas da Prefeitura Municipal;

 

IX - Controlar as baixas de bens patrimoniais;

 

X - Elaborar e manter controle dos termos de responsabilidade relativos aos bens da Secretaria;

 

XI - Desempenhar outras atividades correlatas às suas atribuições e aquelas solicitadas pela chefia imediata.

 

SUBSEÇÃO V

Seção de Controle Orçamentário, Financeiro e Convênios

 

Art. 74. Compete à Seção de Controle Orçamentário, Financeiro e Convênios a execução das seguintes atribuições:

 

I - Supervisionar a prestação de contas de serviços contratados e conveniados do Sistema Municipal de educação, e:

 

a) controlar a prestação de contas que se relacionem direta ou indiretamente com a educação;

b) controlar e avaliar a execução de contas de serviços prestados quanto aos convênios firmados;

c) efetuar controle das contas a pagar aos contratados e conveniados, baseado em informações sobre qualidade dos serviços efetuados, informando a Auditoria Geral do Município, quando observadas irregularidades;

d) solicitar auditoria de contas à Auditoria Geral do Município, na ocorrência de irregularidades;

 

II - Controlar a execução financeira das atividades e programas de manutenção e desenvolvimento do ensino, elaborando a prestação de contas aos órgãos financiadores;

 

III - Compilar dados para a proposta orçamentária da Secretaria, encaminhando-os à Secretaria Municipal de Finanças;

 

IV - Supervisionar a execução e o controle orçamentário e financeiro da Secretaria;

 

V - Solicitar e controlar os adiantamentos para a Secretaria;

 

VI - Solicitar adiantamentos em formulário específico, indicando a dotação orçamentária;

 

VII - Controlar os adiantamentos;

 

VIII - Encaminhar prestação de contas dos adiantamentos;

 

IX - Desempenhar outras atividades correlatas às suas atribuições e aquelas solicitadas pela chefia imediata.

 

SUBSEÇÃO VI

Seção Setorial de Recursos Humanos

 

Art. 75. Compete à Seção Setorial de Recursos Humanos, a execução das seguintes atribuições:

 

I - Assessorar as Unidades Escolares do Sistema Municipal de ensino, dando apoio técnico e oferecendo subsídios ao melhor desempenho do pessoal que atuará nestas unidades;

 

II - Promover processo de capacitação e desenvolvimento dos profissionais de educação do Município, e

 

a) elaborar programas de permanente aperfeiçoamento;

b) elaborar a programação de treinamento para os profissionais de educação da Secretaria, acompanhando a sua execução e avaliando o desempenho;

c) participar do processo de seleção de pessoal, detalhando qualificação e quantificação dos servidores pretendidos;

 

III - Planejar e estabelecer cursos de capacitação, e:

 

a) elaborar programação de cursos de capacitação;

b) organizar cursos;

 

IV - Participar de reuniões e decisões de ajustamento de funcionários às Unidades Escolares do Sistema Municipal de ensino, sugerindo prováveis soluções;

 

V - Manter atualizada a coletânea de legislação referente ao pessoal lotado na Secretaria;

 

VI - Desempenhar outras atividades correlatas às suas atribuições e aquelas solicitadas pela chefia imediata.

 

SUBSEÇÃO VII

Seção de Transporte Setorial

 

Art. 76. Compete à Seção de Transporte Setorial a execução das seguintes atividades:

 

I - Planejar as atividades e necessidades do transporte escolar;

 

II - Coordenar as demandas e a programação do transporte escolar;

 

III - Acompanhar e controlar o desempenho funcional do transporte escolar;

 

IV - Avaliar a qualidade dos meios de transporte escolar;

 

V - Manter as revisões periódicas dos meios de transporte escolar;

 

VI - Coordenar, controlar, avaliar e supervisionar as atividades de transporte, manutenção e conservação dos equipamentos;

 

VII - Promover o controle dos veículos à disposição da Secretaria, no que se refere a horário, destino e atividades diárias;

 

VIII - Controlar e fiscalizar o estado de conservação dos veículos à disposição da Secretaria, bem como a documentação obrigatória desses veículos;

 

IX - Cumprir outras atividades compatíveis com a natureza de suas funções, que lhe forem atribuídas.

 

SEÇÃO IV

Da Gerência de Planejamento e Pesquisa

 

Art. 77. À Gerência de Planejamento e Pesquisa, ligada à Secretaria Municipal de Educação, compete o desempenho das seguintes atribuições:

 

I - Diagnosticar a situação de educação compatível com o Plano Estadual, com vistas à identificação das necessidades de melhoria e expansão da rede Escolar;

 

II - Promover a realimentação do programa de Nucleação da Rede Escolar Municipal;

 

III - Planejar, orientar, controlar e avaliar a coleta e análise de informações, elaboração e realização de programas e serviços de educação;

 

IV - Estabelecer normas e padrões, zelando pelo seu cumprimento para a expansão e aperfeiçoamento do processo educacional da educação nas várias faixas etárias;

 

V - Colaborar na elaboração do Plano Municipal de Educação, compatível com o Plano Estadual;

 

VI - Fixar as necessidades de construção e localização de novas Unidades Escolares;

 

VII - Organizar, manter e atualizar a rede de informações técnicas e de procedimentos estatísticos;

 

VIII - Orientar aos demais órgãos da Secretaria sobre a correta aplicação das dotações orçamentárias, especificamente sobre as quais envolvam recursos dos fundos diversos e bem assim recursos oriundos de convênios;

 

IX - Executar outras atividades correlatas e aquelas solicitadas pela chefia imediata.

 

SEÇÃO V

Da Coordenação de Turno

 

Art. 78. À Coordenação de Turno compete:

 

I - Coordenar e avaliar o desempenho das atividades escolares no seu turno específico;

 

II - Avaliar os níveis de desempenho pedagógico do turno escolar;

 

III - Implementar os objetivos, metas e procedimentos pedagógicos na unidade escolar, em seu turno específico;

 

IV - Implementar as ações/atividades planejadas para a unidade escolar;

 

V - Desenvolver outras atividades correlatas.

 

CAPÍTULO IV

Da Secretaria Municipal de Cultura

 

Art. 79. A Secretaria Municipal de Cultura tem por finalidade planejar e coordenar a execução de políticas públicas de cultura em âmbito municipal que garantam a formação das manifestações artísticas, a valorização das raízes culturais da população e o desenvolvimento da cidadania, através de atividades que permitam a humanização da vida urbana e a integração dos programas referentes à Cultura.

 

SEÇÃO I

Da Gerência de Teatro, Dança, Vídeo e Literatura

 

Art. 80. À Gerência de Teatro, Dança, Vídeo e Literatura compete:

 

I - A execução de acordos e convênios firmados com o Governo Federal, Estadual e outros órgãos, voltados para as atividades culturais de Teatro, Dança, Vídeo e Literatura;

 

II - A elaboração, execução e coordenação de planos e programas de Teatro, Dança, Vídeo e Literatura, para maior desenvolvimento cultural em suas diversas formas;

 

III - A promoção e o estímulo aos artistas da terra;

 

IV - A promoção de atividades culturais e ciências literárias;

 

V - A mobilização das comunidades em torno de participação das atividades sócio-culturais;

 

VI - A valorização e divulgação dos trabalhos artísticos;

 

VII - A promoção de festivais nacionais de teatro, danças, vídeos e literaturas;

 

VIII - Cumprir outras atividades compatíveis com a natureza de suas funções, que lhe forem atribuídas.

 

SUBSEÇÃO ÚNICA

Seção de Gestão da Biblioteca Municipal

 

Art. 81. À Seção de Gestão da Biblioteca Municipal compete:

 

I - Proceder recebimento, conferência, classificação, codificação, catalogação de registro e indexação de livros, revistas, jornais, estudos monográficos, periódicos e ilustrações recebidos;

 

II - Atender aos leitores e consulentes fornecendo-lhes as obras a consultar, registrando e controlando o respectivo movimento e os empréstimos verificados;

 

III - Promover e emitir relatórios semestrais das aquisições, registro, catalogação, guarda, conservação e empréstimo de livros, folhetos, periódicos e outros elementos do acervo da Biblioteca Municipal;

 

IV - Realizar pesquisas bibliográficas, bem como orientar e supervisionar o atendimento à realização de pesquisas e guarda.

 

V - Receber e analisar sugestões e promoção da aquisição de livros e assinaturas de periódicos;

 

VI - Manter atualizado o controle das verbas destinadas à aquisição de livros e assinaturas de jornais e revistas;

 

VII - Manter intercâmbio bibliográfico com organismos oficiais privados, nacionais ou estrangeiros;

 

VIII - Manter em bom estado de conservação e de apresentação todo o acervo sob sua guarda, promovendo ou executando sua restauração, quando necessário;

 

IX - Executar outras atividades correlatas inerentes ao bom funcionamento e desempenho das atribuições do setor e aquela solicitada pela chefia imediata.

 

SEÇÃO II

Da Gerência de Música e Coral

 

Art. 82. À Gerência de Música e Coral compete:

 

I - A execução de acordos e convênios firmados com o Governo Federal, Estadual e outros órgãos, voltados para as atividades de Música e Coral;

 

II - A elaboração e a coordenação de planos e programas para o desenvolvimento da Música e Coral;

 

III - A promoção e o estímulo das atividades culturais;

 

IV - A promoção de intercâmbio, objetivando o aperfeiçoamento dos padrões dos programas culturais;

 

V - A promoção e o estímulo aos artistas da terra;

 

VI - A manutenção e valorização da Sociedade Musical Lira Mateense do Município;

 

VII - A implementação da Escola Municipal de Música;

 

VIII - A implementação do Coral Municipal;

 

IX - A realização de festivais nacional de bandas de música;

 

X - O incentivo, a promoção de bandas escolares (fanfarras);

 

XI - A execução de outras atividades correlatas.

 

SEÇÃO III

Da Gerência de Artesanato, Artes Plásticas e Eventos Populares

 

Art. 83. À Gerência de Artesanato, Artes Plásticas e Eventos Populares compete:

 

I - A execução de acordos e convênios firmados com o Governo Federal, Estadual e outros órgãos, voltados para as atividades culturais de Artesanato, Artes Plásticas e Eventos Populares;

 

II - A elaboração e a coordenação de planos e programas para o desenvolvimento do Artesanato, Artes Plásticas, Eventos Populares e manifestações folclóricas;

 

III - A promoção e o estímulo das atividades culturais;

 

IV - A promoção de intercâmbio objetivando o aperfeiçoamento dos padrões dos programas culturais;

 

V - A promoção e o estímulo aos artistas da terra;

 

VI - A mobilização das comunidades para a participação nas atividades sócio-culturais;

 

VII - O incentivo a participação da comunidade e visitantes na realização das festividades do Município;

 

VIII - A promoção, através de campanhas dirigidas, às festas religiosas do Município dando-lhes o destaque necessário;

 

IX - Cumprir outras atividades compatíveis com a natureza de suas funções, que lhe forem atribuídas.

 

SEÇÃO IV

Da Gerência de Patrimônio Histórico, Arquivo e Memória

 

Art. 84. À Gerência de Patrimônio Histórico, Arquivo e Memória compete:

 

I - A coleta, sistematização, divulgação de dados informativos de caráter geográfico, histórico, financeiro, educacional, artístico e outros referentes ao aspecto da vida do Município;

 

II - O levantamento, restauração, revitalização, tombamento e a preservação do Patrimônio Histórico, artístico e cultural do Município;

 

III - A efetivação de medidas que assegurem a preservação do equilíbrio ambiental e a proteção do patrimônio natural, histórico e cultural;

 

IV - O atendimento de informações históricas do Município e seus vultos, através dos Museus;

 

V - A mobilização das comunidades em torno das atividades histórico-culturais;

 

VI - Cumprir outras atividades compatíveis com a natureza de suas funções, que lhe forem atribuídas execução.

 

CAPÍTULO V

Da Secretaria Municipal de Saúde

 

Art. 85. À Secretaria Municipal de Saúde compete planejar, coordenar e acompanhar a política de promoção de saúde preventiva e curativa no Município, podendo constituir consórcios para desenvolver, em conjunto, as ações e serviços de saúde que lhes correspondam, desenvolvendo suas atribuições através das gerências, núcleos e setores que lhes são subordinados.

 

SEÇÃO I

Da Gerência de Apoio Administrativo-Financeiro

 

Art. 86. À Gerência de Apoio Administrativo-Financeiro compete:

 

I - Acompanhar e controlar as atividades administrativas e financeiras da Secretaria;

 

II - Gerenciar as atividades referentes à pessoal, materiais, transporte, manutenção e controle financeiro da Secretaria;

 

III - Controlar a freqüência e o desempenho dos servidores;

 

IV - Montar um sistema de avaliação de desempenho funcional;

 

V - Acompanhar a execução de contratos e convênios;

 

VI - Subsidiar o Secretário de Saúde com informações para apoio na tomada de decisão;

 

VII - Desenvolver outras atividades correlatas.

 

SUBSEÇÃO I

Da Seção de Apoio Administrativo e Financeiro

 

Art. 87. À Seção de Apoio Administrativo e Financeiro compete:

 

I - Planejar, coordenar e executar as ações de apoio administrativo da Secretaria Municipal;

 

II - Fornecer as informações atualizadas para o sistema de informações de Saúde;

 

III - Coordenar e controlar as atividades administrativas de apoio à saúde;

 

IV - Manter controle sobre as receitas e despesas da Secretaria, através de instrumentos próprios, separados ou em conjunto com a Secretaria Municipal de Finanças;

 

V - Acompanhar a execução do orçamento da Secretaria;

 

VI - Manter controle de aplicação dos recursos do Fundo Municipal de Saúde - FMS:

a) recursos próprios;

b) PAB Fixo;

c) PAB Variável;

d) MAC;

e) FMS;

 

VII - Acompanhar, junto à Secretaria Municipal de Finanças, o pagamento das despesas;

 

VIII - Promover o controle das receitas e despesas, organizando prestações de contas mensais/trimestrais;

 

IX - Subsidiar o processo de compras e contabilidade da Secretaria;

 

X - Participar da programação anual e acompanhamento das metas pactuadas;

 

XI - Participar da elaboração de documentos diversos, planos, projetos, relatórios e orçamento, responsabilizando-se pela redação final dos mesmos;

 

XII - Escriturar a contabilidade e registros necessários ao órgão de saúde e controlar os recursos destinados ou arrecadados pela Secretaria Municipal de Saúde, mantendo registro atualizado dessa atividade;

 

XIII - Elaborar os balancetes e relatórios financeiros e encaminhar para apreciação do Conselho Municipal de Saúde - CMS;

 

XIV - Acompanhar a execução financeira no âmbito da Secretaria Municipal de Saúde;

 

XV - Executar outras atividades correlatas.

 

SUBSEÇÃO II

Da Seção de Pessoal

 

Art. 88. À Seção de Pessoal compete:

 

I - O controle administrativo do pessoal da Secretaria, com todos os procedimentos pertinentes;

 

II - Proceder aos registros, cadastros e controle de pessoal lotado na Secretaria;

 

III - Montar um programa de avaliação de desempenho funcional, de capacitação e treinamento;

 

IV - Executar e monitorar as atividades previstas no regulamento interno da Secretaria;

 

V - Executar outras atividades correlatas.

 

SUBSEÇÃO III

Da Seção de Suprimentos, Patrimônio e Serviços Gerais

 

Art. 89. À Seção de Suprimentos, Patrimônio e Serviços Gerais compete:

 

I - Planejar as necessidades do material utilizado nas ações e programas da Secretaria Municipal de Saúde;

 

II - Providenciar meios de tê-los à disposição das atividades;

 

III - Atualizar permanentemente as necessidades do material da Secretaria;

 

IV - Avaliar e controlar a qualidade e o prazo de validade dos diversos tipos de materiais utilizados pela Secretaria;

 

V - Executar os procedimentos de recebimento, distribuição e controle de estoques;

 

VI - Manter os materiais em condições adequadas;

 

VII - Executar as atividades de estocagem, distribuição e tombamento dos bens de consumo e permanentes da Secretaria;

 

VIII - Proceder à incorporação dos bens patrimoniais no cadastro de bens da Prefeitura Municipal;

 

IX - Controlar a movimentação de material de estoque;

 

X - Atualizar sistematicamente o cadastro dos bens patrimoniais;

 

XI - Realizar inventários de materiais em estoque e dos bens patrimoniais de acordo com as normas da Prefeitura Municipal;

 

XII - Controlar as baixas de bens patrimoniais;

 

XIII - Elaborar e manter controle dos termos de responsabilidade relativos aos bens da Secretaria;

 

XIV - Acompanhar e controlar a tramitação de processos de interesse da Secretaria;

 

XV - Executar, acompanhar e avaliar os serviços gerais;

 

XVI - Executar outras atividades correlatas.

 

SUBSEÇÃO IV

Da Seção de Ambulâncias

 

Art. 90. À Seção de Ambulâncias compete:

 

I - Coordenar, controlar, avaliar e supervisionar as atividades de manutenção e conservação das ambulâncias;

 

II - Promover o controle das ambulâncias a disposição da Secretaria Municipal de Saúde, no que se refere ao horário e destino dos pacientes;

 

III - Controlar e fiscalizar o estado de conservação dos veículos, bem como a documentação obrigatória dos mesmos;

 

IV - Elaborar escala mensal de viagens;

 

V - Providenciar a execução dos serviços de lavagem, lubrificação e borracharia;

 

VI - Providenciar a manutenção preventiva e corretiva nos veículos da Secretaria, de acordo com plano anual de manutenção;

 

VII - Providenciar o abastecimento de combustível dos veículos da frota da Secretaria;

 

VIII - Coordenar e supervisionar a guarda, o controle e a operação das ambulâncias da Secretaria;

 

IX - Acompanhar a utilização de materiais e componentes, conforme especificação de uso dos mesmos;

 

X - Exercer outras atividades correlatas.

 

SUBSEÇÃO V

Da Seção de Transportes

 

Art. 91. À Seção de Transportes compete:

 

I - Coordenar, controlar, avaliar e supervisionar as atividades de manutenção e conservação dos veículos da Secretaria;

 

II - Promover o controle dos veículos a disposição da Secretaria Municipal de Saúde, no que se refere ao horário, destino e outras atividades;

 

III - Controlar e fiscalizar o estado de conservação dos veículos, bem como a documentação obrigatória dos mesmos;

 

IV - Elaborar escala mensal de viagens;

 

V - Providenciar a execução dos serviços de lavagem, lubrificação e borracharia;

 

VI - Providenciar a manutenção preventiva e corretiva nos veículos da Secretaria, de acordo com plano anual de manutenção;

 

VII - Providenciar o abastecimento de combustível dos veículos da frota da Secretaria;

 

VIII - Coordenar e supervisionar a guarda, o controle e a operação dos veículos da Secretaria;

 

IX - Avaliar a utilização dos veículos da Secretaria com base em controle de gastos e de utilização, por centros de responsabilidade.

 

X - Autorizar saídas extraordinárias de veículos da Secretaria;

 

XI - Solicitar aquisição de veículos, quando necessários.

 

XII - Acompanhar a programação dos serviços de manutenção;

 

XIII - Acompanhar continuamente os custos de manutenção de frota da Secretaria;

 

XIV - Acompanhar a utilização de materiais e componentes conforme especificação de uso dos mesmos;

 

XV - Cumprir outras atividades compatíveis com a natureza de suas funções, que lhe forem atribuídas.

 

SEÇÃO II

Da Gerência de Vigilância em Saúde

 

Art. 92. À Gerência de Vigilância em Saúde compete:

 

I - Coordenar a vigilância em saúde do Município, articulando-se com as Seções, com vistas a garantir o cumprimento da legislação, dos pactos estabelecidos nas três esferas de governo e do Plano Municipal de Saúde;

 

II - Elaborar relatório mensal e anual da gerência e a pactuação de metas e indicadores realizados pelas três esferas de governo;

 

III - Gerenciar o funcionamento do Centro de Controle de Zoonoses;

 

IV - Participar da elaboração de mapas, relatórios e planos, colaborando com o gestor municipal na programação e execução das políticas de saúde;

 

V - Elaborar relatórios mensais sobre consumo de combustível e lubrificantes e gastos com manutenção da frota de veículos;

 

VI - Responsabilizar-se pelo acompanhamento e avaliação do cumprimento de metas e indicadores pactuando nas três esferas de governo, relativo aos setores que compõem a Gerência;

 

VII - Exercer outras atividades correlatas.

 

SUBSEÇÃO I

Seção de Atenção à Saúde

 

Art. 93. À Seção de Atenção à Saúde compete:

 

I - Supervisionar o controle de qualidade dos alimentos consumidos no Município;

 

II - Supervisionar as ações de proteção ao meio ambiente, em conjunto com a área afim;

 

III - Supervisionar a normatização, fiscalização e controle das condições de trabalho com risco à saúde dos trabalhadores;

 

IV - Supervisionar a análise e aprovação de plantas sanitárias de edificações, efetuando as vistorias necessárias;

 

V - Supervisionar o controle dos locais que comercializam alimentos;

 

VI - Supervisionar a fiscalização e controle de incidência de doenças infecciosas, contagiosas, provenientes de causas externas, crônico-degenerativas e ocupacionais;

 

VII - Supervisionar as ações de imunização e campanhas de vacinação para a comunidade;

 

VIII - Supervisionar o serviço de farmaco-vigilância;

 

IX - Coordenar a vigilância em saúde do Município, articulando-se com os departamentos, com vistas a garantir o cumprimento da legislação, dos pactos estabelecidos nas três esferas de governo e do plano municipal de saúde;

 

X - Acompanhar e avaliar a estratégia de saúde da família e agentes comunitários de saúde, preocupando-se com o cumprimento das normas e requisitos exigidos pelo Ministério da Saúde;

 

XI - Viabilizar a ampliação da cobertura de equipes de saúde da família em todo território do Município;

 

XII - Elaborar relatório mensal e anual da coordenadoria e a pactuação de metas e indicadores realizados pelas três esferas de governo;

 

XIII - Participar da elaboração de mapas, relatórios e planos, colaborando com o gestor municipal na programação e execução das políticas de saúde;

 

XIV - Responsabilizar-se pelo acompanhamento e avaliação do cumprimento de metas e indicadores pactuados nas três esferas de governo, relativos aos setores que compõem a coordenadoria;

 

XV - Implementar os processos de vigilância epidemiológica, sanitária e ambiental, promovendo a articulação desses setores com as unidades de saúde;

 

XVI - Acompanhar a execução das ações de vigilância em saúde, no que se refere às metas e indicadores pactuados, orientando acerca de adequações e implementações necessárias;

 

XVII - Analisar os dados levantados através dos sistemas de informação existentes, condensando-os para subsidiar a política de vigilância em saúde;

 

XVIII - Planejar estudos de viabilidade técnica e financeira para implementação de novos projetos e estratégias de vigilância em saúde;

 

XIX - Coordenar os programas de diabetes, hipertensão, saúde da mulher, hanseníase, saúde mental, bucal e saúde da criança prestada aos munícipes, através das Unidades de Saúde, serviços complementares contratados ou consorciados, adequando-os e/ou dimensionando-os conforme demanda.

 

XX - Cumprir outras atividades compatíveis com a natureza de suas funções, que lhe forem atribuídas.

 

Do Núcleo de Vigilância Sanitária

 

Art. 94. Ao Núcleo de Vigilância Sanitária, compete:

 

I - Dirigir e orientar plano de fiscalização dos estabelecimentos que industrializam e comercializam produtos alimentícios, assim como manipulação, beneficiamento, conservação, transporte, armazenamento, venda e consumo de produtos de interesse da saúde, bem como os locais, serviços e instalações que, direta ou indiretamente, possam produzir agravo à saúde pública ou individual;

 

II - Atender às denúncias dos cidadãos em relação à qualidade de produtos, condições e instalações de estabelecimento, situações de riscos, entre outros, providenciando vistorias, investigações e providências necessárias, de acordo com a legislação sanitária;

 

III - Avaliar, dar parecer e encaminhamentos necessários para liberação de alvarás sanitários e habite-se sanitário;

 

IV - Fiscalizar rotineiramente as questões e aspectos relativos à questão sanitária do Município;

 

V - Participar da execução, controle e avaliação das ações referentes às condições e ambiente de trabalho, atuando, fiscalizando e corrigindo distorções dentro do que determina legislação específica;

 

VI - Fiscalizar rotineiramente as condições sanitárias na comercialização de alimentos, notificando irregularidades, adotando e acompanhando as providências necessárias, de acordo com a legislação;

 

VII - Fiscalizar locais que ofereçam: serviços de saúde (hospitais, clínicas, ambulatórios, laboratórios, farmácias, consultórios e outros), serviço de estética pessoal (cabeleireiros, manicures, pedicures, massagistas e outros) e serviços de lazer (piscinas, hotéis, motéis, cinemas, circos, parques de diversões e outros);

 

VIII - Articular-se com outros órgãos Municipais e Estaduais para garantir o cumprimento da legislação sanitária;

 

IX - Planejar, coordenar, supervisionar, avaliar e executar a implantação e o desenvolvimento das ações de saúde do trabalhador, de acordo com a legislação vigente;

 

X - Elaborar relatório mensal e anual do setor, de acordo com a programação anual e a pactuação de metas e indicadores realizadas pelas três esferas de governo;

 

XI - Participar da elaboração de mapas, relatórios e planos, colaborando com o gestor municipal na programação e execução das políticas de saúde;

 

XII - Exercer atividades correlatas inerentes ao bom funcionamento e desempenhar as atribuições do setor, e aquelas solicitadas pela chefia imediata.

 

Do Núcleo de Vigilância Epidemiólogica

 

Art. 95. Ao Núcleo de Vigilância Epidemiológica compete:

 

I - Planejar, coordenar, controlar, supervisionar e avaliar os programas de Saúde desenvolvidos pela Secretaria, responsabilizando-se pelo levantamento das informações necessárias para manutenção de dados atualizados do perfil epidemiológico do Município;

 

II - Planejar, coordenar, controlar, supervisionar e avaliar as condições do Programa de Imunização, bem como as campanhas de vacinas, responsabilizando-se pelo cumprimento das metas/coberturas pactuadas e pela manutenção do banco de dados/sistema de informação atualizados;

 

III - Garantir a alimentação contínua e correta dos sistemas de informação sob responsabilidade do setor;

 

IV - Garantir as ações de vigilância das doenças de notificação, observando prazos, rotinas e protocolos, conforme legislação;

 

V - Articular-se com os demais setores para garantir maior êxito e melhor resolutividade, colaborando na programação e execução do planejamento e avaliação das ações da Secretaria Municipal de Saúde;

 

VI - Colaborar no processo de educação permanente de recursos humanos;

 

VII - Elaborar relatórios mensal e anual do setor, de acordo com a programação anual e a pactuaçao de metas e indicadores realizadas pelas três esferas de governo;

 

VIII - Participar da elaboração de mapas, relatórios e planos, colaborando com gestor municipal na programação das políticas de saúde;

 

IX - Responsabilizar-se pelo cumprimento das metas e indicadores pactuados nas três esferas de governo, no que se refere ao setor;

 

X - Exercer atividades correlatas inerentes ao bom funcionamento e desempenho das atribuições do setor e aquelas solicitadas pela chefia imediata;

 

Do Núcleo de Risco Ambiental e Controle de Zoonoses

 

Art. 96. Ao Núcleo de Risco Ambiental e Controle de Zoonoses compete:

 

I - Controle da população de animais domésticos, silvestres e exóticos, onde possam atuar como reservatórios, portadores e/ou transmissores, compreendendo: apreensão de cães sem controle; restrição da mobilidade de animais, traslado, alojamento e manejo, liberação, registro, adoção, resgate, doação e leilão; traslado de animais de médio e de grande porte, causadores de acidentes de trânsito e de outros distúrbios; eutanásia, destinação de carcaças e de outros resíduos; controle da natalidade (cães e gatos);

 

II - Controlar as espécies de animais sinantrópicos, para a prevenção das zoonoses e para evitar incômodos que possam causar à população;

 

III - Detectar e atuar nos focos de zoonoses, visando romper o elo de transmissão animal/homem;

 

IV - Integrar as diferentes instituições, visando à atuação conjunta na identificação e controle de doenças transmitidas por vetores prevalentes e incidentes;

 

V - Integrar as diferentes instituições, visando à atuação conjunta no monitoramento dos sistemas de abastecimento de água, identificação e controle de doenças de veiculação hídricas;

 

VI - Realizar e envolver as instituições de ensino e pesquisa em atividades pertinentes à capacitação de recursos humanos atualizadas;

 

VII - Manter documentação técnica e cientifica;

 

VIII - Realizar vigilância epidemiológica (necropsia e coleta de material) e o diagnóstico de zoonoses e doenças transmitidas por vetores, determinando os índices e taxa de freqüência;

 

IX - Acompanhar os serviços de investigação e foco de zoonoses e de vigilância zoosanitária;

 

X - Estabelecer as metas de trabalho, considerando as políticas de saúde municipal, estadual e federal, procedendo o tratamento das tarefas executadas para permitir a avaliação da evolução do programa e oferecer subsídios para controle do custo financeiro das atividades;

 

XI - Manter banco de dados com informações do Município: população, zona de maior e menor densidade demográfica, setorização do Município por localidades, demarcação de áreas homogêneas com as características físicas, sociais ou culturais, relação de escolas, creches, prédios públicos, estimativa de população de animais, etc.;

 

XII - Realizar pesquisas técnicas em roedores e vetores ou em outros animais sinantrópicos e peçonhentos, em parceria com instituições de pesquisas/ensino e afins;

 

XIII - Promover a vacinação anti-rábica, que poderá ser em campanhas, tratamento de foco de raiva, repasse, posto fixo e rotina;

 

XIV - Desenvolver programas educativos referentes à profilaxia, prevenção e controle das zoonoses urbanas, doenças transmitidas por vetores, propriedades responsáveis de animais, coordenando a implantação destes programas na rede de serviço e social do Município;

 

XV - Realizar vigilância de focos, identificação, planejamento do controle e manejo das espécies sinantrópicas, compreendendo roedores, morcegos, pombos e outros, orientando a população na eliminação de fatores de atração e manutenção de animais;

 

XVI - Realizar a vigilância de focos de vetores (antrópodes), reservatórios (moluscos), na sua identificação e desinsetização/controle, assim como orientar a população na eliminação e prevenção de focos;

 

XVII - Realizar o controle de animais peçonhentos quando causam prejuízo à população, adotando medidas profiláticas visando dificultar a permanência e/ou proliferação dos mesmos no local;

 

XVIII - Realizar abastecimentos de taxas referentes ao pagamento de multas, taxa de manutenção dos animais alojados e traslado de animais;

 

XIX - Coordenar o armazenamento e o controle da entrada e saída de material, equipamentos, a rotatividade de estoque e a aquisição dos materiais e insumos estratégicos;

 

XX - Zelar pela segurança e integridade física dos equipamentos e instalações do setor, assim como pela higiene ambiental;

 

XXI - Integrar no centro de vigilância ambiental do Município ou âmbito de consórcio intermunicipal, estabelecendo com este fim prover recursos humanos e compor a equipe técnica gerencial;

 

XXII - Exercer atividades correlatas inerentes ao bom funcionamento e desempenho das atribuições do setor e aquelas solicitadas pela chefia imediata.

 

Do Núcleo de Saúde da Família

 

Art. 97. Ao Núcleo de Saúde da Família compete:

 

I - Controlar e avaliar as ações das equipes de saúde da família e agentes comunitários de saúde, de acordo com as normas e orientações do Ministério da Saúde e da coordenação estadual do programa, no que se refere ao registro das ações desenvolvidas;

 

II - Manter cadastro atualizado de todas as famílias acompanhadas, conforme legislação em vigor;

 

III - Atualizar, mensalmente, o banco de dados do PSF/PACS, repassando as informações ao setor de faturamento para registro de produção;

 

IV - Articular-se com demais setores da Secretaria para garantia de maior resolutividade e melhores resultados na elevação dos indicadores da saúde do Município, fortalecendo o trabalho de prevenção e promoção da saúde dos munícipes;

 

V - Planejar, coordenar, controlar, executar e avaliar as ações do SISVAN do Município;

 

VI - Articular-se com demais programas de saúde desenvolvidos, fortalecendo e ampliando as ações e resultados destes programas;

 

VII - Elaborar relatório mensal e anual do setor, de acordo com a programação de metas e indicadores realizados pelas três esferas de governo;

 

VIII - Participar da elaboração de mapas, relatórios e planos, colaborando com o gestor municipal na programação e execução das políticas de saúde;

 

IX - Responsabilizar-se pelo cumprimento das metas e indicadores pactuados nas três esferas de governo, no que se refere ao setor;

 

X - Exercer atividades correlatas inerentes ao bom funcionamento e desempenho das atribuições do setor e aquelas pela chefia imediata.

 

Do Núcleo de Atenção à DST/Aids

 

Art. 98. Ao Núcleo de Atenção à DST/AIDS compete:

 

I - Coordenar Unidade de Referência em DST/Aids;

 

II - Coordenar e monitorar as ações de prevenção e assistência em DST/Aids no município;

 

III - Elaborar, monitorar e avaliar o Plano de Ação e Metas em HIV/Aids e outras DST’s;

 

IV - Participar de reuniões da Câmara Técnica Estadual;

 

V - Elaborar e acompanhar Projetos de Prevenção destinados às populações especificas;

 

VI - Buscar parcerias e outros recursos para implementação das ações;

 

VII - Elaborar relatórios para o Programa Nacional - DST/Aids, Coordenação Estadual de DST/Aids;

 

VIII - Exercer outras atividades correlatas.

 

Do Núcleo de Controle, Avaliação e Estatística

 

Art. 99. Ao Núcleo de Controle, Avaliação e Estatística compete:

 

I - Autorizar a liberação de AIH (Autorização de Internação Hospitalar) para as instituições prestadoras de serviços, na área hospitalar;

 

II - Realizar o processamento dos serviços de internação hospitalar de acordo com as normas e orientações técnicas vigentes;

 

III - Controlar e avaliar os serviços prestados por instituições próprias, privadas e filantrópicas, conforme a legislação vigente;

 

IV - Avaliar, mensalmente, os dados gerados pelos sistemas de informação ambulatorial e hospitalar;

 

V - Realizar auditorias analíticas e operacionais nos serviços de saúde, próprios e conveniados;

 

VI - Avaliar a execução dos projetos e convênios da Secretaria;

 

VII - Participar de elaboração da programação anual e acompanhamento das metas pactuadas;

 

VIII - Manter cadastro atualizado dos serviços e profissionais de saúde, próprios, contratados, conveniados e privados;

 

IX - Coordenar o serviço de faturamento da Secretaria, garantindo o cumprimento dos prazos e a qualidade das informações;

 

X - Avaliar, mensalmente, a produção das unidades de saúde e dos serviços conveniados, repassando as informações para a seção de controle, avaliação e auditoria;

 

XI - Gerenciar o cadastramento de usuários do SUS, cumprindo exigências e normas técnicas vigentes:

 

XII - Exercer atividades correlatas inerentes ao bom funcionamento e desempenho das atribuições do setor e aquelas solicitadas pela chefia imediata;

 

Núcleo de Programas Especiais

 

Art. 100. Ao Núcleo de Programas Especiais compete:

 

I - Supervisionar e prestar apoio técnico aos seguintes programas assistenciais: controle de tuberculose, eliminação da hanseníase, diabetes/hipertensão, saúde da mulher, saúde da criança, saúde mental, saúde bucal e imunização;

 

II - Orientar e supervisionar os funcionários quanto aos resíduos de serviço de saúde;

 

III - Emitir escalas para os setores de enfermagem, imunização, diabetes e hipertensão;

 

IV - Capacitar os colaboradores de enfermagem;

 

V - Supervisionar e orientar as atividades realizadas no Hospital Maternidade relacionadas com a imunização e saúde da mulher;

 

VI - Promover maior interação dos programas com o Programa Estratégia e Saúde da Família;

 

VII - Coordenar e realizar busca ativa;

 

VIII - Supervisionar o setor de esterilização;

 

IX - Exercer outras atividades correlatas ao cargo;

 

SUBSEÇÃO II

Da Seção de Planejamento e Projetos

 

Art. 101. À Seção de Planejamento e Projetos compete:

 

I - Promover a articulação entre os diversos setores da Secretaria;

 

II - Coordenar a elaboração dos instrumentos de gestão e planejamento necessários ao cumprimento das atribuições legais da SEMSA, bem como das prioridades e metas estabelecidas no processo de planejamento da Administração Municipal e aqueles definidos nas exigências legais do Sistema Único de Saúde, com a colaboração dos diversos setores;

 

III - Promover o controle e avaliação dos serviços prestados, da quantidade e qualidade dos mesmos, da execução da programação e orçamento, bem como do Plano Municipal de Saúde;

 

IV - Acompanhar a execução das ações de cada setor no que se refere às metas e indicadores pactuados, orientando acerca de adequações e implementações necessárias;

 

V - Analisar os dados levantados através dos sistemas de informação existente, coordenando-os para subsidiar todos os setores da Secretaria;

 

VI - Assessorar ao gestor municipal na programação e execução da política de saúde do Município;

 

VII - Fornecer subsídios para as reuniões do Conselho Municipal de Saúde, de acordo com necessidades e deliberações do mesmo;

 

VIII - Planejar, coordenar, controlar, supervisionar e avaliar os programas de saúde desenvolvidos pela Secretaria, responsabilizando-se pelo levantamento das informações necessárias para manutenção de dados atualizados do perfil epidemiológico do Município;

 

IX - Planejar, coordenar, supervisionar e executar as ações referentes à educação permanente dos profissionais de saúde, com a colaboração dos diversos setores;

 

X - Controlar e avaliar os serviços prestados por instituições privadas e filantrópicas conveniadas, conforme legislação vigente;

 

XI - Elaborar relatório mensal e anual da gerência, de acordo com a programação anual e a pactuação de metas e indicadores realizada pelas três esferas de governo;

 

XII - Responsabilizar-se pelo cumprimento das metas e indicadores pactuados nas três esferas de governo, no que se refere ao setor;

 

XIII - Planejar estudos de viabilidade técnica e financeira, para implantação de novos projetos e estratégias de saúde;

 

XIV - Executar outras atividades compatíveis com a natureza de suas funções e aquelas solicitadas pela chefia imediata.

 

SUBSEÇÃO III

Da Seção de Unidades Básicas de Saúde

 

Art. 102. Compete à Seção de Unidades Básicas de Saúde, as seguintes atribuições:

 

I - Planejar, coordenar e supervisionar as Unidades de Saúde e os serviços de agendamento e assistência farmacêutica;

 

II - Participar do processo de vigilância em saúde do Município, promovendo a articulação entre os diversos serviços de vigilância e as unidades e equipes de saúde;

 

III - Participar do planejamento e execução dos processos de educação permanente para profissionais de saúde;

 

IV - Elaborar escala mensal de serviços, orientando os responsáveis por estes serviços;

 

V - Controlar férias, folgas e horas extras dos servidores;

 

VI - Acompanhar o processo de compra de materiais e manutenção de equipamentos;

 

VII - Elaborar relatório mensal e anual do setor, de acordo com a programação anual de metas e indicadores realizados pelas três esferas de governo;

 

VIII - Participar da elaboração de mapas, relatórios e planos, colaborando com o gestor municipal na programação e execução das políticas de saúde;

 

IX - Responsabilizar-se pelo cumprimento das metas e indicadores pactuados nas três esferas de governo, no que se refere ao setor;

 

X - Exercer atividades correlatas inerentes ao bom funcionamento e desempenho das atribuições do setor e aquelas solicitadas pela chefia imediata.

 

Do Núcleo Municipal de Agendamento

 

Art. 103. Ao Núcleo Municipal de Agendamento, compete:

 

I - Planejar, organizar, coordenar, executar e avaliar o processo de agendamento de consultas e exames, dentro e fora do Município;

 

II - Acompanhar e coordenar o atendimento aos munícipes no programa de medicamento de alto custo, responsabilizando-se pela busca, guarda e entrega desses medicamentos ao paciente devidamente cadastrado e acompanhado pelo programa;

 

III - Articular-se com as equipes de PSF e unidades do interior, garantindo o agendamento dos moradores dessas comunidades;

 

IV - Manter organizado cadastro de pacientes e arquivo de prontuário único para facilitar e uniformizar informações e atendimento de todos os pacientes;

 

V - Elaborar relatório mensal e anual do setor, de acordo com a programação anual e a pactuação de metas e indicadores, realizadas pelas três esferas de governo;

 

VI - Participar da elaboração de mapas, relatórios e planos, colaborando com o gestor municipal no planejamento e execução das políticas de saúde;

 

VII - Responsabilizar-se pelo cumprimento das metas e indicadores pactuados nas três esferas de governo, no que se refere ao setor;

 

VIII - Exercer atividades correlatas, inerentes ao bom funcionamento e desempenho das atribuições do setor e aquelas solicitadas pela chefia imediata.

 

Do Núcleo de Assistência Farmacêutica

 

Art. 104. Ao Núcleo de Assistência Farmacêutica, compete:

 

I - Planejar, organizar, coordenar, executar e avaliar a assistência farmacêutica prestada aos munícipes;

 

II - Despensar medicamento, garantindo abastecimento das unidades, controlando o estoque e mantendo estudo atualizado de consumo por unidade;

 

III - Elaborar mapas de consumo de medicamento.

 

IV - Preparar relatórios de consumo de psicotrópicos e enviar aos órgãos competentes;

 

V - Solicitar compra, receber, conferir, controlar e distribuir medicamentos, através da disposição dos mesmos aos programas de saúde, às unidades e à população (através da farmácia central);

 

VI - Controlar prazos de validade de medicamentos, promovendo trocas, permutas e substituições, objetivando otimização e redução de perdas, com a autorização prévia do secretário;

 

VII - Prestar orientação farmacológica a equipe de saúde; o corpo médico-odontológico e de enfermagem;

 

VIII - Realizar estudo de viabilidade de implementação de farmácia de manipulação de medicamentos fitoterápicos e homeopáticos;

 

IX - Elaborar relatório mensal e anual do setor, de acordo com a programação anual e a pactuação de metas e indicadores realizadas pelas esferas de governo;

 

X - Participar da elaboração de mapas, relatórios e planos, colaborando com o gestor municipal na programação e execução das políticas de saúde;

 

XI - Responsabilizar-se pelo cumprimento das metas e indicadores pactuados nas três esferas de governo, no que se refere ao setor;

 

XII - Exercer atividades correlatas inerentes ao bom funcionamento e desempenho das atribuições do setor e aquelas solicitadas pela chefia.

 

Do Núcleo de Unidade de Saúde

 

Art. 105. Ao Núcleo de Unidade de Saúde compete:

 

I - Assegurar consultas médicas em função do perfil epidemiológico da população;

 

II - Efetuar controle de consultas e vagas para agendamento;

 

III - Efetuar vacinação dos munícipes;

 

IV - Organizar os serviços na unidade;

 

V - Identificar as necessidades do Município;

 

VI - Prestar assistência em situação de emergência e calamidade;

 

VII - Acompanhar o desenvolvimento de programas educacionais em saúde;

 

VIII - Participar do processo de vigilância epidemiológica e sanitária;

 

IX - Efetuar atendimento clínico ambulatorial;

 

X - Garantir a oferta de exames laboratoriais;

 

XI - Garantir o funcionamento das farmácias das unidades;

 

XII - Alocar recursos humanos para a realização das atividades odontológicas;

 

XIII - Garantir recursos para a área de odontologia;

 

XIV - Controlar manutenção dos equipamentos de modo a mantê-los em funcionamento;

 

XV - Traçar o perfil e definir metas de sua área de abrangência;

 

XVI - Acompanhar a execução de metas de sua responsabilidade;

 

XVII - Cumprir outras atividades compatíveis com a natureza de suas funções, que lhe forem atribuídas.

 

Do Núcleo de Pronto Atendimento

 

Art. 106. Ao Núcleo Pronto Atendimento compete:

 

I - Planejar, organizar e coordenar o atendimento básico para pacientes que necessitem de assistência médica em caráter de urgência/emergência;

 

II - Atender a demanda de pacientes que procuram a coordenação para orientação e outros;

 

III - Supervisionar o funcionamento de todas as atividades inerentes ao pronto atendimento;

 

IV - Elaborar e acompanhar a escala de trabalho das equipes do pronto atendimento, juntamente com o responsável pelos recursos humanos;

 

V - Elaborar relatórios mensais e anuais de produção do pronto atendimento para os setores de recursos humanos, controle, avaliação, auditoria, efetuando os devidos registros;

 

VI - Supervisionar e acompanhar o patrimônio do pronto atendimento;

 

VII - Elaborar planos de trabalho junto com a equipe técnica visando melhorias no ambiente e nas ações;

 

VIII - Acompanhar, supervisionar e orientar atividades da higienização dos ambientes e tratamento do lixo hospitalar;

 

IX - Exercer demais atividades inerentes ao cargo.

 

CAPÍTULO VI

Da Secretaria Municipal de Ação Social e Cidadania

 

Art. 107. A Secretaria Municipal de Ação Social e Cidadania é um órgão diretamente ligado ao Chefe do Poder Executivo, e tem por finalidade implementar a política nacional da assistência social no âmbito Municipal através da implantação do Sistema Único da Assistência Social e Centros de Referências da Assistência Social (CRAS).

 

SEÇÃO I

Da Gerência de Promoção e Assistência Social

 

Art. 108. À Gerência de Promoção e Assistência Social, ligada à Secretaria Municipal de Ação Social, compete o desempenho das seguintes atividades:

 

I - Promover o atendimento, em caráter supletivo, à população carente na área de assistência social, na forma prevista na lei orgânica da assistência social, visando minimizar problemas relativos às suas necessidades básicas;

 

II - Subsidiar a definição de políticas sociais da Secretaria;

 

III - Definir programas e projetos que atendam aos munícipes carentes, à população de rua, aos migrantes, à criança e ao adolescente, aos idosos e grupos especiais, de acordo com a especificidade de cada grupo;

 

IV - Orientar a população de baixa renda quanto aos recursos existentes na Administração Municipal e na comunidade, visando atender suas necessidades materiais, financeiras e psicossociais, bem como promover o seu encaminhamento;

 

V - Promover a realização de registros dos atendimentos efetuados objetivando o levantamento das demandas, assim como sugerir estudos para subsidiar propostas de intervenção na tentativa de solucionar os problemas apresentados;

 

VI - Proporcionar aos idosos e aos grupos especiais, diretamente e/ou em parceria com outros órgãos, oportunidades de integração, geração de renda, lazer, cultura e diversão, objetivando o resgate de sua auto-estima e dignidade, melhorando assim sua qualidade de vida;

 

VII - Identificar parcerias e fontes de financiamento, procurando viabilizar a captação de recursos para programas e projetos desenvolvidos pela Gerência, em articulação com a área afim;

 

VIII - Propor a elaboração de convênios para o desenvolvimento de projetos;

 

IX - Elaborar, executar, acompanhar e controlar, em articulação com as áreas afins, projetos destinados a programas de apoio à construção, ampliação e melhorias habitacionais em áreas do Município;

 

X - Exercer outras atividades correlatas.

 

SUBSEÇÃO I

Da Seção de Atendimento Social

 

Art. 109. À Seção de Atendimento Social compete:

 

I - Promover pesquisas, visando levantar a situação socioeconômica atual do idoso, dos portadores de deficiência e população carcerária, elaborando mapeamento das áreas de concentração destas populações e da população de baixa renda;

 

II - Executar campanhas para sensibilizar a sociedade sobre o problema dos portadores de deficiência e população carcerária e demais pessoas em risco social;

 

III - Articular-se com entidades e órgãos afins, de modo especial as Secretarias Municipais de Saúde, para inserção do idoso, dos portadores de deficiência e da população carcerária nos programas e projetos desenvolvidos;

 

IV - Executar programas e projetos que atendam aos munícipes idosos, portadores de deficiência e população carcerária, de acordo com as políticas nacionais de cada grupo, proporcionando-lhes oportunidades de integração, geração de renda, cultura e lazer, objetivando o resgate de sua auto-estima e dignidade, melhorando assim a sua qualidade de vida;

 

V - Prestar atendimento de acordo com programas e projetos à população de baixa renda do Município, à população de rua e aos migrantes, dentro das modalidades previstas no Plano de Assistência Social do Município;

 

VI - Realizar abordagem sistemática, atendendo à população de rua do Município, proporcionando-lhe higienização, alimentação, acompanhamento psicossocial e albergamento noturno, bem como orientação e encaminhamento aos recursos sociais comunitários existentes, visando o resgate da dignidade humana e a valorização da vida;

 

VII - Manter estatísticas de atendimentos realizados;

 

VIII - Exercer outras atividades correlatas.

 

SUBSEÇÃO II

Da Seção de Serviços do Centro de Referência da Assistência Social - CRAS

 

Art. 110. À Seção de Serviços do CRAS compete:

 

I - Coordenar as unidades dos CRAS existentes no município;

 

II - Acompanhar a organização dos serviços prestados nos CRAS;

 

III - Acompanhar o desenvolvimento de serviços, programas e projetos locais;

 

IV - Elaborar e manter banco de dados das unidades dos CRAS;

 

V - Realizar relatórios de atendimentos e serviços executados;

 

VI - Subsidiar as unidades dos CRAS nas suas necessidades materiais e humanas;

 

VII - Responsabilizar-se pela avaliação e desempenho da equipe técnica de cada unidade;

 

VIII - Colaborar/responsabilizar-se pela execução das políticas de assistência ao idoso, portador de deficiência, crianças e adolescentes e a família em geral;

 

IX - Elaborar relatórios e prestações de contas para plena execução dos serviços oferecidos nos CRAS;

 

X - Atuar junto as diversas instituições locais com vista à prestação dos serviços de competência das mesmas;

 

XI - Realizar palestras e cursos, em conjunto com a seção de atendimento comunitário, atendendo a população de baixa renda do Município, proporcionando-lhe higienização e acompanhamento psicossocial, bem como orientação e encaminhamento aos recursos sociais comunitários existentes, visando o resgate da dignidade humana, a valorização da vida e restabelecendo a cidadania;

 

XII - Exercer outras atividades correlatas.

 

SUBSEÇÃO III

Da Seção de Atendimento Comunitário

 

Art. 111. À Seção de Atendimento Comunitário compete o desempenho das seguintes atividades:

 

I - Elaborar e manter atualizado o banco de dados relacionado às comunidades, identificando por distrito e bairro, de acordo com critérios pré-estabelecidos;

 

II - Interagir com a comunidade desenvolvendo trabalhos em conjunto e proporcionando à população no processo de desenvolvimento;

 

III - Manter atualizado o registro de solicitações e de atendimentos comunitários, por localidade, objetivando o levantamento das demandas para possível solução dos problemas apresentados;

 

IV - Manter contato permanente com órgãos municipais, estaduais e federais, entidades de classe, igrejas, clubes, serviços e demais organizações comunitárias visando angariar recursos financeiros e/ou outros recursos indispensáveis à implantação de medidas para resolução de problemas da comunidade;

 

V - Promover assistência técnica às organizações sociais e as entidades comunitárias existentes, com o objetivo de fortalecê-las e garantir a sua representatividade;

 

VI - Instituir comissões nas comunidades para fins de fiscalização, acompanhamento e viabilização das políticas públicas;

 

VII - Realizar palestras e cursos, em conjunto com a seção de atendimento social e outras áreas afins, atendendo à população no que diz respeito ao resgate da dignidade humana, à valorização da vida, proporcionando o bem-estar social dentro das modalidades previstas no plano de assistência social do Município;

 

VIII - Acompanhar o processo de tramitação das solicitações comunitárias encaminhadas para outros órgãos, para posterior retorno de informações ao solicitante;

 

IX - Apoiar as entidades sociais e os movimentos comunitários, com a legislação, nos aspectos referentes à sua instituição, estruturação e programação;

 

X - Exercer outras atividades correlatas às suas atribuições e aquelas determinadas pela chefia imediata.

 

SUBSEÇÃO IV

Da Seção de Habitação e Trabalho

 

Art. 112. À Seção de Habilitação e Trabalho compete:

 

I - Desenvolver e implementar políticas sociais de habilitação;

 

II - Promover estudos e criar condições para erradicação de assentamentos subnormais;

 

III - Adotar os procedimentos necessários para viabilizar o remanejamento nas áreas ocupadas em caráter precário, de forma legal e quando for o caso, propor medidas visando que estas áreas sejam dotadas de infra-estrutura mínima, segundo padrões aceitáveis de saneamento e habilitabilidade, com água, esgoto e iluminação;

 

IV - Propor medidas articuladas com órgãos federais ou estaduais, devidamente estudadas e viabilizadas financeiramente, para a construção de conjuntos habitacionais, visando à reinstalação da população carente e/ou oriundas de áreas sujeita a desfavelamento;

 

V - Elaborar estudos e projetos, em comum acordo com os órgãos municipais envolvidos, visando à construção de equipamentos comunitários como creches, escolas, postos médicos e áreas de lazer e desportos, destinados à população carente;

 

VI - Promover, junto aos órgãos competentes, a regularização de áreas fracionadas ou ocupadas precariamente, pertencentes ao poder público municipal, estadual ou ao domínio da união, ou, ainda, de loteamento ocupado de fato, sem atendimento dos registros legais, com vistas a dotar o ocupante de titularidade sobre o imóvel;

 

VII - Fornecer subsídios para a definição de políticas sociais da Secretaria;

 

VIII - Exercer outras atividades correlatas às suas atribuições e aquelas determinadas pela chefia imediata.

 

SUBSEÇÃO V

Da Casa do Cidadão

 

Art. 113. À Casa do Cidadão compete:

 

I - Orientar aos usuários acerca dos serviços sociais existentes no Município e no Estado, inclusive sobre balcões de empresa.

 

II - Encaminhar os usuários aos órgãos competentes para obtenção de documentos que facilitem seu acesso ao mercado de trabalho.

 

III - Promover a educação para a cidadania;

 

IV - Articular-se com órgãos públicos federal, estadual e municipal, empresas privadas e sociedades civis organizadas para a promoção da cidadania no Município;

 

V - Prestar serviço de orientação e assistência jurídica na defesa dos necessitados em parceria com outros órgãos públicos;

 

VI - Elaborar e desenvolver calendário anual de programas, projetos e atividades, objetivando a educação popular para cidadania junto a outros órgãos governamentais;

 

VII - Realizar em caráter preventivo campanhas educativas e de conscientização para esclarecimentos a comunidade sobre a necessidade de engajamento nos trabalhos de defesa da cidadania e defesa civil, principalmente em situações emergenciais;

 

VIII - Exercer outras atividades correlatas.

 

SEÇÃO II

Gerência de Apoio aos Direitos da Mulher

 

Art. 114. À Gerência de Apoio aos Direitos da Mulher compete:

 

I - Planejar, dirigir e supervisionar as ações de assistência e apoio à mulher vítima de violência, e integrar essas ações às de caráter preventivo;

 

II - Acompanhar as atividades de atendimento social, jurídico e psicológico à mulher, que se encontra em situação de violência, discriminação e preconceito, visando o resgate da auto-estima e à manutenção da saúde mental da mulher, bem como garantir os seus direitos através da estrutura de recursos humanos e equipamentos físicos;

 

III - Planejar, dirigir e supervisionar ações de caráter preventivo, informativo e formativo, visando à igualdade de oportunidade entre os gêneros, e integrar as ações de Atenção à Mulher em situação de violência;

 

IV - Desenvolver projetos de caráter preventivo, educativo e de capacitação profissional, visando o combate à discriminação contra as mulheres, bem como a inserção e permanência da mulher no mercado de trabalho;

 

V - Desenvolver projetos e ações de caráter preventivo e informativo, visando à incorporação da perspectiva de gênero nas políticas públicas;

 

VI - Fomentar novas organizações de mulheres, bem como apoiar as iniciativas comunitárias já consolidadas visando à promoção sociocultural da mulher.

 

VII - Exercer atividades correlatas as suas atribuições básicas.

 

SUBSEÇÃO ÚNICA

Da Seção de Desenvolvimento Social da Mulher

 

Art. 115. À Seção de Desenvolvimento Social da Mulher compete:

 

I - Atender as articulações propostas pela Área de Apoio aos Direitos da Mulher;

 

II - Monitorar e descentralizar, juntamente com os segmentos organizados da sociedade e setores governamentais, para desenvolver atividades profissionalizantes que visem à capacitação e geração de emprego, oferecendo novas formas de sobrevivência e geração de rendas;

 

III - Promover, organizar atividades de orientação e encaminhamento para o mercado de trabalho, terapia ocupacional e desenvolvimento comportamental;

 

IV - Realizar atividades e oficinas psico-pedagógicas que possibilitem desenvolver as potencialidades e criatividades;

 

V - Exercer atividades correlatas às suas atribuições básicas.

 

SEÇÃO III

Da Gerência de Atendimento à Criança e ao Adolescente

 

Art. 116. À Gerência de Atendimento à Criança e ao Adolescente compete:

 

I - Colaborar na execução de projetos para o atendimento à criança e ao adolescente, em consonância com as políticas fixadas pelo Município e pelo Conselho Municipal dos Direitos da Criança e do Adolescente;

 

II - Zelar pelo cumprimento do estatuto da criança e do adolescente;

 

III - Promover pesquisas educativas objetivando sensibilizar a comunidade para o problema das crianças e adolescentes desassistidos;

 

IV - Elaborar e manter atualizado mapeamento das áreas onde se concentram maior número de crianças e adolescentes em risco social;

 

V - Realizar trabalhos de abordagem junto à criança e adolescentes de rua, visando à aproximação e ao estabelecimento de vínculo estimulador que motive a sua inserção na sociedade, numa dimensão de cidadania;

 

VI - Atender crianças e adolescentes de rua, providenciando os encaminhamentos específicos à família, para outro programa do sistema e/ou da sociedade, conforme o caso, e promover seu acompanhamento sistemático;

 

VII - Atender demandas da população relacionadas à criança e ao adolescente em situação de risco social;

 

VIII - Articular-se com entidades afins, fiscalizando e acompanhando as entidades que atuam com a criança e adolescente no Município;

 

IX - Buscar a formação do adolescente de famílias de baixa renda para o mercado formal de trabalho, através de convênios com instituições públicas e privadas, acompanhando seu desempenho junto ao órgão empregador;

 

X - Atender às crianças e aos adolescentes provenientes de famílias de baixa renda e em situação de rua, através de atividades sócio-educativas, de lazer e de iniciação profissional;

 

XI - Elaborar e manter atualizado o registro dos dados e informações relativos às crianças e adolescentes, encaminhando-os aos setores competentes sempre que necessário e no seu benefício;

 

XII - Manter contato permanente com o conselho tutelar dos direitos das crianças e dos adolescentes, prestando apoio técnico quando necessário;

 

XIII - Realizar o acompanhamento do índice de repetência e evasão escolar de crianças e adolescentes junto à Secretaria Municipal de Educação;

 

XIV - Acompanhar e identificar ocorrências de trabalho infantil inserindo as crianças em projetos específicos;

 

XV - Exercer atividades correlatas às suas atribuições básicas.

 

SUBSEÇÃO ÚNICA

Seção de Atendimento à Criança e ao Adolescente

 

Art. 117. À Seção de Atendimento à Criança e ao Adolescente compete:

 

I - Promover campanhas educativas para sensibilizar a comunidade para o problema do menor desassistido;

 

II - Elaborar e manter atualizado mapeamento das áreas onde se concentram maiores números de crianças e adolescentes;

 

III - Realizar trabalhos de abordagem junto à criança e adolescente de rua, visando à aproximação e ao estabelecimento de vínculo estimulador que motive a sua inserção na sociedade, numa dimensão de cidadania;

 

IV - Atender crianças e adolescentes de rua providenciando os encaminhamentos específicos à família, para outro programa do sistema e/ou da sociedade, conforme o caso, e promover seu acompanhamento sistemático junto aos órgãos competentes;

 

V - Atender demandas da população relacionadas à criança e ao adolescente;

 

VI - Articular-se com entidades afins e, de modo especial, com o Departamento do Incentivo ao Trabalhador;

 

VII - Exercer atividades correlatas às suas atribuições básicas.

 

SEÇÃO IV

Da Gerência de Trabalho e Renda

 

Art. 118. À Gerência de Trabalho e Renda compete:

 

I - Criar e implantar uma política de emprego para o Município;

 

II - Pesquisar e avaliar as áreas ou setores mais relevantes na geração do emprego no Município;

 

III - Montar e atualizar a base de dados sobre empregos no Município;

 

IV - Implementar o programa do SINE no Município;

 

V - Fazer parceria com empresas e o setor público para a geração de emprego;

 

VI - Divulgar as informações sobre oportunidades de mercado de trabalho;

 

VII - Expedir Carteira de Trabalho e Previdência Social, integrando-os com o Ministério do Trabalho e Previdência Social como um instrumento de regulamentação, incentivo ao mercado de trabalho formal e entrada do benefício seguro desemprego;

 

VIII - Promover a articulação do trabalhador desempregado, junto às empresas sediadas no Município;

 

IX - Definir programas e projetos que visem à geração de emprego e renda, propiciando a sua viabilização, através de apoio técnico e financeiro;

 

X - Prestar apoio técnico e financeiro as iniciativas de geração de emprego e renda através de convênios, acompanhando o desenvolvimento das mesmas;

 

XI - Realizar estudos voltados para a identificação de oportunidade de investimentos e para a oferta de emprego no mercado de trabalho;

 

XII - Manter intercâmbio com órgãos especializados internacionais, federal, estaduais e municipais para a execução de programas e projetos, objetivando a criação de novos empregos;

 

XIII - Identificar parcerias e fontes de financiamento, procurando viabilizar a capacitação de recursos para programas e projetos, em articulação com a área afim;

 

XIV - Elaborar e desenvolver programas e projetos de cursos e seminários para a capacitação profissional e propiciar a organização de associações e/ou empresas associativas para trabalhadores desempregados e do setor informal;

 

XV - Elaborar projetos e programas de capacitação profissional para a clientela encaminhada pela promoção e assistência social bem como para os adolescentes carentes cadastrados no SINE, visando capacitá-los para a sua inserção no mercado de trabalho;

 

XVI - Atendimento a micro e pequenos empresários, associações cooperativas recém-formadas, bem como trabalhadores do setor informal;

 

XVII - Elaborar plano de trabalho junto à comissão municipal do trabalho para encaminhamento ao SINE estadual;

 

XVIII - Elaborar relatório mensal das atividades do SINE para encaminhamento ao SINE estadual;

 

XIX - Promover a avaliação dos projetos selecionados para a captação de recursos junto às instituições financeiras;

 

XX - Acompanhar as ações destinadas à expansão do mercado de trabalho, promovendo a sensibilidade de empresas com potencial para absorção de mão-de-obra;

 

XXI - Articular-se com entidades de formação profissional em geral, inclusive os centros de formação profissional, sindicato de pequenas e micro-empresas e demais entidades representativas de empregados e empregadores, na busca de parceria para qualificação e assistência técnica aos beneficiários de financiamento com recursos do FAT e nas demais ações que se fizerem necessárias;

 

XXII - Exercer atividades correlatas às suas atribuições básicas.

 

SEÇÃO V

Do Sistema Municipal de Defesa do Consumidor

 

Art. 119. A Organização, atribuições e estrutura do Sistema Municipal de Defesa do Consumidor constam da Lei Municipal nº 515, de 03 de junho de 1997 e suas alterações.

 

CAPÍTULO VII

Da Secretaria Municipal de Esportes, Lazer e Juventude

 

Art. 120. A Secretaria Municipal de Esportes, Lazer e Juventude é um órgão diretamente ligado ao Chefe do Poder Executivo e tem como âmbito de ação o planejamento, a coordenação, a execução e controle das atividades esportivas, lazer referente ao Esporte do Município que permitam a humanização e a integração da comunidade.

 

SEÇÃO I

Gerência de Esporte e Lazer

 

Art. 121. À Gerência de Esporte e Lazer compete:

 

I - Democratizar e possibilitar a participação de todos os munícipes nos programas desportivos estabelecidos;

 

II - Promover o desenvolvimento do nível técnico das representações municipais;

 

III - Estabelecer programas de atividades para a preservação da saúde e da aptidão física;

 

IV - Elaborar projetos para instalações desportivas racionais e funcionais;

 

V - Promover cursos e treinamentos que propiciem a atualização e o aperfeiçoamento do pessoal técnico;

 

VI - Elaborar planos para a prática do desporto em áreas naturais, priorizando a sua preservação;

 

VII - Incentivar e propiciar pesquisas que possam contribuir para o desenvolvimento e aprimoramento do desporto;

 

VIII - Administrar praças, campos, ginásios e áreas de esportes em geral;

 

IX - Promover o desporto educacional e amador;

 

X - Estimular a prática do desporto de participação;

 

XI - Proteger e incentivar as atividades desportivas com identidade cultural;

 

XII - Apoiar a capacitação de recursos humanos;

 

XIII - Apoiar os projetos de pesquisa, documentação e informação relacionadas ao desporto;

 

XIV - Fomentar o desporto de rendimento (amador e profissional);

 

XV - Criar e manter as praças esportivas com a participação da iniciativa privada;

 

XVI - Fomentar o desporto para pessoas portadoras de deficiência;

 

XVII - Elaborar o calendário anual de eventos, bem como, acompanhar a execução dos mesmos;

 

XVIII - Desenvolver e promover cursos, seminários e palestras;

 

XIX - Acompanhar e promover intercâmbio esportivo;

 

XX - Analisar e avaliar projetos encaminhados pelas entidades;

 

XXI - Elaborar programas, priorizando as comunidades de baixa renda;

 

XXII - Planejar a obtenção de patrocinadores;

 

XXIII - Elaborar previsão orçamentária de apoio aos movimentos comunitários ligados ao esporte;

 

XXIV - Elaborar tabelas de jogos e providenciar sua realização;

 

XXV - Organizar esportes e atividades para idosos, portadores de deficiência física e comunidade de baixa renda, em conjunto com a Secretaria Municipal de Ação Social;

 

XXVI - Elaborar, executar e acompanhar os projetos esportivos;

 

XXVII - Promover o desenvolvimento e acompanhar a evolução de escolinhas de esportes;

 

XXVIII - Encaminhar propostas de ações integradas com outros órgãos e entidades em área específica;

 

XXIX - Cumprir outras atividades compatíveis com a natureza de suas funções, que lhe forem atribuídas.

 

SUBSEÇÃO I

Seção de Desporto Educacional

 

Art. 122. À Seção de Desporto Educacional compete:

 

I - Evitar a seletividade, a hipercompetividade dos praticantes de desporto educacional, com a finalidade de alcançar o desenvolvimento integral do indivíduo e a sua formação para o exercício da cidadania e a prática do lazer;

 

II - Apoiar a infra-estrutura desportiva com prioridade para a manutenção das instalações escolares;

 

III - Elaborar e acompanhar a execução de projetos esportivos;

 

IV - Elaborar e organizar campeonatos e torneios esportivos junto à Secretaria Municipal de Educação;

 

V - Promover torneios e campeonatos interescolares no Município;

 

VI - Elaborar o calendário anual de eventos esportivos escolares, bem como acompanhar a execução dos mesmos;

 

VII - Cumprir outras atividades compatíveis com a natureza de suas funções, que lhe forem atribuídas.

 

SUBSEÇÃO II

Seção do Desporto Amador

 

Art. 123. À Seção do Desporto Amador compete:

 

I - Apoiar, direta ou indiretamente, atletas e agremiações esportivas, com destaque e valor reconhecidos nacionalmente que estejam carentes de recursos por ocasião de competições esportivas fora do Município, buscando assim a divulgação do esporte e do Município;

 

II - Integrar-se com as ligas locais de esporte, visando a complementação de sua atualização;

 

III - Exercer a direção técnica e a coordenação dos programas municipais de incentivo ao esporte amador;

 

IV - Planejar e programar treinamento de capacitação e aperfeiçoamento de atletas amadores nas diversas modalidades esportivas;

 

V - Programar a realização de competições amadoristas e outros eventos de caráter desportivo na comunidade;

 

VI - Elaborar e acompanhar a execução de projetos esportivos;

 

VII - habilitar e capacitar os profissionais especializados nas diferentes modalidades esportivas, visando ampliar o apoio ao esporte amador;

 

VIII - Capacitar recursos humanos para o esporte de rendimento;

 

IX - Promover a integração social da criança, do adolescente e das pessoas portadoras de necessidade através do esporte;

 

X - Cumprir outras atividades compatíveis com a natureza de suas funções, que lhe forem atribuídas.

 

SEÇÃO II

Seção de Lazer

 

Art. 124. À Seção de Lazer compete:

 

I - Elaborar o calendário anual de eventos, bem como acompanhar a execução dos mesmos;

 

II - Elaborar e acompanhar a execução dos projetos de recreação e lazer dirigidos às várias faixas etárias;

 

III - Estimular o intercâmbio com entidades organizadas;

 

IV - Propor a instalação de equipamentos comunitários de esporte, lazer e recreação que favoreçam e estimulem a integração da população;

 

V - Sugerir a criação e utilização de áreas de lazer para a comunidade;

 

VI - Supervisionar os equipamentos esportivos, instalações e locais destinados a prática do esporte e lazer no Município;

 

VII - Fiscalizar e orientar quanto à utilização das áreas esportivas e de lazer;

 

VIII - Solicitar, quando necessário, o conserto dos equipamentos recreativos;

 

IX - Coordenar o uso das instalações das áreas recreativas conveniadas com o Município;

 

X - Incentivar e realizar campanhas educativas visando a utilização e conservação das áreas recreativas do Município;

 

XI - Incentivar o uso das praças e parques, organizando a utilização da área recreativa;

 

XII - Incentivar o uso dos centros de lazer por entidades organizadas, estimulando à prática esportiva;

 

XIII - Acompanhar a execução dos projetos esportivos, recreativos e de lazer da Secretaria;

 

XIV - Gerenciar os contratos celebrados com o Município, referentes ao uso de áreas esportivas;

 

XV - Promover, apoiar e incentivar ruas de lazer e atividades correlatas nas comunidades;

 

XVI - Desenvolver atividades recreativas voltadas para a terceira idade e para os portadores de deficiências, em conjunto com a Secretaria Municipal de Ação Social;

 

XVII - Desenvolver e promover cursos, seminários e palestras;

 

XVIII - Organizar atividades com a participação de pais e filhos;

 

XIX - Cumprir outras atividades compatíveis com a natureza de suas funções, que lhe forem atribuídas.

 

SEÇÃO III

Gerência de Apoio a Juventude

 

Art. 125. À Gerência de Apoio a Juventude compete:

 

I - Promover o desenvolvimento da consciência da juventude para cidadania, meio ambiente, direitos humanos e a cultura humanista, contribuindo para a formação de uma visão voltada para a integração dos jovens e o interesse coletivo da comunidade local, nacional e internacional;

 

II - Promover oportunidades que facilitem o acesso ao conhecimento, à educação e a formação profissional de qualidade, através de projetos que complementem a educação formal oferecidas pelo Município;

 

III - Promover a educação e os direitos à cidadania perante a juventude, especialmente aos carentes e excluídos, apoiando indivíduos e organizações comunitárias que tenham seus direitos fundamentais violados;

 

IV - Promover a integração com órgãos e entidades da Administração Municipal, objetivando o cumprimento das atividades setoriais;

 

V - Articular-se com entidades públicas e privadas e com a comunidade, visando à obtenção de cooperação para o desenvolvimento de seus projetos, na área de desportos e entretenimento e outras atividades correlatas;

 

VI - Propor diretrizes e elaborar projetos relacionados à promoção e valorização da juventude;

 

VII - Desenvolver ações que visem promover o bem-estar físico, psíquico e social dos jovens do Município;

 

VIII - Propor e organizar a realização de congressos, seminários, palestras, feiras, fóruns e outros eventos relacionados à área de atuação à gerência;

 

IX - Promover e dinamizar os programas e planos voltados à integração, a informação, a promoção e valorização da juventude.

 

X - Cumprir outras atividades compatíveis com a natureza de suas funções, que lhe forem atribuídas.

 

CAPÍTULO VIII

Da Secretaria Municipal de Infra-Estrutura e Transporte

 

Art. 126. À Secretaria Municipal de Infra-Estrutura e Transporte é um órgão diretamente ligado ao Chefe do Poder Executivo e tem a finalidade de exercer, orientar, coordenar e administrar os serviços de limpeza, conservação e utilização dos bens públicos, transporte urbano, abertura, manutenção e conservação de estradas vicinais, rurais, ramais e ruas e avenidas sem pavimentação, zelar pela observância das posturas municipais e administração dos serviços de manutenção mecânica dos equipamentos móveis, veículos próprios e aos serviços de iluminação pública, realizando suas ações através das gerências, núcleos e setores que lhe são subordinados.

 

SEÇÃO I

Gerência de Limpeza Pública

 

Art. 127. À Gerência de Limpeza Pública compete:

 

I - Elaborar o zoneamento do município, tendo em vista permitir a otimização das viaturas e dos serviços;

 

II - Administrar a operacionalização do aterro sanitário e da usina de reciclagem de resíduos sólidos;

 

III - Notificar os proprietários de lotes urbanos, de acordo com a legislação pertinente;

 

IV - Elaborar estudos sobre o aproveitamento dos resíduos sólidos, bem como sub-produtos;

 

V - Supervisionar os trabalhos de varredura e capina dos logradouros públicos, remoção e destinação de animais abandonados nas vias públicas, remoção de entulhos e outros detritos, conservação e limpeza de todos os parques e jardins;

 

VI - Fornecer dados a Secretaria de Meio Ambiente, para orientação e mobilização da população quanto às atividades de limpeza;

 

VII - Coordenar, supervisionar e promover a execução da coleta regular, extraordinária ou especial do transporte do lixo desde os pontos de produção até os locais de destinado final;

 

VIII - Coordenar, supervisionar, controlar e fiscalizar a execução dos serviços de limpeza pública e remoção de lixo executados por empresas e por veículos alugados;

 

IX - Controlar as empresas particulares, que transportam lixo e similares, que prestam serviço ao município;

 

X - Elaborar e propor a programação periódica dos trabalhos de limpeza pública, verificando itinerários fixados para a coleta, limpeza pública e remoção do lixo;

 

XI - Elaborar e submeter periodicamente à apreciação e análise superior relatório estatístico e gerencial das atividades desenvolvidas;

 

XII - Cumprir outras atividades compatíveis com a natureza de suas funções, que lhe forem atribuídas.

 

SUBSEÇÃO I

Da Seção de Limpeza Urbana

 

Art. 128. À Seção de Limpeza Urbana compete:

 

I - Executar e avaliar o plano diretor de limpeza urbana;

 

II - Dar um tratamento técnico adequado à disposição final do lixo;

 

III - Fazer a coleta separada do lixo hospitalar;

 

IV - Manter os padrões de qualidade da limpeza urbana;

 

V - Fazer campanhas educativas sobre a produção, coleta e tratamento do lixo domiciliar;

 

VI - Fazer campanhas educativas sobre a cidade limpa;

 

VII - Executar e avaliar os serviços de varrição e capinação;

 

VIII - Elaborar e propor a programação periódica dos trabalhos de limpeza pública, verificando itinerários fixados para a coleta, limpeza pública e remoção do lixo;

 

IX - Fiscalizar o cumprimento das cláusulas dos contratos de concessionários de limpeza pública;

 

X - Emitir parecer técnico e fornecer dados sobre equipamento e materiais destinados à limpeza pública;

 

XI - Orientar quanto ao correto acondicionamento do lixo e horários de coleta regular;

 

XII - Cumprir outras atividades compatíveis com a natureza de suas funções, que lhe forem atribuídas.

 

SUBSEÇÃO II

Seção de Operações Regionais

 

Art. 129. Compete a Seção de Operações Regionais a execução das seguintes atividades:

 

I - Controlar tarefas de varrição, coleta, transporte e destinação final do lixo domiciliar e nas vias públicas;

 

II - Fiscalizar os veículos utilizados na limpeza pública;

 

III - Cumprir outras atividades, compatíveis com a natureza de suas funções, que lhe forem atribuídas.

 

SEÇÃO II

Gerência de Urbanismo e Paisagismo

 

Art. 130. À Gerência de Urbanismo e Paisagismo compete:

 

I - Coordenar a elaboração de plano de ação e obras de paisagismo para a cidade;

 

II - Definir e localizar as áreas verdes dos novos loteamentos;

 

III - Implantar as exigências do plano diretor urbano em relação as praças, parques e jardins;

 

IV - Planejar e elaborar um sistema de áreas verdes para a área urbana do município;

 

V - Supervisionar a implantação e manutenção do paisagismo dos parques, praças, jardins e logradouros públicos;

 

VI - Identificar necessidade de espécies adequadas ao plantio não ideal de arborização urbana;

 

VII - Acompanhar a implantação e manutenção dos projetos de reflorestamento, de arborização urbana e de paisagismo;

 

VIII - Elaborar e submeter periodicamente à apreciação e análise superior, relatório estatístico e gerencial das atividades desenvolvidas;

 

IX - Cumprir outras atividades compatíveis com a natureza de suas funções, que lhe forem atribuídas.

 

SUBSEÇÃO I

Seção de Administração e Manutenção

 

Art. 131. À Seção de Administração e Manutenção compete:

 

I - Acompanhar a fiscalização do cumprimento da legislação municipal de posturas e regulamentos do comércio eventual e ambulante;

 

II - Coordenar e orientar o uso público adequado das praças, parques e jardins do município;

 

III - Elaborar um plano de ação e obras de paisagismo para a cidade;

 

IV - Identificar necessidade de espécies adequadas ao plantio em situação não ideal de arborização urbana;

 

V - Propor elaboração de projetos de reflorestamento e da arborização em logradouros e bairros com deficiência ou ausência de arborização;

 

VI - Zelar pela conservação e uso adequado dos equipamentos de uso público e mobiliário das praças e providenciar o reparo dos danos verificados no órgão competente;

 

VII - Adotar medidas de proteção e conservação dos elementos naturais e criados nos parques, praças e jardins municipais;

 

VIII - Realizar a manutenção dos reflorestamentos e da arborização urbana, incluindo poda, substituição, tratamentos fitossanitários e área livre;

 

IX - Encaminhar relatórios freqüentes da situação dos parques, praças e jardins à coordenadoria, de forma a atualizar o cadastro das unidades;

 

X - O acompanhamento das instalações elétricas de iluminação pública, zelando por sua conservação;

 

XI - Cumprir outras atividades compatíveis com a natureza de suas funções, que lhe forem atribuídas.

 

SUBSEÇÃO II

Da Seção de Posturas Municipais

 

Art. 132. À Seção de Posturas Municipais compete:

 

I - Estabelecer normas e fiscalizar o fiel cumprimento das mesmas, no tocante à publicidade de modo geral efetuada no território do município, de acordo com a legislação vigente;

 

II - Fiscalizar as normas relativas ao depósito, fornecimento e comercialização de produtos inflamáveis;

 

III - Exercer fiscalização pertinentes à localização e funcionamento do comércio em geral, das indústrias e prestadores de serviços, evitando os licenciamentos em locais não permitidos;

 

IV - Fiscalizar e fazer cumprir as normas e políticas do Código de Posturas do Município, Código Municipal de Meio Ambiente e o Plano Diretor Urbano do Município;

 

V - Lavrar notificações e autos de infração, por desobediência aos dispositivos legais vigentes;

 

VI - Estabelecer, administrar e fiscalizar o horário de funcionamento dos estabelecimentos comerciais, industriais e de serviços;

 

VII - Desempenhar outras atividades correlatas as suas atribuições e aquelas solicitadas pela chefia imediata.

 

SUBSEÇÃO III

Do Setor de Equipamentos Urbanos e Cemitérios

 

Art. 133. Ao Setor de Equipamentos Urbanos e Cemitérios compete:

 

I - Elaborar um planejamento para construções, manutenção e recuperação de equipamentos urbanos e cemitérios;

 

II - Criar uma base de dados sobre os equipamentos urbanos existentes e cemitérios;

 

III - Recuperar os equipamentos urbanos existentes e danificados;

 

IV - Manter em bom estado de conservação os cemitérios;

 

V - Elaborar e executar projetos de equipamentos urbanos, em parceria com os Núcleos de Planejamento Urbano e de Urbanismo;

 

VI - Executar outras atividades correlatas.

 

SUBSEÇÃO IV

Seção de Vigilância Patrimonial

 

Art. 134. A Seção de Segurança Patrimonial compete:

 

I - Exercer a vigilância permanente na parte interna e externa do edifício sede do Município e dos demais locais onde se situam as unidades administrativas descentralizadas do município;

 

II - Controlar o quadro de chaves das dependências do edifício sede do Município e dos demais locais onde se situam as Unidades Administrativas Descentralizadas do Município;

 

III - Proceder os hasteamentos e arreamentos das bandeiras do edifício sede do Município e onde mais se fizer necessário;

 

IV - Manter a vigilância patrimonial das áreas de lazer administradas pelo Município;

 

V - Colaborar com as tarefas atribuídas à defesa civil na ocorrência de calamidades e/ou sinistros;

 

VI - Impedir a destruição da arborização pública, dos monumentos e edificações de valor paisagístico e histórico sob a guarda do Município;

 

VII - Orientar a equipe de vigilância para com a sua relação com o cidadão e comunidade, avaliando o seu grau de disciplina e eficácia administrativa e operacional;

 

VIII - Fiscalizar a execução de serviços executados por terceiros, sob regime de contratação à luz dos projetos e contratos, efetuando medições, notificando e registrando as infrações e irregularidades contratuais constatadas, lavrando os respectivos autos e encaminhando-os ao órgão hierárquico imediato superior;

 

IX - Elaborar escalas de serviço;

 

X - Cumprir outras atividades compatíveis com a natureza de suas funções, que lhe forem atribuídas.

 

SEÇÃO III

Gerência de Transporte Coletivo e Individual de Passageiros

 

Art. 135. À Gerência de Transporte Coletivo e Individual de passageiros compete:

 

I - Orientar as atividades de planejamento e estudos de alterações no sistema de transporte coletivo e individual de passageiros;

 

II - Coordenar a elaboração de projetos de criação, alterações ou extinção de serviço;

 

III - Analisar e dar parecer técnico às solicitações da comunidade;

 

IV - Planejar e coordenar o controle operacional do sistema de transporte coletivo;

 

V - Planejar e coordenar o controle operacional do sistema de táxi;

 

VI - Coordenar o controle operacional do sistema de transportes especiais;

 

VII - Desenvolver estudos visando a elaboração de planilhas de cálculo dos preços dos serviços de táxi e do transporte coletivo de passageiros;

 

VIII - Coordenar a fiscalização, vistoria e aplicação das normas de serviço;

 

IX - Executar outras atividades afins que lhe sejam designadas pela chefia imediata.

 

Parágrafo Único. Compete ainda a Gerência de Transporte Coletivo e Individual a execução dos seguintes serviços:

 

Serviços de Estudos Técnicos

 

I - Executar o planejamento operacional do sistema de transporte coletivo e de táxi;

 

II - Estudar a criação e alteração de itinerários, pontos e terminais;

 

III - Planejar a programação operacional das linhas;

 

IV - Estabelecer a distribuição das linhas às empresas concessionárias;

 

V - Planejar linhas e itinerários para ocasiões especiais;

 

VI - Estudar a localização, tipo e demais características dos pontos de táxi;

 

VII - Desenvolver projetos para os sistemas de transporte coletivo e de táxi;

 

VIII - Efetuar análise e controle estatístico de dados operacionais subsidiários, bem como a elaboração de estudos e projetos;

 

IX - Realizar estudos da planilha tarifária para o sistema de transporte coletivo e de táxi;

 

X - Realizar estudos de demanda para o sistema de transporte no âmbito do Município;

 

XI - Efetuar levantamento de campo;

 

XII - Efetuar pesquisas operacionais de estudo e acompanhamento dos sistemas em vigor;

 

XIII - Efetuar estudos, em conjunto com o Serviço de Estudos e Projetos, com vistas à elaboração de projetos de sistema viário que tenham interface com o sistema de transporte;

 

XIV - Executar atividades de controle estatística operacional;

 

XV - Operar a manutenção de cadastros referentes aos sistemas de ônibus, táxi e transporte escolar;

 

XVI - Desempenhar outras atribuições afins.

 

SUBSEÇÃO I

Seção de Transporte Coletivo e Individual

 

Art. 136. À Seção de Transporte Coletivo e Individual compete:

 

I - Coordenar, organizar e controlar as atividades de fiscalização do transporte coletivo;

 

II - Estabelecer prioridades e políticas de fiscalização;

 

III - Determinar ações especiais de fiscalização;

 

IV - Manter atualizados os cadastros referentes ao sistema de transporte coletivo;

 

V - Manter cadastro de motorista, cobradores, passageiros especiais, veículos e demais informações referentes ao sistema de transporte coletivo do Município;

 

VI - Manter cadastro de veículos, operadores e demais referentes aos serviços de transportes comerciais no Município;

 

VII - Registrar infrações nos cadastros citados;

 

VIII - Controlar a emissão de identificação de passageiros especiais e operadores;

 

IX - Manter atualizados os cadastros referentes ao sistema de transporte individual;

 

X - Manter cadastro de condutores, permissionários, frota, pontos e demais dados referentes ao serviço de táxi do município;

 

XI - Registrar infrações nos cadastros citados;

 

XII - Atender as reclamações e pedidos de informações dos usuários;

 

XIII - Tomar providências adequadas e dar resposta aos usuários;

 

XIV - Identificar responsabilidades por irregularidades cometidas;

 

XV - Executar outras atividades afins que lhe sejam designadas pela chefia imediata.

 

Parágrafo Único. Compete ainda a Seção de Transporte Coletivo a execução dos seguintes serviços:

 

Serviço de Fiscalização do Transporte Coletivo

 

I - Fiscalizar o cumprimento da legislação e das normas operacionais de serviço;

 

II - Fiscalizar a oferta de serviços abrangendo viagens, horários, veículos por linha, pontos de parada, itinerários, conservação dos veículos e outros itens de controle do serviço de transporte coletivo municipal;

 

III - Notificar e autuar empresas e operadores infratores;

 

IV - Vistoriar os ônibus em aspectos mecânicos, elétricos e de condições internas, visando garantir segurança e conforto dos passageiros;

 

V - Autorizar terminais e pontos estratégicos, bem como determinar os horários de operação das linhas;

 

VI - Executar outras atividades afins que lhe sejam designadas pela chefia imediata.

 

Serviço de Fiscalização de Táxi

 

I - Vistoriar periodicamente e inspecionar a conservação interna e externa dos equipamentos de segurança dos táxis;

 

II - Vistoriar periodicamente e inspecionar o aferimento de taxímetros e a afixação de tabelas de preços;

 

III - Fiscalizar os pontos de táxis de forma preventiva e corretiva;

 

IV - Fiscalizar o cumprimento da legislação e das normas operacionais dos serviços de táxi;

 

V - Notificar e autuar infratores;

 

VI - Aplicar, aos infratores, as penalidades previstas na legislação;

 

VII - Executar outras atividades afins que lhe sejam designadas pela chefia imediata.

 

Serviço de Fiscalização do Transporte Escolar

 

I - Vistoriar periodicamente e inspecionar a conservação interna e externa dos equipamentos de segurança dos veículos utilizados para o transporte escolar;

 

II - Fiscalizar o cumprimento da legislação e das normas operacionais dos serviços de transporte escolar;

 

III - Outorgar permissão para a exploração do transporte escolar no município;

 

IV - Emitir, para o transporte escolar, licenças para trafegar;

 

V - Cadastrar os condutores de veículos escolares;

 

VI - Notificar e autuar infratores;

 

VII - Aplicar, aos infratores, as penalidades previstas na legislação;

 

VIII - Executar outras atividades afins que lhe sejam designadas pela chefia imediata.

 

SEÇÃO IV

Da Gerência de Trânsito

 

Art. 137. À Gerência de Trânsito compete:

 

I - Estudar e promover medidas pertinentes a maior segurança e rendimento do sistema viário, através de regulamentação, execução de sinalização e controle de trânsito de veículos e pedestres nas vias públicas;

 

II - Encaminhar à Secretaria Municipal de Obras a proposição das obras e quaisquer intervenções que impliquem na alteração da geometria viária e/ou dos elementos urbanísticos no âmbito do Município;

 

III - Planejar e coordenar programas e atividades relativos à educação e a segurança no trânsito;

 

IV - Coordenar a elaboração de programas e material educativo de trânsito;

 

V - Coordenar atividades educativas como meio de preparar e adequar o comportamento da população para convivência social no trânsito;

 

VI - Desenvolver a comunicação com a comunidade beneficiária das intervenções no sistema de trânsito;

 

VII - Planejar e elaborar pesquisa, estudos, projetos e medidas de avaliação do desempenho operacional do sistema viário, providenciando respostas às solicitações recebidas;

 

VIII - Manter cadastros e elaborar estatísticas relacionadas à circulação do trânsito e do tráfego;

 

IX - Coordenar e controlar as atividades de operação do sistema viário;

 

X - Estabelecer políticas e prioridades de controle e intervenção operacional;

 

XI - Aprovar períodos, horários e relatórios adequados para execução de operações especiais de trânsito;

 

XII - Autorizar interferências no sistema viário em virtude da realização de eventos e atividades especiais;

 

XIII - Controlar as atividades de manutenção necessárias à operação do sistema viário;

 

XIV - Coordenar as atividades relativas a operações especiais de circulação, inclusive exploração de estacionamento em áreas públicas;

 

XV - Promover o controle e o acompanhamento do tráfego de cargas;

 

XVI - Fiscalizar a sinalização e dispositivos de controle de tráfego nas vias, obedecidos os projetos básicos;

 

XVII - Fiscalizar a sinalização executada pelas empreiteiras e concessionárias e efetuar a manutenção da sinalização gráfica dos sinais luminosos e de outros dispositivos de controle de tráfego;

 

XVIII - Efetuar a manutenção da sinalização e dispositivos de controle;

 

XIX - Instituir as Juntas Administrativas de Recursos de Infração, JARI, com Regimento Interno Próprio e com o apoio administrativo e financeiro da Gerência de Trânsito, observadas as disposições do Código de Trânsito Brasileiro, especialmente o inciso V do art. 12 e as Resoluções do Conselho Nacional de Trânsito;

 

XX - Celebrar convênios com o Governo do Estado do Espírito Santo e com a União Federal, conforme previsto no art. 25 do Código Trânsito Brasileiro;

 

XXI - Coordenar as atividades de operação e fiscalização de transporte e trânsito no âmbito da competência municipal estabelecida na Lei Federal nº 9.503/97 - Código de Trânsito Brasileiro e no Regulamento Municipal de Transportes Públicos;

 

XXII - Orientar suas atividades pelo Plano Diretor de Transporte e Trânsito da Secretaria;

 

XXIII - Implantar, executar e controlar as atividades previstas no Plano Diretor de Transporte e Trânsito naquilo que for compatível com suas atribuições;

 

XXIV - Executar outras atividades afins que lhe sejam designadas pela chefia imediata.

 

CAPÍTULO IX

Coordenadoria do Mercado Municipal e Feiras Livres

 

Art. 138. À Coordenadoria do Mercado Municipal e Feiras Livres compete:

 

I - Supervisionar, coordenar e administrar o funcionamento dos Mercados municipais e Feiras Livres, em conformidade com o regulamento específico;

 

II - Efetuar levantamentos e pesquisas sobre a qualidade dos gêneros alimentícios dos Mercados Municipais e Feiras Livres com a colaboração dos órgãos de controle de qualidade e sanitarismo do Município;

 

III - Zelar pela ordem e bom funcionamento dos mercados e feiras livres, dentro das condições de higiene, conservação e limpeza;

 

IV - Manter cadastro atualizado dos permissionários que atuam nos mercados e feiras livres;

 

V - Assessorar as diferentes áreas, visando oferecer recursos humanos e materiais necessários de infra-estrutura para o funcionamento de mercados e feiras livres;

 

VI - Promover e supervisionar os contratos de Permissão de Uso dos permissionários que atuam nos mercados e feiras livres;

 

VII - Zelar pela guarda e patrimônio e sua conservação;

 

VIII - Supervisionar, em conjunto com os setores competentes, os serviços de restaurantes, lanchonetes, bares, lojas, bem como o acompanhamento de limpeza e higiene dessas instalações;

 

IX - Promover e presidir reuniões regulamentares com as permissionárias e subordinados, apresentando relatório ao Secretário Municipal de Infra-estrutura e Transportes;

 

X - Executar outras atividades afins que lhe sejam designadas pela chefia imediata.

 

CAPÍTULO X

Coordenadoria Municipal de Defesa Civil

 

Art. 139. À Coordenadoria de Defesa Civil compete:

 

I - Fornecer subsídios à definição das políticas sociais do departamento;

 

II - Definir e executar projetos relacionados à prevenção e à conscientização da população para a sua defesa contra fenômenos que ponham em risco sua segurança;

 

III - Executar levantamentos, avaliar e elaborar diagnósticos das áreas vulneráveis do Município, visando à busca de solução para os problemas e à priorização de atendimento em casos emergenciais, em conjunto com as áreas afins;

 

IV - Incentivar a criação de núcleos comunitários de defesa civil junto às comunidades, apoiando sua organização e promovendo cursos de treinamento para desenvolvimento de ações de defesa civil em conjunto com as áreas afins;

 

V - Elaborar cadastro dos recursos humanos, dos equipamentos sócio-comunitários e dos serviços públicos existentes na comunidade disponíveis em casos de emergências ou calamidade, em conjunto com as áreas afins e com os núcleos comunitários de defesa civil;

 

VI - Realizar, em caráter preventivo, campanhas educativas e de conscientização para esclarecimento à comunidade sobre a necessidade de seu engajamento nos trabalhos de defesa civil e durante as situações emergenciais;

 

VII - Executar, inclusive através de mutirões comunitários em conjunto com as áreas afins, ações corretivas de escoramento/desmonte de pedras e barreiras, reconstituição ambiental, reforço de moradias e outras ações identificadas no diagnóstico preventivo;

 

VIII - Avaliar a necessidade de intervenção do Poder Público Municipal nos casos de emergência;

 

IX - Coordenar, nos casos de emergência e de calamidade pública, as ações de socorro e de assistência à população vitimada, de recuperação e de reconstrução de habitações, vias e logradouros públicos e de divulgação de informações junto aos meios de comunicação, em articulação com os núcleos comunitários de defesa civil, com órgãos dos poderes públicos federal e estaduais, com as Secretarias Municipais afins e com entidades representativas da sociedade civil;

 

X - Avaliar e propor, se necessário, a decretação do estado de calamidade pública;

 

XI - Realizar, em situações de emergência ou calamidade, a evacuação das pessoas da área atingida, proporcionando-lhes a assistência necessária;

 

XII - Articular-se, em caráter cooperativo, com entidades públicas da sociedade civil e, de modo especial, com a Coordenação Estadual de Defesa Civil e com o Corpo de Bombeiros para o desenvolvimento de ações em situações emergenciais e de calamidade pública;

 

XIII - Desempenhar outras atribuições afins.

 

CAPÍTULO XI

Da Secretaria Municipal de Obras

 

Art. 140. A Secretaria Municipal de Obras é um órgão diretamente ligado ao Chefe do Poder Executivo e tem por finalidade promover a urbanização do Município, projetar, orçar, construir, controlar e fiscalizar obras públicas, controlar e fiscalizar edificações particulares, conforme o código de obras e loteamentos, manter e reparar os próprios públicos, abertura, manutenção e conservação de estradas vicinais, rurais, ramais e ruas e avenidas sem pavimentação, conservação e manutenção de vias públicas pavimentadas e obras de arte, construção e manutenção de redes e/ou sistemas de drenagem pluviais, com as seguintes competências:

 

SEÇÃO I

Gerência de Obras Públicas

 

Art. 141. À Gerência de Obras Públicas compete:

 

I - Prestar as informações necessárias ao acompanhamento das obras e serviços de engenharia;

 

II - Fornecer os dados necessários à formalização dos contratos de obras públicas municipais a serem executadas por terceiros, sob regime de administração indireta, quando solicitadas pelos órgãos competentes;

 

III - Fiscalizar a execução das obras municipais executadas por terceiros, sob regime de contratação à luz dos projetos e contratos, notificando e registrando as infrações e irregularidades contratuais constatadas, lavrando os respectivos autos e encaminhando-os ao órgão hierárquico imediato superior;

 

IV - Realizar o acompanhamento físico-financeiro das obras contratadas, controlando, conferindo e registrando todas as medições efetuadas e pagas;

 

V - Elaborar memória de cálculo e planilhas para a liberação da medição dos serviços executados nas obras, observando as disposições contratuais pertinentes;

 

VI - Conferir as planilhas de medição, verificando sua fidelidade com o contrato;

 

VII - Fiscalizar a observância das disposições contratuais das obras públicas executadas por terceiros quanto às especificações técnicas, prazos e pagamentos;

 

VIII - Elaborar e remeter mensalmente ao secretário municipal de obras relatório gerencial técnico-administrativo-financeiro de obras e serviços, de forma a auxiliar a tomada de decisões;

 

IX - Elaborar e manter atualizado em “diário de obras” para cada contrato, onde se anotará todas as ocorrências e comunicações entre a seção de obras e serviços contratados e as empresas contratadas, relativas à execução das obras;

 

X - Controlar prazos de execução das obras, os vencimentos dos contratos e os aditivos de obras;

 

XI - Elaborar avaliação de desempenho e relatórios mensais das empresas contratadas, com a finalidade de aprimorar os padrões de execução e a qualidade técnica das obras;

 

XII - Levantar as necessidades de manutenção e conservação de vias públicas do Município;

 

XIII - Promover a elaboração de projetos de engenharia, levantamentos e demais subsídios técnicos necessários aos trabalhos de conservação;

 

XIV - Desempenhar outras atribuições afins.

 

SUBSEÇÃO I

Da Seção de Projetos e Orçamentos de Obras Públicas

 

Art. 142. À Seção de Projetos e Orçamentos de Obras Públicas compete:

 

I - Fornecer os dados necessários à formalização dos contratos de obras públicas municipais a serem executadas por terceiros, sob regime de administração indireta, quando solicitada pelo órgão competente;

 

II - Elaborar e analisar anteprojetos e projetos de obras municipais de comum acordo com o programa pré-estabelecido no orçamento anual e pelas demais Secretarias;

 

III - Controlar e manter em arquivo atualizado as plantas, desenhos e projetos de obras municipais e de levantamentos topográficos;

 

IV - Manter atualizado o mapa urbano das sedes dos distritos e os mapas informativos de dados estatísticos do Município;

 

V - Fornecer a outros órgãos da Prefeitura Municipal os dados necessários para licitação de obras e serviços de engenharia;

 

VI - Colaborar com os programas a serem desenvolvidos pela Secretaria Municipal de Ação Social e Cidadania, desenvolvendo estudos e projetos com a finalidade de atender as necessidades do programa habitacional do Município;

 

VII - Elaborar estudos e projetos de interesse das Secretarias de Planejamento Estratégico e de Desenvolvimento Econômico e Captação de Recursos;

 

VIII - Elaborar projetos e desenhos para o Município;

 

IX - Desempenhar outras atribuições afins.

 

Serviços de Projetos Complementares

 

I - Analisar e encaminhar processos referentes a projetos complementares estrutural, hidro sanitário, elétrico, telefônico, acústico, incêndio e outros;

 

II - Analisar e encaminhar processos referentes a projetos de drenagem e pavimentação;

 

III - Acompanhar a elaboração dos projetos complementares desenvolvidos na Secretaria ou contratados;

 

IV - Analisar as soluções adotadas pelos projetistas na elaboração dos projetos;

 

V - Acompanhar a execução das obras solucionando problemas referentes aos projetos complementares, de drenagem e de pavimentação;

 

VI - Definir levantamentos topográficos necessários à elaboração dos projetos de drenagem, de pavimentação, de arquitetura e complementares;

 

VII - Acompanhar os contratos de topografia e sondagem;

 

VIII - Efetuar medição e liberação de faturas de serviços contratados;

 

IX - Analisar os orçamentos elaborados, contratados e os conveniados;

 

X - Desempenhar outras atribuições afins.

 

Serviços de Orçamentos de Obras

 

I - Fornecer os dados necessários à formação dos contratos de obras públicas municipais a serem executadas por terceiros, sob regime de administração indireta, quando solicitado pelo órgão competente;

 

II - Elaborar o orçamento das obras públicas de responsabilidade da Administração Municipal;

 

III - Acompanhar, analisar e esclarecer eventuais desvios nos orçamentos aprovados;

 

IV - Elaborar estimativas de custos para estudos de viabilidade de obras e para apoio na elaboração do orçamento popular;

 

V - Coletar e analisar preços de materiais de construção, de serviços, de equipamentos e de mão-de-obra, mantendo um banco de dados atualizado periodicamente;

 

VI - Organizar e analisar planilhas de composição de preços unitários;

 

VII - Emitir relatórios estatísticos periódicos sobre as atividades executadas pela seção;

 

VIII - Desempenhar outras atividades afins que lhe sejam designadas pela chefia imediata.

 

Serviços de Topografia e Desenho

 

I - Executar todos os serviços de levantamentos topográficos necessários ao desenvolvimento dos projetos, programas e obras municipais, incluindo respectivos cálculos e desenhos;

 

II - Executar serviços topográficos para as demais Secretarias;

 

III - Executar os serviços de alinhamento e nivelamento de ruas;

 

IV - Executar outras atividades afins que lhe sejam designadas pela chefia imediata.

 

SUBSEÇÃO II

Seção de Obras para Administração Direta

 

Art. 143. À Seção de Obras para Administração Direta compete:

 

I - Visitar periodicamente os bairros com a finalidade de conhecer seus principais problemas, antecipando-se, sempre que possível, às solicitações de atendimento;

 

II - Orientar, distribuir e fiscalizar os trabalhos dos operários incumbidos da execução das obras, conservação de calçamento, pavimentação, redes de esgoto sanitário e de drenagem pluvial dos logradouros públicos, de acordo com a programação estabelecida;

 

III - Controlar o ponto diário do pessoal operário, fornecendo os elementos necessários à elaboração da folha de pagamento, pelo órgão competente;

 

IV - Analisar a necessidade de locação de veículos, máquinas e equipamentos para a execução das obras, solicitando providências ao Gerente da Gerência de Obras Públicas para proceder à contratação dos mesmos junto aos órgãos competentes;

 

V - Manter procedimentos de controle dos materiais indispensáveis à execução das obras, respondendo pela especificação, requisição, guarda e aplicação adequada e racional dos mesmos, visando garantir uma relação custo-benefício favorável ao Município;

 

VI - Pavimentar e fazer a manutenção de vias públicas;

 

VII - Executar os serviços de manutenção de drenagem existente, bem como a construção de pequenas redes;

 

VIII - Construir e fazer a manutenção de calçadas em geral, rampas, escadarias e muros de contenção;

 

IX - Executar o desmonte de rochas, inclusive com corte de pedras, sempre que necessário e de acordo com as normas existentes;

 

X - Elaborar relatórios mensais das principais atividades desenvolvidas, destacando sempre as quantidades realizadas;

 

XI - Acompanhar e fiscalizar as obras executadas pelas concessionárias de eletricidade, de água e de telefone, desde que haja interferência na pavimentação e na drenagem das vias públicas pertencentes ao Município;

 

XII - Comunicar ao órgão municipal competente, possíveis interferências de obras particulares em vias e logradouros públicos;

 

XIII - Desempenhar outras atribuições afins.

 

SUBSEÇÃO III

Seção de Conservação dos Prédios Municipais

 

Art. 144. À Seção de Conservação dos Prédios Municipais compete:

 

I - Executar e fiscalizar as obras necessárias à construção, ampliação, reforma ou conservação dos próprios municipais, observando a validade do material da mão-de-obra;

 

II - Controlar o ponto diário do pessoal operário, fornecendo os elementos necessários à elaboração da folha de pagamento pelo órgão competente;

 

III - Manter procedimentos de controle dos materiais indispensáveis à execução das obras, respondendo pela especificação, requisição, guarda e aplicação adequada e racional dos mesmos, visando garantir uma relação custo-benefício favorável ao Município;

 

IV - Efetuar os serviços de manutenção dos próprios municipais não delegados a outros órgãos;

 

V - Inspecionar periodicamente o próprio municipal, levantando as necessidades de obras;

 

VI - Orientar, distribuir e fiscalizar os trabalhos das equipes de acordo com a programação estabelecida;

 

VII - Colaborar com o Serviço de Controle de Qualidade na adoção de medidas que visem à melhoria da qualidade das obras e serviços sob sua responsabilidade;

 

VIII - Desempenhar outras atribuições afins.

 

SEÇÃO II

Gerência de Controle de Obras Particulares

 

Art. 145. À Gerência de Controle de Obras Particulares tem as seguintes atribuições:

 

I - Coordenar o levantamento de informações topográficas necessárias à atualização da base cartográfica e à elaboração de planos e projetos urbanísticos;

 

II - Prestar informações específicas para os projetos de edificações e de parcelamento e ocupação do solo, quando solicitado;

 

III - Coordenar os serviços de fiscalização e obras de edificações e loteamentos, fazendo respeitar a legislação municipal e impedindo loteamento e construções clandestinas;

 

IV - Coordenar a execução de avaliação de imóveis e concessão de habite-se;

 

V - Executar outras atividades afins, que lhe sejam designadas pelo Secretário Municipal de Obras.

 

SUBSEÇÃO I

Seção de Análise, Aprovação de Projetos, Avaliação e Habite-se

 

Art. 146. À Seção de Análise e Aprovação de Projetos, Avaliação e Habite-se compete:

 

I - Analisar e aprovar, dentro das normas legais vigentes, plantas projetos para construção de obras particulares e projetos de loteamento;

 

II - Notificar a parte interessada a respeito de inobservância de preceito legal e técnico quando da elaboração das plantas submetidas à análise e aprovação;

 

III - Formular as exigências técnicas legais para elaboração de projetos para obras particulares e loteamento;

 

IV - Manter em arquivo atualizado os projetos de obras particulares aprovados;

 

V - Conceder, emitir e controlar licença para execução de obras particulares;

 

VI - Emitir certidões sobre assuntos pertinentes à seção;

 

VII - Emitir relatório mensal das atividades realizadas, da aprovação de projetos, emissão e certidões detalhadas de imóveis, pareceres técnicos e outros;

 

VIII - Avaliar os imóveis construídos, visando à fixação e/ou revisão através do órgão próprio da Prefeitura Municipal, dos tributos municipais devidos;

 

IX - Emitir parecer quanto à área útil de construção para efeito de cálculo e cobrança da taxa municipal devida;

 

X - Colocar-se com outros órgãos da Prefeitura Municipal na elaboração do mapa necessário à revisão dos valores venais das propriedades imobiliárias existentes no território do Município;

 

XI - Avaliar os imóveis em processo de alienação e emitir o respectivo parecer;

 

XII - Conceder o habite-se das obras concluídas, após verificar, em conjunto com a seção de fiscalização de obras e análise de projetos, as condições das respectivas obras à luz das normas legais vigentes;

 

XIII - Acionar a seção de topografia e desenho para proceder à demarcação de lotes particulares, quando requerido em processo regular de avaliação;

 

XIV - Executar outras atividades correlatas que lhe sejam designadas pela chefia imediata.

 

SUBSEÇÃO II

Seção de Fiscalização de Obras

 

Art. 147. À Seção de Fiscalização de Obras compete as seguintes atribuições:

 

I - Fiscalizar a execução das obras licenciadas objetivando o cumprimento da legislação pertinente em vigor;

 

II - Elaborar e manter atualizado quadros estatísticos com dados sobre a situação legal de obras novas e reformas de imóveis existentes, licenciados pela Prefeitura Municipal;

 

III - Determinar a verificação da segurança dos tapumes e andaimes e a realização da censura nas fachadas das obras em execução;

 

IV - Lavrar as notificações e autos de infração pelo não cumprimento aos dispositivos legais vigentes;

 

V - Exercer a fiscalização preventiva para identificar e impedir construções e loteamentos clandestinos;

 

VI - Executar os levantamentos cadastrais necessários à elaboração de certidões detalhadas de imóveis solicitados pelos órgãos competentes;

 

VII - Desempenhar outras atividades afins que sejam designadas pela chefia imediata.

 

SEÇÃO III

Da Gerência de Estradas

 

Art. 148. À Gerência de Estradas compete:

 

I - Promover, dentro de prioridades estabelecidas, a abertura, conservação, manutenção e recuperação das estradas vicinais, ramais, rurais e secundárias, incluindo ruas e avenidas não pavimentadas em todo o Município;

 

II - Promover a construção, manutenção e recuperação de pequenas pontes, mata-burros e bueiros;

 

III - Desempenhar outras atividades afins que lhe sejam designadas pela chefia imediata.

 

SUBSEÇÃO ÚNICA

Seção de Conservação de Estradas

 

Art. 149. À Seção de Conservação de Estradas, compete:

 

I - Levantar e mapear todas as estradas vicinais, ramais, rurais e secundárias não pavimentadas do Município, incluindo ruas e avenidas, que precisam de manutenção periódica, identificando os pontos críticos e frágeis das mesmas;

 

II - Estabelecer estratégia de manutenção periódica das estradas, procurando corrigir os pontos críticos através de solução de caráter mais duradouro como o cascalhamento, compactação e canalização de águas pluviais;

 

III - Monitorar, através de contatos com lideranças comunitárias rurais e visitas locais, o estado de conservação de cada estrada não pavimentada mapeada, objetivando manter um alto grau de satisfação dos usuários;

 

IV - Criar condições para estocagem de cascalho em pontos estratégicos do Município, visando uma maior eficiência e um menor custo na manutenção das estradas;

 

V - Manter uma equipe em caráter permanente para reparos e construção de pequenas pontes, bueiros e mata-burros nas estradas vicinais, ramais, rurais e secundárias do Município;

 

VI - Elaborar relatórios e estatísticas relacionados à conservação e manutenção das estradas, ruas e avenidas não pavimentadas;

 

VII - Desempenhar outras atividades afins que lhe sejam designadas pela chefia imediata.

 

SEÇÃO IV

Gerência de Manutenção de Máquinas e Veículos

 

Art. 150. À Gerência de Manutenção de Máquinas e Veículos, compete:

 

I - Manter em perfeitas condições de tráfego os equipamentos móveis e veículos próprios;

 

II - Providenciar o levantamento de peças e acessórios que estejam em mau estado de conservação e encaminhar ao setor competente para possível aquisição;

 

III - Programar e acompanhar as revisões da frota dos equipamentos móveis e veículos próprios;

 

IV - Efetuar o abastecimento de combustível, lubrificação e manutenção no campo;

 

V - Controlar, programar e executar os serviços de troca de óleo, lavagem e lubrificação dos equipamentos e veículos próprios;

 

VI - Executar os serviços de borracharia;

 

VII - Atualizar o relatório mensal sobre as condições gerais dos equipamentos móveis e veículos próprios;

 

VIII - Desempenhar outras atividades correlatas as suas atribuições e aquelas solicitadas pela chefia imediata.

 

TÍTULO VIII

ÓRGÃOS DE EXECUÇÃO INSTRUMENTAL: ATRIBUIÇÕES E COMPETÊNCIAS

 

CAPÍTULO I

Da Secretaria Municipal de Administração

 

Art. 151. A Secretaria Municipal de Administração é um órgão diretamente ligado ao Chefe do Poder Executivo e tem por competência:

 

I - Planejar, coordenar, normatizar e executar os sistemas de administração quanto à modernização da estrutura organizacional e dos métodos de trabalho;

 

II - A racionalização do uso de bens e equipamentos;

 

III - O desenvolvimento e aperfeiçoamento dos recursos humanos;

 

IV - O recrutamento, seleção, treinamento, pagamento e controle funcional e financeiro do pessoal da Prefeitura Municipal;

 

V - As atividades de segurança, medicina do trabalho e saúde ocupacional dos servidores;

 

VI - A padronização, aquisição, guarda, distribuição e controle do material permanente e de consumo;

 

VII - O tombamento, registro, inventário, proteção e conservação dos bens móveis e imóveis;

 

VIII - As comunicações administrativas, arquivo, documentação, telefonia, informática e serviços gerais, desenvolvendo suas atividades em Gerências e Núcleos Operacionais que lhe são subordinados;

 

IX - Desempenhar outras atividades correlatas.

 

SEÇÃO I

Da Gerência de Administração de Pessoal

 

Art. 152. À Gerência de Administração de Pessoal compete:

 

I - Identificar necessidades, desenvolver recomendações de melhoria e elaborar planos de ação em relação aos objetivos legais estabelecidos pela Prefeitura Municipal;

 

II - Acompanhar o cumprimento das ações implementadas procedendo os ajustes quando necessário;

 

III - Coordenar as atividades relacionadas à avaliação de cargos e desempenho de servidores, fornecendo os subsídios necessários ao desenvolvimento dos trabalhos;

 

IV - Administrar as atividades das áreas ligadas ao Departamento de Recursos Humanos;

 

V - Supervisionar as atividades de assistência social ao servidor municipal;

 

VI - Aprovar os processos de transferência, requerimento, memorandos, certidões e outros;

 

VII - Desenvolver propostas de alteração e/ou melhoria da política de recursos humanos em conjunto com a área afim;

 

VIII - Elaborar planos visando à implementação de ações voltadas às políticas de recursos humanos em conjunto com a área afim;

 

IX - Planejar, juntamente à área afim, a revisão e a manutenção do plano de cargos e salários e as atividades de controle de pessoal;

 

X - Planejar programas de treinamento e desenvolvimento de pessoal;

 

XI - Formular, em conjunto com área de relações de trabalho, as estratégias de negociações com Sindicatos e associações de classes;

 

XII - Analisar e pesquisar as necessidades dos servidores e as expectativas deles em relação ao seu trabalho e à Prefeitura Municipal;

 

XIII - Coordenar as atividades de cadastramento funcional dos servidores municipais, bem como a apuração e o controle do tempo de serviço, para os fins de direito;

 

XIV - Coordenar as atividades de controle de pessoal relacionadas com registros e folha de pagamento;

 

XV - Promover a execução e o controle do pagamento dos servidores municipais aposentados;

 

XVI - Promover a constante atualização dos registros funcionais e financeiros dos servidores municipais;

 

XVII - Controlar a situação do pessoal à disposição, em suspensão contratual e outros afastamentos;

 

XVIII - Aplicar, orientar e fiscalizar o cumprimento da legislação de pessoal;

 

XIX - Coordenar, supervisionar e orientar as atividades de recrutamento e seleção através de concurso público de servidores, de acordo com as necessidades detectadas nos diversos órgãos da Prefeitura Municipal;

 

XX - Participar da organização e elaboração de programas para o concurso, determinar a publicação dos editais e informações, bem como dos respectivos resultados;

 

XXI - Encaminhar ao Secretário Municipal de Administração, para homologação, os resultados dos concursos;

 

XXII - Aplicar e fazer aplicar as leis e regulamentos referentes ao pessoal da Prefeitura Municipal;

 

XXIII - Proceder o exame de questões relativas a direitos, vantagens, deveres, responsabilidades e outros aspectos do regime jurídico do pessoal, solicitando o parecer da Procuradoria Geral do Município nos casos em que se necessite firmar jurisprudência ou fazer indagações jurídicas com maior profundidade;

 

XXIV - Promover a inspeção médica dos servidores para efeito de admissão, licença, aposentadoria e outros fins legais;

 

XXV - Providenciar posse aos servidores nomeados para cargos públicos municipais;

 

XXVI - Providenciar, junto às chefias dos diversos órgãos da Prefeitura Municipal, para que seja elaborada, anualmente, escala de férias do pessoal sob sua supervisão;

 

XXVII - Desempenhar outras atribuições afins.

 

SUBSEÇÃO I

Da Seção de Desenvolvimento de Pessoal

 

Art. 153. À Seção de Desenvolvimento de Pessoal compete:

 

I - Dimensionar e classificar a demanda por capacitação e reciclagem dos servidores;

 

II - Coordenar e selecionar cursos para treinamento de pessoal;

 

III - Sugerir assinaturas de convênios que revertem em benefício do aprimoramento do servidor municipal com entidades existentes no Estado ou fora dele;

 

IV - Requisitar a contratação de empresas ou profissionais especializados para ministrarem no Município cursos de treinamento de pessoal;

 

V - Cadastrar a participação individual em cursos, palestras, seminários e qualquer outro evento que caracterize desenvolvimento profissional, fornecendo dados para os devidos registros nas fichas funcionais;

 

VI - Identificar as áreas e departamentos com maior necessidade de treinamento;

 

VII - Monitorar a evolução das áreas e departamentos que sofreram ou estão sofrendo a ação de medidas de capacitação;

 

VIII - Executar programas e projetos relacionados ao desenvolvimento constante do capital intelectual da Prefeitura Municipal;

 

IX - Desenvolver comparativos que retratem o cenário anterior e posterior à ação capacitadora, apresentando dados que possibilitem estudos de verificação da eficácia dos métodos e critérios utilizados;

 

X - Promover a avaliação individual dos participantes de treinamentos, encaminhando registros que complementarão suas fichas funcionais;

 

XI - Promover a avaliação dos cursos, professores e instituições por parte dos participantes, a fim de fiscalizar a qualidade e o nível de aproveitamento das aulas ministradas;

 

XII - Inscrição dos candidatos a concurso público municipal;

 

XIII - Elaboração e preenchimento das fichas individuais e de família que contenham os dados de identificação dos servidores para efeito do cadastro de pessoal;

 

XIV - Estudo dos métodos e processos de recrutamento e seleção aplicáveis aos candidatos;

 

XV - Elaboração dos testes e quesitos que devam integrar as provas de habilitação para ingresso na carreira funcional;

 

XVI - julgamento, para efeito de classificação, dos candidatos aprovados em testes ou provas realizadas;

 

XVII - Interagir com as áreas que necessitam de contratação de pessoal, com a finalidade de levantar outras informações que possibilitem traçar os perfis desejados;

 

XVIII - utilizar-se dos psicólogos atuantes no serviço de saúde pública municipal para orientação e diagnósticos nos processos de seleção;

 

XIX - Identificar e solicitar a necessidade de contratação de empresas especializadas nas situações que excederem os limites técnicos/operacionais da seção;

 

XX - Identificar as áreas e atividades de riscos potenciais de acidentes físicos e materiais;

 

XXI - Identificar e corrigir problemas relacionados à ausência ou má utilização de equipamentos de proteção individual;

 

XXII - Implementar a maneira correta para execução de cada etapa do trabalho com segurança;

 

XXIII - Envolver todos os trabalhadores, principalmente os ocupantes de cargos de chefia, no desenvolvimento de práticas seguras de trabalho, criando novas motivações e eliminando o desinteresse;

 

XXIV - Elaborar análises de risco de trabalho a fim de identificar falhas e buscar alternativas para a correta execução dos serviços;

 

XXV - Identificar e solicitar a necessidade de contratação de empresas especificadas nas situações que excederem os limites técnicos e operacionais da seção;

 

XXVI - Encontrar novas maneiras de fazer o trabalho a fim de melhorar a produtividade e de eliminar os desperdícios, melhorando as etapas do processo ou modificando sua seqüência, ou, se forem necessários, modificando equipamentos e precauções de segurança e saúde para eliminar ou reduzir riscos;

 

XXVII - Modificar as condições físicas e ambientais que geram os riscos de acidentes, tais como: ferramentas, materiais, equipamentos, layout e meio ambiente;

 

XXVIII - Estar em sintonia com a legalização pertinente à atividade;

 

XXIX - Exercer outras atividades correlatas a suas atribuições básicas e aquelas determinadas pela chefia imediata.

 

SUBSEÇÃO II

Da Seção de Controle de Pessoal

 

Art. 154. À Seção de Controle de Pessoal compete:

 

I - Registro dos atos inerentes à admissão, bem como todos aqueles que impliquem em alteração da vida funcional do servidor;

 

II - Controle da freqüência dos servidores;

 

III - Controle da escala de férias dos servidores dos diversos órgãos;

 

IV - Manter arquivo do assentamento funcional dos servidores;

 

V - Preparar folha de pagamento e outros documentos referentes à pessoal;

 

VI - Promover o registro e controle dos benefícios concedidos aos servidores;

 

VII - Responsabilizar-se pela apresentação de documentos exigidos pelos órgãos trabalhistas e previdenciários;

 

VIII - Prestar informações sobre benefício e assistência dos servidores aos órgãos competentes;

 

IX - Manter-se atualizado sobre a legislação trabalhista bem como aquelas relacionadas ao recolhimento, pagamentos, encargos e contribuições sociais;

 

X - Zelar pela ética quanto ao sigilo das informações que circulam na seção;

 

XI - Promover, em conjunto com os diversos departamentos municipais, o incentivo e a orientação quanto às anotações nas fichas funcionais, sejam de ordem positiva ou negativa;

 

XII - Praticar atendimento interno e externo de qualidade, visando satisfazer as necessidades de informação dos usuários;

 

XIII - Providenciar o registro detalhado das atividades desenvolvidas na seção a fim de gerar dados, para acompanhamento e melhoria constante dos serviços realizados, bem como para a elaboração de relatórios gerenciais;

 

XIV - Exercer outras atividades correlatas das suas atribuições básicas e aquelas determinadas pela chefia imediata.

 

SEÇÃO II

Da Gerência de Administração

 

Art. 155 - À Gerência de Administração compete:

 

I - Viabilizar internamente a execução das políticas da Administração Municipal através da adequada gestão da estrutura e dos recursos disponíveis;

 

II - Promover a identificação, reorganização e humanização dos ambientes;

 

III - Promover o gerenciamento técnico da Secretaria por delegação do Secretário da pasta;

 

IV - Organizar e coordenar as atividades relativas a protocolo, comunicação, arquivos, documentação e reprografia;

 

V - Controlar e administrar o consumo das contas de telefone, água e energia, de imóveis locados, próprios e do município para atender ao interesse da administração e seu devido encaminhamento aos órgãos competentes para quitação;

 

VI - Executar o recebimento, classificação, catalogação, guarda e conservação de processos e documentos, promovendo a divulgação do acervo junto à comunidade;

 

VII - Supervisionar o recebimento, armazenando, gestão de estoque e distribuição do material de consumo e material permanente destinados aos diversos órgãos da Prefeitura Municipal;

 

VIII - Programar, coordenar, executar e controlar as atividades relacionadas à administração de patrimônio, manutenção e conservação de bens móveis, imóveis e segurança patrimonial.

 

IX - Supervisionar os serviços de limpeza e copa das instalações do palácio municipal, bem como as demais áreas de sua atuação, as atividades de conservação e manutenção dos bens e equipamentos de propriedade do município, providenciando consertos e reparos quando necessários;

 

X - Acompanhar a evolução de tecnologias de tramitação e armazenagem de processos e demais documentos;

 

XI - Implantar sistemática informatizada de controle de processos, possibilitando agilidade aos processos de consulta e finalização de requerimentos;

 

XII - Identificar alternativas para o crescimento do material de arquivo;

 

XIII - Prover a Administração Pública Municipal de recursos informacionais modernos;

 

XIV - Avaliar os recursos informacionais disponíveis, implantados na Prefeitura Municipal, visando otimizar a sua eficácia, produtividade, compatibilidade, conectividade e modularidade dos equipamentos, sistemas e processos;

 

XV - Administrar as concessões patrimoniais da municipalidade;

 

XVI - Acompanhar e gerenciar os relatórios de informações administrativas;

 

XVII - Exercer outras atividades relacionadas às suas atribuições básicas e aquelas determinadas pelo Secretário Municipal de Administração.

 

SUBSEÇÃO I

Seção de Protocolo e Arquivo Geral

 

Art. 156. À Seção de Protocolo e Arquivo Geral compete:

 

I - Controlar a tramitação de processos, informando sobre a sua localização atual, quando solicitado;

 

II - Prestar o atendimento ao público e aos servidores da Prefeitura Municipal informações quanto à localização de processos;

 

III - Normalizar e promover atividades relativas ao recebimento, distribuição, controle do andamento, triagem e arquivamento dos processos e documentação em geral que tramitam na Prefeitura Municipal;

 

IV - Manter atualizados e fornecer informações sobre a localização dos processos em tramitação;

 

V - Fazer instruir o público quanto às exigências, orientando o preenchimento de requerimentos quando necessário;

 

VI - Encaminhar, de acordo com as normas estabelecidas, a remessa de processos e demais documentos para o departamento de arquivo geral;

 

VII - Receber e conferir os processos para arquivamento e lançamento em sistema específico;

 

VIII - Manter o arquivo em condições de organização e segurança para que os documentos sejam facilmente localizados e preservados durante sua validade;

 

IX - Organizar, conservar, analisar o conteúdo dos documentos e de papéis e implementar o sistema de arquivo;

 

X - Atender, quando solicitado oficialmente, o desarquivamento de documentos diversos, encaminhando-os através de livro próprio;

 

XI - Preparar microfilmagem de todos os processos e documentos encerrados pelos vários órgãos da Administração Municipal;

 

XII - Manter e conservar publicações especializadas no âmbito da história, da administração, da arquivologia e outras áreas afins;

 

XIII - Coordenar-se com a Secretaria Municipal de Cultura, visando o aproveitamento e conservação dos documentos administrativos de valor histórico;

 

XIV - Cumprir outras atividades compatíveis com a natureza de suas funções que lhe forem atribuídas.

 

SUBSEÇÃO II

Seção de Controle Patrimonial

 

Art. 157. A Seção de Controle Patrimonial compete:

 

I - Estabelecer normas, em conjunto com órgão competente, para o uso, a guarda e a conservação dos bens móveis e imóveis do Município;

 

II - Proceder à incorporação de bens patrimoniais no cadastro de bens da Prefeitura Municipal;

 

III - Providenciar a classificação, codificação e manutenção atualizada dos registros dos bens patrimoniais do Município;

 

IV - Coordenar a fiscalização da observância das obrigações contratuais assumidas por terceiros em relação ao patrimônio da Administração Municipal;

 

V - Coordenar o cadastramento dos bens imóveis edificados ou não, providenciando sua regularização junto aos cartórios competentes e promovendo, em conjunto com os demais órgãos da Prefeitura Municipal, sua guarda e seu cercamento;

 

VI - Coordenar os serviços de manutenção predial em sua área de atuação, solicitando apoio da Secretaria Municipal de Obras;

 

VII - Coordenar as atividades de segurança patrimonial;

 

VIII - Controlar as baixas de bens patrimoniais, bem como a saída e a entrada daqueles que se destinam a serviços de manutenção externos;

 

IX - Planejar e executar o tombamento de todos os bens patrimoniais da Prefeitura Municipal;

 

X - Providenciar arquivo de plantas de situação e localização, fotos e outros documentos, com a finalidade de identificar os bens imóveis de propriedade do Município;

 

XI - Realizar inventários dos bens patrimoniais de acordo com as normas estabelecidas pela Administração Municipal, identificando aqueles que estão faltando ou foram danificados, comunicando o fato ao Secretário Municipal de Administração a fim de apurar responsabilidades;

 

XII - Manter o registro dos leilões, doações, desapropriações, cessões e aforamento dos bens patrimoniais;

 

XIII - Controlar fisicamente os bens patrimoniais;

 

XIV - Efetuar verificações nos órgãos municipais para conferir se os bens patrimoniais existentes conferem com aqueles relacionados nos respectivos termos de responsabilidade;

 

XV - Atualizar sistematicamente o cadastro de bens patrimoniais, controlando as movimentações realizadas e emitindo novos termos de responsabilidade;

 

XVI - Relacionar os materiais e bens patrimoniais considerados obsoletos ou inservíveis, comunicando o fato ao Secretário Municipal de Administração para que seja dada uma destinação conveniente;

 

XVII - Efetuar o registro patrimonial dos bens móveis adquiridos pelas diversas unidades administrativas da Administração Municipal;

 

XVIII - Classificar, codificar e manter atualizados os registros dos bens móveis;

 

XIX - Efetuar o controle físico dos bens móveis;

 

XX - Efetuar o registro patrimonial dos bens móveis adquiridos pelas diversas unidades administrativas da Administração Municipal;

 

XXI - Classificar, codificar e manter atualizados os registros dos bens móveis;

 

XXII - Efetuar o controle físico dos bens móveis;

 

XXIII - Controlar transferências e alterações ocorridas nos bens móveis;

 

XXIV - Providenciar realização de leilões dos bens móveis do Município;

 

XXV - Executar atividade de conservação de bens móveis, solicitando consertos e reparos que se fizerem necessários;

 

XXVI - Providenciar a baixa quando da alienação do bem móvel inservível;

 

XXVII - Elaborar periodicamente o inventário dos bens móveis da Administração Municipal;

 

XXVIII - Promover a classificação, codificação e manutenção atualizada dos registros do patrimônio imobiliário da Administração Municipal;

 

XXIX - Demarcar terrenos a serem liberados para alienação ou cessão;

 

XXX - Providenciar levantamentos planimétricos, altimétricos e cálculos de área;

 

XXXI - Efetuar vistorias em bens próprios municipais, em conjunto com a área afim, observando a necessidade de reformas e conservação;

 

XXXII - Controlar os bens imóveis municipais, ocupados a título de concessão, permissão e aforamento, mantendo o controle permanente do cumprimento de suas obrigações contratuais;

 

XXXIII - Fiscalizar a concessão, resgate, transferência de aforamento, recebimento de foros e laudêmios, celebração de escrituras e registros da documentação dos bens imóveis do Município;

 

XXXIV - Fiscalizar a observância das obrigações contratuais assumidas por terceiros em relação ao patrimônio da municipalidade;

 

XXXV - Emitir guia de recolhimento de foros, laudêmios, permissões e concessões de uso;

 

XXXVI - Manter em seus arquivos plantas de situação e localização, fotos e outros documentos, com a finalidade de identificar os bens imóveis de propriedade do Município;

 

XXXVII - Providenciar a realização de concorrência pública para alienação dos bens imóveis do Município;

 

XXXVIII - Manter o registro das alienações, doações, desapropriações, cessões e aforamentos dos bens patrimoniais;

 

XXXIX - Elaborar periodicamente o inventário de bens imóveis da municipalidade;

 

XL - Desempenhar outras atribuições afins.

 

SUBSEÇÃO III

Seção de Almoxarifado

 

Art. 158. À Seção de Almoxarifado compete:

 

I - Manter os materiais do almoxarifado em adequadas condições ambientais, observando as normas de organização e segurança dos estoques;

 

II - Efetuar a distribuição dos bens adquiridos aos diversos órgãos da Administração Municipal de acordo com as normas para requisição;

 

III - Realizar inventários periódicos de estoques do almoxarifado para organizar e controlar o estoque e sua movimentação de entrada e saída de materiais;

 

IV - Receber notas de entrega e as faturas dos fornecedores, encaminhando-as à Secretaria Municipal de Finanças com as declarações de recebimento e aceitação do material;

 

V - Revisar todas as requisições no que concerne à nomenclatura e as especificações, solicitando aos órgãos requisitantes quaisquer dados julgados necessários para a melhor caracterização do material pedido, seguindo padrões adotados pela Administração Municipal e constantes do catálogo de materiais;

 

VI - Efetuar o recebimento do material remetido pelos fornecedores, providenciando sua conferência e inspeção;

 

VII - Emitir relatórios referentes à movimentação e ao nível dos estoques da seção de almoxarifado e dos almoxarifados setoriais;

 

VIII - Estudar e determinar o ponto de ressuprimento de cada material, de acordo com o ritmo médio das unidades da Administração Municipal, tomando providências imediatas para a sua reposição em articulação com a Gerência de Licitações e Compras;

 

IX - Solicitar, sempre que necessário, o pronunciamento de órgãos técnicos no caso de recebimento de materiais especializados;

 

X - Cumprir outras atividades compatíveis com a natureza de suas funções, que lhe forem atribuídas.

 

SUBSEÇÃO IV

Seção de Serviços Gerais

 

Art. 159. À Seção de Serviços Gerais compete:

 

I - Coordenar e controlar a execução dos serviços de infra-estrutura dos órgãos da Administração Municipal, entre os quais os de limpeza, conservação, reparos, manutenção, de copa, cozinha e de mensageiros;

 

II - Operar, conservar e manter em funcionamento os sistemas de instalações elétricas, hidráulicas, de prevenção contra incêndios e outras nos órgãos da Administração Municipal;

 

III - Manter e conservar em bom estado de funcionamento e operação o material permanente de uso dos diversos órgãos da Administração Municipal;

 

IV - Coordenar, controlar e manter em funcionamento o relógio de ponto e os respectivos cartões;

 

V - Registrar nos cartões de ponto os respectivos dados dos servidores;

 

VI - Manter o controle do número de cópias produzidas na Administração Municipal através de relatórios mensais;

 

VII - Supervisionar a utilização das máquinas reprográficas;

 

VIII - Receber e conferir relatórios mensais de cópias reprográficas;

 

IX - Receber e distribuir as correspondências externas e encaminhar aos diversos órgãos da Administração Municipal;

 

X - Organizar e efetuar manutenção dos quadros de informações do Município;

 

XI - Cumprir outras atividades compatíveis com a natureza de suas funções, que lhe forem atribuídas.

 

SUBSEÇÃO V

Da Seção de Tecnologia da Informação

 

Art. 160. À Seção de Tecnologia da Informação compete:

 

I - Elaborar normas relativas à custódia lógica e física dos arquivos gerais na área de informática, estabelecendo critérios de segurança e manuseio de arquivos;

 

II - Responsabilizar-se e orientar o desenvolvimento dos projetos e áreas de implantação e ampliação dos serviços de informática;

 

III - Definir, com as Secretarias Municipais envolvidas, as prioridades e abrangência do sistema;

 

IV - Desenvolver programas para atender necessidades específicas e momentâneas;

 

V - Elaborar e executar o plano diretor de informática da Prefeitura Municipal;

 

VI - Zelar pela segurança dos dados compartilhados entre os diversos órgãos da Prefeitura Municipal;

 

VII - Fornecer as especificações de hardwares e softwares para correta aquisição e/ou locação;

 

VIII - Manter a padronização de equipamentos e programas;

 

IX - Responsabilizar-se pela manutenção de equipamentos de informática;

 

X - Providenciar o registro detalhado das atividades desenvolvidas na gerência, a fim de gerar dados para acompanhamento e melhoria constante dos serviços realizados, bem como a elaboração de materiais gerenciais;

 

XI - Exercer outras atividades correlatas às suas atribuições básicas e aquelas determinadas pelo Secretário Municipal de Administração.

 

Junta de Serviço Militar

 

Art. 161. À Junta de Serviço Militar compete:

 

I - Cooperar no preparo e execução da mobilização de pessoal, de acordo com as normas baixadas pela circunscrição do serviço militar;

 

II - Receber dos cartórios existentes na jurisdição de sua área, as relações de óbito dos cidadãos com faixa etária entre 18 e 45 anos, de acordo com as normas em vigor;

 

III - Efetuar o alistamento dos brasileiros residentes no Município e, excepcionalmente em outros, procedimentos de acordo com as normas e instruções existentes;

 

IV - Alertar ao alistado que no caso de mudança de residência o mesmo deverá comunicar o novo endereço à junta de destino logo após a sua chegada;

 

V - Organizar e manter em dia o fichário dos alistados;

 

VI - Organizar fichário separado dos cidadãos que se tornarem reservistas;

 

VII - Comunicar à Delegacia do Serviço Militar, pelo meio mais rápido, toda transferência de residência de convocado quer já tenha sido ou não submetido à seleção e o resultado da mesma quando for o caso;

 

VIII - Fazer a entrega dos Certificados de Alistamento Militar, dos Certificados de Dispensa de Incorporação e dos Certificados de Isenção mediante recibo passado nos respectivos livros ou relação de fornecimento;

 

IX - Organizar os processos de arrimo, de adiantamento de incorporação, de solicitação de certificado de dispensa de incorporação e certificado de isenção, de retificação de dados, de reabilitação e dos que pretendem eximir-se do Serviço Militar e do serviço alternativo, encaminhando-os à Circunscrição do Serviço Militar através da Delegacia do Serviço Militar;

 

X - Revalidar os certificados de alistamento militar de acordo com as normas e instrução existentes;

 

XI - Efetuar, no Certificado de Alistamento Militar, as anotações referentes à situação militar do alistado;

 

XII - Determinar o pagamento da taxa militar, quando for o caso;

 

XIII - Informar ao público, utilizando os meios de comunicação do Município e a colaboração que possa ser prestada pelos líderes da comunidade, a respeito da necessidade do alistamento dentro do prazo previsto, da época e local de seleção, das situações de insubmisso e de refratário e das penalidades a serem aplicadas, da situação de arrimo, da obtenção do adiamento de incorporação e da necessidade da apresentação dos reservistas e dos dispensados do serviço militar inicial classificado em “situação especial”, no exercício de reserva;

 

XIV - Participar da circunscrição do serviço militar através da Delegacia do Serviço Militar, as infrações à lei do Serviço Militar e a seu pagamento;

 

XV - Organizar e realizar as cerimônias relativas à entrega do Certificado de Dispensa de Incorporação para juramento à bandeira;

 

XVI - Alertar os cidadãos que tenham recebido o certificado de dispensa de incorporação sobre a possibilidade da chamada complementar;

 

XVII - Organizar e executar os trabalhos de relações e publicidade do Serviço Militar no território de seu Município;

 

XVIII - Cooperar na fiscalização da lei do Serviço Militar;

 

XIX - Verificar a situação militar dos cidadãos que desejarem obter passaporte e, caso estejam em dia com suas obrigações militares, se estão de posse do documento militar original e da respectiva fotocópia;

 

XX - Manter relacionamento com órgãos das Forças Armadas;

 

XXI - Desempenhar outras atividades correlatas as suas atribuições e aquelas solicitadas pela chefia imediata.

 

CAPÍTULO II

Da Secretaria Municipal de Finanças

 

Art. 162. A Secretaria Municipal de Finanças é um órgão diretamente ligado ao Chefe do Poder Executivo e tem por finalidade exercer a política financeira e a execução da Administração Financeira e Tributária do Município com as seguintes áreas de competências: assuntos financeiros e fiscais, administração financeira e orçamentária, arrecadação, pagamento e guarda de valores, fiscalização tributária, administração tributária, julgamento de processos fiscais e financeiros e contabilidade municipal.

 

SEÇÃO I

Da Gerência de Fiscalização

 

Art. 163. À Gerência de Fiscalização compete a supervisão de todas as atividades de fiscalização da administração municipal cabendo-lhe, especialmente, as seguintes atribuições;

 

I - Exercer as atividades de fiscalização competente à administração municipal, bem como dos tributos e outras rendas pertinentes à prefeitura ou a cargo desta, organizando planos de fiscalização e propondo medidas para a sua fiel execução e aperfeiçoamento;

 

II - Organizar o cadastro necessário à fiscalização, propondo a divisão do município em zonas fiscais;

 

III - Realizar diligências no curso de suas atividades, lavrando os competentes autos de infração, notificações e avaliações de imóveis;

 

IV - Proceder, em caso especiais e devidamente autorizados pelo secretário municipal de finanças, a arrecadação e o recolhimento dos tributos devidos;

 

V - Receber, examinar e informar os pedidos de inscrição, baixas de registros, transferências e reclamações e coligir elementos necessários para a atualização dos cadastros;

 

VI - Alocar os recursos humanos de forma a assegurar a cobertura de todas as zonas fiscais do município;

 

VII - Promover esforços no sentido de que as atividades de fiscalização sejam realizadas de forma integrada, permitindo que cada área de fiscalização possa substituir as atividades das demais;

 

VIII - Comunicar aos órgãos competentes todos os fatos ou anormalidades de que tenham conhecimento;

 

IX - Desempenhar as demais atribuições que lhe sejam próprias e decorrentes de determinação de legislação tributária do município e aquelas solicitadas pela chefia imediata.

 

SUBSEÇÃO ÚNICA

Seção de Cadastro Mobiliário

 

Art. 164. À Seção de Cadastro Mobiliário compete:

 

I - Coordenar e controlar as atividades da arrecadação e fiscalização do ISSQN e das rendas municipais;

 

II - Interpretar a legislação relativa a tributos mobiliários nos aspectos de aplicação de alíquotas e enquadramento de atividades;

 

III - Organizar, orientar e supervisionar as atividades relativas ao cadastro, lançamento e arrecadação do ISSQN;

 

IV - Executar a atualização e manutenção do cadastro mobiliário;

 

V - Determinar a realização de levantamentos contábeis junto aos contribuintes, objetivando salvaguardar os interesses da fazenda municipal;

 

VI - Programar ações fiscalizadoras;

 

VII - Emitir os carnês de ISSQN e enviá-los aos seus respectivos destinatários;

 

VIII - Orientar os contribuintes quanto ao cumprimento de suas obrigações;

 

IX - Fazer lançamento de alvarás de licença e demais taxas municipais;

 

X - Inscrever na dívida ativa e manter atualizados os registros individuais dos devedores da Prefeitura, encaminhando as informações para contabilização pelo órgão competente;

 

XI - Orientar os contribuintes sobre suas obrigações fiscais através de publicações de editais e avisos em jornais e campanhas nos meios de comunicação;

 

XII - Informar processos sobre a situação fiscal do contribuinte;

 

XIII - Providenciar os cálculos para o parcelamento da dívida ativa;

 

XIV - Promover a cobrança do parcelamento da dívida ativa em atraso;

 

XV - Promover a expedição das certidões da dívida ativa e enviá-las à procuradoria para cobrança executiva;

 

XVI - Expedir certidões da dívida ativa proveniente do ISSQN;

 

XVII - Analisar os pedidos de suspensão ou cancelamento de débitos relativos ao ISSQN;

 

XVIII - Prestar informações à Procuradoria, sempre que solicitado, a fim de auxiliar nos processos de execuções fiscais ou quaisquer outros em que o Município esteja envolvido;

 

XIX - Fazer o controle das declarações de operações tributáveis;

 

XX - Cumprir outras atividades compatíveis com a natureza de suas funções, que lhe forem atribuídas.

 

SEÇÃO II

Da Gerência de Cadastro Imobiliário

 

Art. 165. À Gerência de Cadastro Imobiliário compete:

 

I - Atualizar o cadastro imobiliário;

 

II - Lançar o imposto predial e territorial e as taxas a eles vinculadas;

 

III - Orientar os contribuintes ao cumprimento de suas obrigações;

 

IV - Fixar os vencimentos do IPTU, fazendo sua divulgação;

 

V - Divulgar, através dos meios de comunicação de massa, as datas e prazos para recolhimento dos impostos municipais;

 

VI - Promover campanhas para aumentar a arrecadação;

 

VII - Proceder à cobrança amigável da dívida ativa;

 

VIII - Informar os processos referentes à situação fiscal dos contribuintes;

 

IX - Inscrever na dívida ativa e manter atualizados os registros individualizados dos devedores da prefeitura, encaminhando as informações para contabilização pelo órgão competente;

 

X - Proceder à entrega dos carnês de IPTU;

 

XI - Providenciar os cálculos para o parcelamento da dívida ativa;

 

XII - Promover a cobrança do parcelamento da dívida ativa em atraso;

 

XIII - Promover a expedição das certidões da dívida ativa e enviá-las à procuradoria para cobrança executiva;

 

XIV - Assinar as certidões da dívida ativa proveniente do IPTU;

 

XV - Analisar os pedidos de suspensão ou cancelamento de débitos relativos ao IPTU;

 

XVI - Prestar informações à Procuradoria, sempre que solicitado, a fim de auxiliar nos processos de execuções fiscais ou quaisquer outros em que o município esteja envolvido;

 

XVII - Elaborar relatórios mensais sobre o quantitativo de débitos pagos em dívida ativa;

 

XVIII - Manter registros dos créditos e tomar providências no sentido de corrigir eventuais distorções no lançamento da dívida ativa;

 

XIX - Efetuar o recadastramento de contribuintes;

 

XX - Emitir certidões de tempo do cadastro imobiliário;

 

XXI - Averbar imóveis no cadastro imobiliário;

 

XXII - Articular-se com os cartórios de registro de imóveis no sentido de assegurar que não sejam lavrados instrumentos, escrituras, contratos ou termos judiciais referentes à transmissão de bens imóveis de competência do município;

 

XXIII - Efetuar os cálculos de áreas, valores venais e outros elementos relativos aos imóveis a serem tributados;

 

XXIV - Proceder à baixa dos impostos que tenham sido isentos;

 

XXV - Executar a transferência de propriedades imóveis;

 

XXVI - Articular-se com os órgãos afins para atualização de informações sobre cadastro de terreno e edificações sujeitos aos impostos e taxas de serviços públicos, lançados com base na propriedade ou ocupação de imóveis;

 

XXVII - Efetuar levantamentos, no local, para efeito de lançamentos de tributos imobiliários;

 

XXVIII - Elaborar planta de valores e tabela para lançamento de tributos imobiliários, submetendo-a a aprovação superior;

 

XXIX - Confeccionar plantas de quadras e plantas de referência cadastral;

 

XXX - Georreferenciar os elementos espaciais do cadastro imobiliário;

 

XXXI - Gerar mapas temáticos com informações do cadastro imobiliário que venha subsidiar a administração municipal em suas atividades de planejamento e gestão;

 

XXXII - Cumprir outras atividades compatíveis com a natureza de suas funções, que lhe forem atribuídas.

 

SEÇÃO III

Da Gerência de Tesouraria

 

Art. 166. A Gerência de Tesouraria compete:

 

I - Efetuar o recebimento da receita proveniente de tributos ou a qualquer título;

 

II - Executar o pagamento das despesas, previamente processadas e autorizadas;

 

III - Efetuar o recebimento, guarda e conservação de valores e títulos da Prefeitura, devolvendo-os quando devidamente autorizados;

 

IV - Emitir cheques e requisição de talonários para a devida assinatura do Prefeito com outro representante legal;

 

V - Controlar rigorosamente os saldos das contas em estabelecimentos de créditos movimentados pela Prefeitura;

 

VI - Promover o recolhimento das importâncias devidas referentes a encargos da Prefeitura;

 

VII - Efetuar os lançamentos de escrituração do Livro Caixa;

 

VIII - Elaborar boletim de movimento financeiro diário, encaminhando-o ao Secretário Municipal de Finanças;

 

IX - Manter-se em freqüentes contatos com agências bancárias com a finalidade de acompanhar o desenvolvimento das operações que ocorrem entre estas e o Município;

 

X - Promover um bom fluxo de informações gerenciais para o Secretário Municipal de Finanças;

 

XI - Coordenar o fornecimento de suprimentos de recursos financeiros aos diversos órgãos da Prefeitura Municipal, em observância à legislação pertinente;

 

XII - Efetuar a ordem cronológica das despesas quando regularmente autorizadas e de acordo com a disponibilidade financeira;

 

XIII - Coordenar o arquivamento de diversos documentos do departamento;

 

XIV - Cumprir outras atividades compatíveis com a natureza de suas funções, que lhe forem atribuídas.

 

SEÇÃO IV

Da Gerência Contábil

 

Art. 167. À Gerência Contábil compete:

 

I - Realizar conferência, classificação e registro contábil dos documentos de receita e despesas da prefeitura;

 

II - Providenciar a escrituração das liberações e prestação de contas de adiantamentos, sob a responsabilidade de servidores;

 

III - Organizar e manter um sistema de registro destinado ao controle da execução orçamentária;

 

IV - Organizar e manter arquivo da documentação contábil e dos processos pagos no exercício atual e anterior;

 

V - Efetuar o registro contábil dos bens patrimoniais;

 

VI - Coordenar o levantamento da documentação relativa aos balancetes e demonstrações contábeis dentro dos prazos previstos;

 

VII - Orientar a classificação contábil de receitas e despesas, a emissão de empenho e a execução da contabilidade;

 

VIII - Supervisionar a escrituração sintética e analítica das operações financeiras e patrimoniais resultantes ou não da execução orçamentária em todas as suas fases, visando demonstrar a situação patrimonial;

 

IX - Providenciar as escriturações das liberações e prestações de contas de adiantamentos, sob a responsabilidade de servidores;

 

X - Manter atualizada a contabilidade financeira, orçamentária e patrimonial do município de modo a informar permanentemente o andamento dos programas e projetos municipais, bem como outras operações em que intervenha o município;

 

XI - Preparar, gerar e conferir os arquivos de meio magnético para envio ao Tribunal de Contas do Estado do Espírito Santo;

 

XII - Efetuar a análise dos processos, bem como sua documentação, disponibilizando para o Tribunal de Contas do Estado do Espírito Santo;

 

XIII - Realizar o encerramento do exercício e do balanço geral, demonstrando as variações ocorridas na situação patrimonial;

 

XIV - Acompanhar a utilização de todos os usuários do sistema informatizado de execução orçamentária e contabilidade pública;

 

XV - Propor mudanças de custos de serviços direcionados ao sistema contábil;

 

XVI - Registrar as solicitações efetuadas pelos usuários do sistema informatizado de execução orçamentária e contabilidade pública;

 

XVII - Acompanhar as mudanças das legislações municipais, estaduais e federais para propor mudanças e/ou adequações no sistema informatizado de execução orçamentária e contabilidade pública;

 

XVIII - Enviar ao Tribunal de Contas, nos prazos estabelecidos, as prestações de contas bimestrais acompanhados dos demonstrativos contábeis orçamentários e financeiros;

 

XIX - Enviar as prestações de contas mensais por meio eletrônico através do sistema SISAUD;

 

XX - Disponibilizar também via internet as contas nos termos da lei de responsabilidade fiscal;

 

XXI - Alimentar o sistema “SIOPS” do Ministério da Saúde;

 

XXII - Controlar o repasse do duodécimo para Câmara Municipal;

 

XXIII - Acompanhar os limites de gastos com saúde, pessoal, serviços de terceiros e nível de endividamento;

 

XXIV - Elaborar e expedir os relatórios resumidos da execução orçamentária e de gestão fiscal nos termos da lei de responsabilidade fiscal;

 

XXV - Elaborar o anteprojeto de lei de diretrizes orçamentárias;

 

XXVI - Controlar despesa com pessoal, educação e saúde, observando se as mesmas estão de acordo com os índices estabelecidos pela Lei de Diretrizes Orçamentárias e a Lei de Responsabilidade Fiscal;

 

XXVII - Controlar o comportamento das principais despesas com o objetivo de organizar o gasto nos limites da capacidade projetada e de racionalizar as despesas de custeio;

 

XXVIII - Conferir a classificação das despesas orçamentárias previamente ao seu empenho;

 

XXIX - Efetuar o lançamento dos decretos de suplementação e anulação das dotações orçamentárias;

 

XXX - Cumprir outras atividades compatíveis com a natureza de suas funções, que lhe forem atribuídas.

 

SUBSEÇÃO I

Seção de Contratos

 

Art. 168. À Seção de Contratos compete:

 

I - Planejar e manter o sistema de informações e controle de contratos;

 

II - Redigir os contratos para aquisição de bens e serviços e seus respectivos aditivos, concebendo-os dentro dos padrões jurídicos, administrativos, orçamentários, financeiros e operacionais, observando a legislação em vigor e os interesses do Município;

 

III - Acompanhar e fiscalizar, em conjunto com a área requisitante, a execução dos contratos e seus respectivos aditivos;

 

IV - Registrar as ocorrências decorrentes da execução dos contratos e seus aditivos;

 

V - Avaliar e propor modificações nos contratos, introduzindo correções que se fizerem necessárias para melhorar a qualidade e produtividade da contratação;

 

VI - Redigir o texto final de contratos, acordos, convênios e ajustes em que a administração municipal seja parte, relativos à negociação de financiamentos e repasses para obras, serviços e bens;

 

VII - Elaborar o ato de encerramento dos contratos e convênios, no menor prazo possível, após o encerramento dos mesmos;

 

VIII - Elaborar e enviar para publicação os resumos de contratos e convênios de acordo com a lei vigente;

 

IX - Acompanhar nos diários oficiais a legislação e publicações relativas aos contratos e convênios;

 

X - Controlar a numeração dos contratos e fiscalizar formalmente os prazos e valores em conjunto com a área requisitada responsável pela execução dos contratos e de seus respectivos aditivos;

 

XI - Denunciar a extinção de prazo, caso fortuito ou força maior, para prorrogação de contrato;

 

XII - Manter a atualização no sistema dos dados dos contratos e licitações para cumprimento das exigências do Tribunal de Contas;

 

XIII - Prover a área de almoxarifado das informações necessárias ao recebimento de material;

 

XIV - Elaborar o calendário periódico de compras;

 

XV - Cumprir outras atividades compatíveis com a natureza de suas funções, que lhe forem atribuídas.

 

SUBSEÇÃO II

Seção de Convênios

 

Art. 169. A seção de Convênios compete:

 

I - Montar um sistema de controle e acompanhamento de convênios;

 

II - Acompanhar e controlar a execução físico-financeira dos convênios;

 

III - Elaborar e executar a prestação de conta dos convênios;

 

IV - Informar às unidades administrativas as irregularidades no cumprimento de contratos de convênios ou ajustes;

 

V - Monitorar todo processo de execução do convênio, especificamente, no que se refere ao envio da prestação de contas na data estabelecida, a fim de evitar a inadimplência do município junto aos órgãos de controle estadual e federal;

 

VI - Cumprir outras atividades compatíveis com a natureza de suas funções, que lhe forem atribuídas.

 

SUBSEÇÃO III

Da Seção de Controle e Arquivo Contábil

 

Art. 170. À Seção de Controle e Arquivo Contábil compete:

 

I - Montar um sistema de controle de arquivo e acompanhamento de processos;

 

II - Conferir os documentos pertinentes aos processos para posterior arquivamento;

 

III - Organizar e manter arquivo da documentação contábil e dos processos pagos no exercício atual e anterior;

 

IV - Implementar ações preventivas que assegure a correta utilização dos processos arquivados;

 

V - Controlar, através de mecanismo interno, a tramitação de processos arquivados, quando solicitado;

 

VI - Desarquivar processos atendendo a solicitação do coordenador contábil;

 

VII - Receber e conferir os processos para arquivamento;

 

VIII - Preparar a microfilmagem de documentos e/ou enviá-los ao arquivo público nos termos da tabela de temporalidade de documentos;

 

IX - Cumprir outras atividades compatíveis com a natureza de suas funções, que lhe forem atribuídas.

 

SEÇÃO V

Gerência de Execução Orçamentária

 

Art. 171. À Gerência de Execução Orçamentária compete:

 

I - Acompanhar a execução orçamentária e financeira dos recursos à disposição das secretarias, mantendo o Secretário de Finanças informado sobre a situação dos programas e projetos previstos no orçamento global;

 

II - Coordenar o processo de liberação de recursos e suplementação financeira visando adequar a programação à disponibilidade orçamentária e financeira;

 

III - Controlar a execução orçamentária em nível operacional;

 

IV - Elaborar mensalmente, demonstrativos referentes às despesas empenhadas;

 

V - Acompanhar a movimentação de dotações orçamentárias, assim como de fundos especiais;

 

VI - Proceder o cadastro e controle das contas processadas por conta de créditos ou dotações orçamentárias;

 

VII - Controlar o empenho prévio da despesa e a anulação de empenhos realizados pelos órgãos próprios das Secretarias Municipais, verificando a correta utilização das dotações orçamentárias e dos créditos abertos;

 

VIII - Emitir notas de empenho e de anulação de empenho na forma prevista em lei;

 

IX - Promover o enquadramento e suplementação de dotações;

 

X - Emitir relatórios periódicos de controle da execução orçamentária de forma detalhada;

 

XI - Efetuar lançamentos dos decretos de suplementação e anulação das dotações orçamentárias;

 

XII - Normatizar, revisar e atualizar as classificações orçamentárias do orçamento municipal;

 

XIII - Acompanhar e monitorar a aplicação das normas de responsabilidade fiscal e funcional do orçamento;

 

XIV - Coordenar as atividades de elaboração da proposta orçamentária anual, do plano de investimentos e da lei de diretrizes orçamentárias;

 

XV - Coordenar e acompanhar as alterações na legislação tributária municipal;

 

XVI - Elaborar relatório das atividades desenvolvidas, bem como relatório consolidado da execução orçamentária, encaminhando ao Secretário e ao Prefeito para apreciação;

 

XVII - Cumprir outras atividades compatíveis com a natureza de suas funções, que lhe forem atribuídas.

 

SEÇÃO VI

Da Gerência de Licitações e Compras

 

Art. 172. À Gerência de Licitações e Compras compete:

 

I - Planejar e controlar as atividades de licitações, pesquisa de mercado e compras da Prefeitura;

 

II - Coordenar e controlar as solicitações de aquisições e contratações de bens e serviços;

 

III - Avaliar e assessorar na elaboração das especificações sobre compra de materiais ou contratação de serviços a serem licitados;

 

IV - Receber os processos das unidades administrativas contendo especificações sobre compra de materiais ou contratação de serviços a serem licitados;

 

V - Manter arquivo de processos licitatórios, dispensa de licitação e processo de pagamento não concluído, aplicando prazo estabelecido na tabela de temporalidade;

 

VI - Promover a realização dos procedimentos licitatórios em suas diversas modalidades para obras, compra de materiais e equipamentos, e execução de serviços necessários às atividades da administração municipal, em obediência à legislação vigente;

 

VII - Acompanhar e analisar o desempenho dos fornecedores, em conjunto com a área afim, registrando os fatos ocorridos nas operações comerciais;

 

VIII - Preparar e publicar os editais de tomada de preço e concorrência pública e todos os demais documentos sujeitos a publicação;

 

IX - Promover as negociações técnicas comerciais pertinentes em todos os processos de compras de bens e serviços tendo como referencial as previsões orçamentárias e aprovação do relatório final de negociação;

 

X - Gerenciar o processo de notificação a fornecedores infratores em relação às condições contratuais estabelecidas, sugerindo, através de pareceres, o tipo de penalidade;

 

XI - Organizar o cadastro de fornecedores de materiais de consumo e permanente e de serviços;

 

XII - Efetuar inscrição, avaliação, habilitação, registro e divulgação dos fornecedores de bens e serviços;

 

XIII - Manter atualizados os dados cadastrais dos fornecedores;

 

XIV - Desenvolver outras atividades correlatas.

 

CAPÍTULO III

Secretaria Municipal de Turismo

 

Art. 173. A Secretaria Municipal de Turismo é um órgão diretamente ligado ao Chefe do Poder Executivo e tem por finalidade desenvolver o turismo como uma atividade econômica sustentável com papel relevante na geração de empregos e divisas, proporcionando a inclusão social, além de executar a política municipal para o setor em conjunto com as diversas Secretarias Municipais e órgãos afins na elaboração e execução de planos e projetos que garantam a melhoria da infra-estrutura, a qualidade dos serviços prestados e a promoção turística do Município.

 

SEÇÃO I

Gerência de Programas de Desenvolvimento do Turismo

 

Art. 174. À Gerência de Programas de Desenvolvimento do Turismo, compete:

 

I - Subsidiar a formulação dos planos, programas e ações destinados ao desenvolvimento e fortalecimento do turismo municipal;

 

II - Subsidiar a formulação e acompanhar os programas de desenvolvimento regional do turismo e a promoção do apoio técnico, institucional e financeiro necessário ao fortalecimento do turismo municipal;

 

III - Subsidiar o desenvolvimento de planos, projetos e ações para a captação e estímulo aos investimentos privados para o Município;

 

IV - Promover a cooperação e a articulação dos instrumentos da administração Pública para financiamento, apoio e promoção da atividade turística;

 

V - Regulamentar e apoiar a certificação das atividades, empreendimentos e equipamentos dos prestadores de serviços e fixar os critérios de avaliação dos organismos de certificação para a atividade no Município;

 

VI - Apoiar a qualificação profissional e a melhoria da qualidade da prestação de serviços para o turista;

 

VII - Apoiar a diversificação da oferta turística, mediante o incentivo à produção associada ao turismo;

 

VIII - Propor diretrizes e prioridades para a aplicação do Fundo de Desenvolvimento do Turismo do Município- FUNDETUR;

 

IX - Propor aproveitamento ou melhoria de recantos do Município que possam contribuir para o fomento do turismo, dando ênfase ao Sítio Histórico, Rio Cricaré e Praias;

 

X - Adotar ações voltadas ao turismo sustentável, disseminado pela organização Mundial do Turismo;

 

XI - Elaborar projetos turísticos que visem viabilizar recursos para empreendimentos do Município no âmbito do Prodetur Nordeste II;

 

XII - Defender e valorizar os elementos da natureza do Município, das tradições, costumes e o estímulo às manifestações que possam constituir-se em atrações turísticas;

 

XIII - Executar outras atividades correlatas, inerentes ao bom funcionamento e desempenho das atribuições do setor e aquelas solicitadas pela chefia imediata.

 

SEÇÃO II

Seção de Projetos

 

Art. 175. À Seção de Projetos compete:

 

I - Coordenar a elaboração e avaliação do plano municipal do turismo;

 

II - Realizar estudos, pesquisas, análises e levantamento de dados e indicadores necessários à formulação, implementação e avaliação da política municipal de turismo;

 

III - Participação nos eventos de interesse do turismo municipal, realizando ações institucionais programáticas na área de sua competência;

 

IV - Implementar atividades de monitoramento e avaliação da política municipal de turismo, através de sistemas e redes de informações setoriais, técnicas e políticas;

 

V - Coordenar, acompanhar, supervisionar e articular políticas, planos, programas, projetos e ações para a estruturação e diversificação da oferta turística;

 

VI - Subsidiar a formulação e o gerenciamento de políticas, programas e projetos para o ordenamento e desenvolvimento do turismo e de seus segmentos no Município, promovendo a inserção da temática social, ambiental e cultural;

 

VII - Planejar, elaborar e coordenar a execução de projetos, estudos, pesquisas e levantamentos de dados necessários à formação e ao funcionamento do sistema de turismo;

 

VIII - Apresentar sugestões de projetos para o desenvolvimento do setor turístico do Município;

 

IX - Subsidiar a elaboração de zoneamento turístico do Município, com indicações de áreas consideradas de interesse para a exploração de atividades vinculadas ao turismo, mantendo estas informações atualizadas e disponíveis para investimentos públicos ou privados;

 

X - Executar projetos que viabilizem a inclusão do Município em eventos da área turística tais como congressos, convenções, seminários, feiras, encontros e outros eventos de interesse do Município;

 

XI - Fazer a estimativa dos custos de eventos turísticos que o Município tenha interesse em promover ou participar;

 

XII - Estabelecer e manter permanente contato com órgãos oficiais de turismo, público ou privado com o objetivo de manter a Secretaria atualizada quanto aos planos, programas e normas de turismo vigentes;

 

XIII - Executar outras atividades correlatas, inerentes ao bom funcionamento e desempenho das atribuições do setor e aquelas solicitadas pela chefia imediata.

 

SEÇÃO III

Seção de Capacitação em Turismo

 

Art. 176. À Seção de Capacitação em Turismo, compete:

 

I - Formatar, implementar e apoiar os planos, programas e ações voltadas ao desenvolvimento da produção artesanal e demais produtos associados ao turismo;

 

II - Coordenar as ações voltadas para promoção e comercialização da produção artesanal e demais produtos associados ao turismo;

 

III - Formatar e implementar os programas e ações voltadas ao desenvolvimento da qualificação e certificação de profissionais, de equipamentos e serviços turísticos;

 

IV - Coordenar as ações voltadas à qualificação profissional e a melhoria da qualidade dos serviços prestados ao turista;

 

V - Desenvolver, implementar e apoiar projetos estruturantes em regiões alvo de novos investimentos turísticos, geradores de impactos econômicos e sociais;

 

VI - Articular, apoiar e acompanhar a promoção de apoio técnico, institucional e financeiro necessários nos núcleos com potencial turístico;

 

VII - Coordenar a formulação, apoiar e acompanhar os planos, programas e ações voltadas para geração de novas alternativas de desenvolvimento local com base nos segmentos turísticos e sua cadeia produtiva;

 

VIII - Articular com os demais órgãos e entidades da Administração Municipal, Estadual, Federal, do setor produtivo, programas, projetos e ações que tenham interface com a Secretaria Municipal de Turismo.

 

IX - Coordenar, apoiar e acompanhar o desenvolvimento junto às instituições financeiras de linhas de crédito para as empresas da cadeia produtiva do turismo;

 

X - Propor convênios ou contratos a serem celebrados com bancos de desenvolvimento e de investimento, e com as demais instituições financeiras;

 

XI - Executar outras atividades correlatas, inerentes ao bom funcionamento e desempenho das atribuições da seção e aquelas solicitadas pela chefia imediata.

 

SEÇÃO IV

Da Gerência de Promoção, Eventos e Marketing

 

Art. 177. À Gerência de Promoção, Eventos e Marketing compete as seguintes atribuições:

 

I - Providenciar a elaboração e acompanhar a execução de calendário anual de eventos turísticos;

 

II - Manter-se permanentemente informada e agendar todos os eventos turísticos de âmbito regional, nacional e internacional, visando à participação direta ou indireta de acordo com os objetivos da Administração Municipal;

 

III - Organizar e manter atualizado em arquivo o cadastro de promotoras de eventos, operadoras turísticas, agências de viagens, meios de hospedagem, bares, restaurantes, boates, camping, clubes, colônias de férias, locadoras de veículos, transportadoras aéreas, terrestres e marítimas, associações, sindicatos e demais prestadores de serviços turísticos sediados no Município;

 

IV - Propor, apoiar, planejar, coordenar e acompanhar as ações e projetos de promoção, eventos e marketing do turismo municipal no mercado nacional;

 

V - Organizar e manter atualizada a relação de pessoas físicas e jurídicas que possam constituir como potenciais patrocinadores de eventos, com manutenção periódica de contatos;

 

VI - Apoiar, planejar, coordenar e acompanhar os programas de promoção e divulgação de eventos e de produtos turísticos ou associados do Município no mercado nacional;

 

VII - Avaliar atrativos locais e providenciar a elaboração de manual de informações turísticas;

 

VIII - Elaborar e fazer cumprir o calendário anual de eventos turísticos do Município;

 

IX - Incentivar o turismo receptivo no Município;

 

X - Propor a realização de seminários, congressos e encontros no Município;

 

XI - Promover a instalação de postos de informações turísticas do Município;

 

XII - Interagir com iniciativa privada para a divulgação dos serviços turísticos;

 

XIII - Desenvolver campanhas promocionais do potencial turístico do Município;

 

XIV - Executar outras atividades correlatas, inerentes ao bom funcionamento e desempenho das atribuições do setor e aquelas solicitadas pela chefia imediata.

 

SUBSEÇÃO I

Da Seção de Divulgação

 

Art. 178. À Seção de Divulgação compete:

 

I - Acompanhar a execução de calendário anual de eventos turísticos;

 

II - Promover a divulgação de eventos turísticos do Município;

 

III - Desenvolver campanhas publicitárias, com vistas à projeção do Município no âmbito nacional e internacional;

 

IV - Providenciar a seleção e o arquivamento de notícias, publicações, fotografias, slides, matérias, filmes e outros sobre o Município;

 

V - Providenciar a confecção e a divulgação de mapas, roteiros e outros tipos de informações turísticas do Município;

 

VI - Identificar os acessos à cidade;

 

VII - Executar os programas de atendimento e recepção a grupo de turistas e visitantes no Município;

 

VIII - Propor a instalação de postos de informações turísticas do Município;

 

IX - Impulsionar ações que visem à integração das atividades do setor de turismo com a região geo-turística do Município, compreendendo destinos, roteiros e atividades turísticas dos Municípios vizinhos de características turísticas conjuntas;

 

X - Executar outras atividades correlatas, inerentes ao bom funcionamento e desempenho das atribuições do setor e aquelas solicitadas pela chefia imediata.

 

SUBSEÇÃO II

Da Seção de Produção de Eventos

 

Art. 179. À Seção de Produção de Eventos compete:

 

I - Desenvolver o turismo por meio de promoções e eventos de nível regional e nacional;

 

II - Incentivar a realização de feiras, congressos, convenções e exposições;

 

III - Promover os eventos de turismo junto aos agentes turísticos;

 

IV - Efetuar periodicamente pesquisas sobre o fluxo, a qualidade dos atrativos e os serviços turísticos;

 

V - Organizar reuniões com representantes de entidades locais e agentes de viagem visando discutir e colher sugestões para o incremento do turismo no Município, apoiar e viabilizar projetos e eventos;

 

VI - Executar outras atividades correlatas, inerentes ao bom funcionamento e desempenho das atribuições do setor e aquelas solicitadas pela chefia imediata.

 

SUBSEÇÃO III

Seção de Controle Administrativo

 

Art. 180. Compete à Seção de Controle Administrativo as seguintes atribuições:

 

I - Redigir e expedir as correspondências da Secretaria;

 

II - Participar da elaboração e redação do relatório anual das atividades desenvolvidas pela Secretaria para encaminhamento aos órgãos afins;

 

III - Participar da elaboração e redação da proposta orçamentária anual da Secretaria;

 

IV - Registrar e controlar todo o expediente da Secretaria, mantendo o protocolo atualizado;

 

V - Controlar a lotação e movimentação dos servidores da Secretaria;

 

VI - Controlar a concessão de férias, licença, afastamento e outros dos servidores;

 

VII - Elaborar escala de férias dos servidores da Secretaria;

 

VIII - Divulgar, no âmbito da Secretaria, os atos no Executivo Municipal de interesse da área;

 

IX - Realizar, em conjunto com a área afim, levantamento da necessidade de reforma, ampliação e instalações da Secretaria e encaminhar ao órgão competente;

 

X - Desempenhar outras atividades correlatas as suas atribuições e aquelas solicitadas pela chefia imediata.

 

CAPÍTULO IV

Secretaria Municipal de Agricultura, Aqüicultura, Abastecimento e Pesca

 

Art. 181. À Secretaria Municipal de Agricultura, Aqüicultura, Abastecimento e Pesca é um órgão ligado diretamente ao Chefe do Poder Executivo e tem por finalidade elaborar programas, projetos e atividades relacionadas com o fomento à agropecuária, aqüicultura e abastecimento, bem como promover a adoção dos princípios de desenvolvimento sustentável do Município, desenvolvendo suas atribuições através das gerências, núcleos e setores que lhes são subordinados.

 

SEÇÃO I

Gerência de Desenvolvimento Rural

 

Art. 182. À Gerência de Desenvolvimento Rural compete:

 

I - Promover levantamento das necessidades da população rural do Município;

 

II - Despertar o senso de participação e cooperação da população rural do Município;

 

III - Promover a integração das atividades rurais existentes com os programas e projetos elaborados pelas Secretarias Municipais;

 

IV - Planejar e organizar, em conjunto com as Secretarias afins, a implantação de hortos, hortas e pomares com a participação das comunidades;

 

V - Elaborar projetos em conjunto com órgãos federais e estaduais, com vistas à captação de recursos objetivando a melhoria de produção do Município e buscando oportunidades de desenvolvimento sustentável, sobretudo no que se refere aos aspectos ambientais;

 

VI - Participar de decisões que envolvam a área rural;

 

VII - Desenvolver programas e projetos visando atendimento satisfatório e igualitário, em todo território rural do Município;

 

VIII - Buscar recursos para a manutenção da estrutura física e funcionamento do agronegócio no Município;

 

IX - Promover reuniões setoriais para que, de posse das informações levantadas, elaborar planejamento pautado na realidade e necessidade das comunidades envolvidas;

 

X - Realizar um balanço hídrico para avaliar e mensurar as potencialidades efetivas das atividades de piscicultura e pesca, em parceria com a Secretaria de Meio Ambiente;

 

XI - Criar, em parceria com as entidades públicas e privadas de fomento e incentivos e financiamentos, programa específico de desenvolvimento da aqüicultura;

 

XII - Promover reuniões periódicas com o Conselho Municipal de Desenvolvimento Rural Sustentável, com vistas à elaboração de programas que tenham por finalidade o aumento da produtividade, geração de emprego e renda no setor e diminuição do êxodo rural;

 

XIII - Cumprir outras atividades compatíveis com a natureza das funções, que lhes forem atribuídas.

 

SUBSEÇÃO I

Seção de Infra-Estrutura

 

Art. 183. Compete à Seção de Infra-Estrutura as seguintes atribuições:

 

I - Levantar em todo o Município, através da liderança rural, as necessidades para a construção e implantação de infra-estrutura básica, objetivando a expansão da fronteira agrícola;

 

II - Levantar, por comunidade rural, a necessidade de execução de obras e serviços a serem realizados em parceria com o produtor;

 

III - Executar obras e serviços obedecendo à legislação vigente no que diz respeito à utilização dos recursos naturais;

 

IV - Levantar e mapear todas as estradas vicinais e secundárias não pavimentadas do Município, que precisem de manutenção periódica, identificando os pontos críticos e frágeis das mesmas;

 

V - Monitorar, através de contatos com lideranças comunitárias rurais e visitas locais, o estado de conservação de cada estrada vicinal mapeada, objetivando manter um alto grau de satisfação dos usuários;

 

VI - Elaborar um calendário de atendimento satisfatório e igualitário para a Patrulha Agrícola Mecanizada, com cobertura proporcional em todo o Município;

 

VII - Manter relatório mensal atualizado de todas as atividades desenvolvidas, com a finalidade de prestar contas à sociedade dos resultados alcançados comparando-os com as metas propostas;

 

VIII - Identificar as necessidades de treinamento para os servidores da área, visando minimizar as perdas e gastos e maximizar os resultados;

 

IX - Realizar reuniões com as comunidades rurais objetivando uma avaliação das atividades executadas, bem como definir a programação conforme calendário de atendimento das próximas atividades;

 

X - Zelar pelas máquinas e equipamentos, obedecendo a programação para a realização de manutenção periódica, objetivando uma maior vida útil;

 

XI - Desempenhar outras atividades correlatas as suas atribuições e aquelas determinadas pela chefia imediata.

 

SUBSEÇÃO II

Da Seção de Extensão Rural

 

Art. 184. Compete à Seção de Extensão Rural as seguintes atribuições:

 

I - Manter uma estreita relação com os órgãos estaduais e federais atuantes no Município, visando compartilhar os planejamentos e buscando somar esforços para alavancar ainda mais o desenvolvimento socioeconômico no campo;

 

II - Promover uma inter-relação entre os técnicos da Prefeitura Municipal e o Instituto Capixaba de Pesquisa e Extensão Rural - INCAPER, com o objetivo de prestar ao produtor rural uma melhor assistência técnica, difundindo no campo as tecnologias mais modernas e de alcance de todos;

 

III - Realizar, conjuntamente com a Secretaria Municipal de Meio Ambiente e o Instituto de Defesa Agropecuária e Florestal - IDAF, ações visando o desenvolvimento da Agropecuária, focando a preservação dos remanescentes florestais como fator indispensável no desenvolvimento sustentável da propriedade rural;

 

IV - Realizar, em conjunto com o Instituto Nacional de Colonização e Reforma Agrária - INCRA, estudos da situação fundiária do Município, mapeando e discriminando a ocupação, visando subsidiar o Poder Público no planejamento e na tomada de decisões;

 

V - Desempenhar outras atividades correlatas as suas atribuições e aquelas determinadas pela Chefia imediata.

 

SEÇÃO II

Gerência de Agro-Negócios

 

Art. 185. Compete à Gerência de Agronegócios:

 

I - Oferecer suporte técnico e logístico aos produtores para a implantação de projetos de Agronegócios;

 

II - Promover a capacitação do produtor rural, com vistas à implementação de Agronegócios;

 

III - Realizar cursos objetivando um aproveitamento da produção imprópria para a comercialização, criando fontes alternativas de alimentação e renda para o produtor rural;

 

IV - Contribuir com pesquisas, estudos e projetos para induzir atividades econômicas mediante assistência técnica e outras formas de estímulo ao produtor rural, visando à implantação ou ampliação de Agronegócios;

 

V - Promover intersetoriedade dos diversos órgãos municipais, estaduais e federais para o desempenho de ações visando o desenvolvimento socioeconômico das comunidades rurais;

 

VI - Manter cadastro atualizado das atividades ligadas ao Agronegócios, para fins de monitoramento, apoio, divulgação e promoção dos produtos e serviços;

 

VII - Desempenhar outras atividades correlatas as suas atribuições e aquelas determinadas pela Chefia imediata.

 

SUBSEÇÃO I

Da Seção de Agro-Negócios

 

Art. 186. Compete à Seção de Agronegócios:

 

I - Desenvolver e oferecer ao produtor rural a certificação de qualidade de produto, através do selo de qualidade;

 

II - Orientar o produtor quanto às questões de normas, segurança e qualidade;

 

III - Realizar cursos objetivando um aproveitamento da produção imprópria para a comercialização, criando fontes alternativas de alimentação e renda para o produtor rural;

 

IV - Contribuir com pesquisas, estudos e projetos para induzir atividades econômicas mediante assistência técnica e outras formas de estímulo ao produtor rural, visando à implantação ou ampliação de Agronegócios;

 

V - Promover intersetoriedade dos diversos órgãos municipais, estaduais e federais para o desempenho de ações visando o desenvolvimento socioeconômico das comunidades rurais;

 

VI - Manter cadastro atualizado das atividades ligadas ao Agronegócios, para fins de monitoramento, apoio, divulgação e promoção dos produtos e serviços;

 

VII - Oferecer suporte técnico e logístico aos produtores para a implantação de projetos de Agronegócios;

 

VIII - Promover a capacitação do produtor rural, com vistas à implementação de Agronegócios;

 

IX - Desempenhar outras atividades correlatas as suas atribuições e aquelas determinadas pela Chefia imediata.

 

CAPÍTULO V

Da Secretaria Municipal de Meio Ambiente

 

Art. 187. À Secretaria Municipal de Meio Ambiente é um órgão diretamente ligado ao Chefe do Poder Executivo e tem como objetivo estruturar, coordenar, controlar e executar a Política Municipal de Meio Ambiente no Município.

 

SEÇÃO I

Da Gerência de Controle e Qualidade Ambiental

 

Art. 188. À Gerência de Controle e Qualidade Ambiental, compete o desempenho das seguintes atividades:

 

I - Solicitar, quando necessário, a realização de estudos prévios de impacto ambiental e o relatório final de impacto ambiental às empresas a serem instaladas, duplicadas ou ampliadas no Município que desenvolvam atividades poluidoras e/ou potencialmente poluidoras, de qualquer espécie;

 

II - Analisar e emitir parecer favorável e/ou contrário ao licenciamento e expedição de condicionantes e prazos a serem cumpridos a todas as atividades poluidoras e/ou potencialmente poluidoras, de qualquer espécie, a serem instaladas, duplicadas ou ampliadas e as já instaladas no Município, estando ou não em funcionamento, cumprindo a legislação vigente;

 

III - Colaborar na estruturação da legislação municipal de meio ambiente;

 

IV - Elaborar normas, critérios, padrões técnicos, bem como normas relativas ao uso e manejo de recursos ambientais, naturais ou não, adequando-os permanentemente em face da lei e de inovações tecnológicas, com o objetivo de preparar o Executivo para sua autonomia frente ao Sistema Ambiental implantado no Estado;

 

V - Exigir o EIA/RIMA, projeto de recuperação da área degradada e autorizações estadual e federal para licenciamento de construção, instalação, operação e ampliação das empresas de exploração de jazidas das substâncias minerais;

 

VI - Solicitar, coordenar e realizar auditorias ambientais nos meios bióticos, abióticos e sócio-econômicos, objetivando a inspeção, análise e avaliação sistemática das condições gerais e específicas de funcionamento de atividades ou desenvolvimento de obras e causadores de impacto ambiental, encaminhando aos órgãos competentes para as medidas legais quanto à reparação dos danos ambientais;

 

VII - Proceder ao levantamento das atividades e/ou ações potencialmente poluidoras do Município, para atualização do banco de dados;

 

VIII - Fiscalizar, controlar e combater as atividades e empreendimentos poluidores e/ou potencialmente poluidores do Município;

 

IX - Verificar os níveis efetivos ou potenciais de poluição e degradação ambiental provocados pelas atividades ou obras auditadas;

 

X - Examinar a política ambiental adotada pelas empresas;

 

XI - Analisar e fiscalizar as condições de operação e de manutenção dos equipamentos e sistemas de controle das fontes poluidoras e degradadoras;

 

XII - Avaliar os impactos sobre o meio ambiente causados por obras ou atividades auditadas;

 

XIII - Identificar riscos de prováveis acidentes e de emissões contínuas que possam afetar, direta ou indiretamente, a saúde da população residente na área de influência;

 

XIV - Analisar e fiscalizar as medidas adotadas para a correção de não conformidades legais detectadas em auditorias ambientais anteriores, tendo como objetivo a preservação do meio ambiente e a sadia qualidade de vida;

 

XV - Coordenar, controlar e fiscalizar a exploração dos recursos naturais do Município;

 

XVI - Subsidiar medidas preventivas e ações emergenciais em casos de acidentes ou episódios críticos de poluição;

 

XVII - Implantar, coordenar e subsidiar unidades de conservação em áreas de interesse social, econômico e ecológico do Município;

 

XVIII - Manter atualizado o banco de dados da fauna e flora do Município, bem como as unidades de conservação;

 

XIX - Conservar e preservar a fauna e a flora local, bem como desenvolver atitudes de controle e fiscalização da caça, pesca e desmatamento que não tenham autorização específica dos órgãos federal, estaduais e municipais;

 

XX - Elaborar normas e padrões referentes à qualidade do ar, das águas e dos solos e a proteção da flora e fauna;

 

XXI - Promover o desenvolvimento de normas e padrões de poluição sonora;

 

XXII - Prestar assistência e colaborar com as entidades estaduais e municipais responsáveis pela emissão e pelo cumprimento dos padrões de qualidade ambiental;

 

XXIII - Elaborar normas e padrões relativos à produção, estocagem, transporte, comercialização e emprego de técnicas, métodos e substâncias que comportem risco para a vida, a qualidade de vida e o ambiente;

 

XXIV - Monitorar a qualidade ambiental e o estado dos recursos da fauna e flora;

 

XXV - Realizar diagnóstico e relatório sobre qualidade ambiental e dos recursos naturais do Município;

 

XXVI - Estabelecer uma sistemática de prevenção e atuação em casos de emergência, no que tange às substâncias tóxicas;

 

XXVII - Avaliar a aplicação da gestão integrada da qualidade ambiental, especialmente o gerenciamento de bacias hidrográficas, o planejamento ambiental em sistemas urbanos, agro-ecossistemas e sistemas naturais sobre pressão da ocupação humana;

 

XXVIII - Desempenhar outras atividades correlatas e aquelas determinadas pela chefia imediata, respeitada a legislação em vigor.

 

SUBSEÇÃO I

Da Seção de Licenciamento Ambiental

 

Art. 189. À Seção de Licenciamento Ambiental, compete o desempenho das seguintes atividades:

 

I - Realizar os procedimentos legais necessários, para fins de licenciamento ambiental das atividades a serem instaladas no Município;

 

II - Analisar, em conjunto com a Gerência de Controle e Qualidade Ambiental, e emitir parecer favorável e/ou contrário ao licenciamento e expedição de condicionantes e prazos a serem cumpridos a todas as atividades poluidoras e/ou potencialmente poluidoras, de qualquer espécie, a serem instaladas, duplicadas ou ampliadas e as já instaladas no Município, estando ou não em funcionamento, cumprindo a legislação vigente;

 

III - Realizar auditorias ambientais nos meios bióticos, abióticos e sócio-econômicos, objetivando a inspeção, análise e avaliação sistemática das condições gerais e específicas de funcionamento de atividades ou desenvolvimento de obras e causadores de impacto ambiental, encaminhando aos órgãos competentes para as medidas legais quanto à reparação dos danos ambientais;

 

IV - Proceder levantamento das atividades e/ou ações potencialmente poluidoras do Município para atualização do banco de dados;

 

V - Verificar os níveis efetivos ou potenciais de poluição e degradação ambiental provocados pelas atividades ou obras auditadas;

 

VI - Examinar a política ambiental adotada pelas empresas;

 

VII - Analisar as condições de operação e de manutenção dos equipamentos e sistemas de controle das fontes poluidoras e degradadoras;

 

VIII - Avaliar e emitir relatório dos impactos sobre o meio ambiente causados por obras ou atividades auditadas;

 

IX - Identificar riscos de prováveis acidentes e de emissões contínuas, que possam afetar direta ou indiretamente a saúde da população residente na área de influência e emitir parecer técnico para as medidas mitigadoras;

 

X - Analisar as medidas adotadas para a correção de não conformidades legais detectadas em auditorias ambientais anteriores, emitindo relatórios técnicos tendo em vista a preservação do meio ambiente e a sadia qualidade de vida;

 

XI - Desempenhar outras atividades correlatas e aquelas determinadas pela chefia imediata, respeitada a legislação em vigor.

 

SUBSEÇÃO II

Da Seção de Normas Técnicas e Recursos Naturais

 

Art. 190. À Seção de Normas Técnicas e Recursos Naturais, compete o desempenho das seguintes atividades:

 

I - Elaborar normas, parâmetros e padrões referentes à qualidade do ar, das águas e dos solos e a proteção da flora e fauna, em consonância com a legislação estadual e federal;

 

II - Promover o desenvolvimento de normas e padrões de poluição sonora;

 

III - Elaborar normas e padrões de qualidade ambiental;

 

IV - Elaborar normas e padrões relativos à produção, estocagem, transporte, comercialização e emprego de técnicas, métodos e substâncias que comportem risco para a vida, a qualidade de vida e o ambiente;

 

V - Realizar diagnóstico e relatório sobre a qualidade das normas e padrões técnicos ambientais vigentes, e emitir parecer quanto à necessidade de alteração;

 

VI - Estabelecer critérios para prevenção e atuação em casos de emergência no que tange às substâncias tóxicas;

 

VII - Elaborar normas e procedimentos técnicos necessários à aplicação da gestão integrada da qualidade ambiental, especialmente o gerenciamento de bacias hidrográficas, o planejamento ambiental em sistemas urbanos, agro-ecossistemas e sistemas naturais sob pressão da ocupação humana;

 

VIII - Definir normas e propor alterações e metodologias para o processo de licenciamento ambiental do Município;

 

IX - Gerar e manter atualizado processos e instrumentos de cadastro, registro e licenciamento de produtos, atividades e processos efetiva e potencialmente poluidoras ou causadoras de impacto ambiental, bem como das que utilizam recursos naturais;

 

X - Executar a implantação de medidas para proteger e preservar os ecossistemas naturais;

 

XI - Fornecer dados atualizados, para subsidiar a área competente na atualização do cadastro de informações dos recursos naturais existentes no Município;

 

XII - Proceder o levantamento das espécies faunísticas e florísticas e o diagnóstico dos ecossistemas naturais do Município, necessários à sua conservação;

 

XIII - Executar atividades que proporcionem o correto funcionamento das Unidades de Conservação do Município;

 

XIV - Executar a implantação de projetos que envolvam os recursos naturais e unidades de conservação do Município;

 

XV - Executar a implantação de medidas técnicas necessárias à conservação de ecossistemas, notadamente frente a intervenções antrópicas;

 

XVI - Realizar a implantação de programas municipais de proteção e recuperação de ecossistemas;

 

XVII - Executar o ordenamento para o aproveitamento dos recursos florestais, florísticos e faunísticos;

 

XVIII - Realizar os inventários e planos de manejo de florestas nativas, em conformidade com a legislação vigente;

 

XIX - Monitorar as atividades desenvolvidas nas unidades de conservação do Município;

 

XX - Promover o desenvolvimento sustentável dos recursos naturais do Município;

 

XXI - Realizar, quando solicitado pelas instituições e os diversos segmentos organizados do Município, o ordenamento de seus recursos naturais;

 

XXII - Realizar a implantação de programas e projetos para o estímulo da produção sustentada dos recursos naturais;

 

XXIII - Realizar o ordenamento das ações relacionadas ao florestamento, reflorestamento e reposição florestal, a nível municipal;

 

XXIV - Proceder à implantação de projetos para recuperação de áreas degradadas, em articulação com outros órgãos e entidades públicas e privadas;

 

XXV - Desempenhar outras atividades correlatas e aquelas determinadas pela chefia imediata, respeitada a legislação em vigor.

 

SUBSEÇÃO III

Da Seção de Fiscalização Ambiental

 

Art. 191. À Seção de Fiscalização Ambiental, compete o desempenho das seguintes atividades:

 

I - Fiscalizar fatores que alterem a qualidade ambiental em geral e, em particular, das formas poluidoras, bem como aplicar as penalidades cabíveis;

 

II - Trabalhar nas ações de fiscalização, agindo, em primeira instância, como uma equipe informativa para, posteriormente, atuar efetivamente na repreensão das ações lesivas ao ambiente;

 

III - Solicitar o EIA/RIMA, projeto de recuperação da área degradada e autorizações estaduais e federais para licenciamento de construção, instalação, operação e ampliação das empresas de exploração de jazidas das substâncias minerais;

 

IV - Fiscalizar e fazer cumprir as normas e políticas ambientais federal, estadual e municipal vigentes;

 

V - Fiscalizar as normas e padrões aplicáveis à produção, estocagem, transporte, comercialização e emprego de técnicas, métodos e substâncias que comportem risco para a vida, a qualidade de vida e o meio ambiente;

 

VI - Realizar, em parceria com as corporações policiais e órgãos especializados, assim como com autoridades militares e civis, ações de fiscalização necessárias, especiais e emergenciais;

 

VII - Realizar a fiscalização das atividades de Avaliação de Impacto Ambiental para fins de licenciamento;

 

VIII - Fiscalizar e orientar a emissão e descarte de poluentes e efluentes e, quando necessário, aplicar as penalidades cabíveis;

 

IX - Fiscalizar as atividades para o cumprimento das normas de preservação e conservação da fauna e flora e transporte de seus espécimes, assim como as decorrentes da legislação florestal e pesqueira, bem como aplicar as penalidades cabíveis;

 

X - Fiscalizar o cumprimento de métodos e técnicas de recuperação e melhoria de sistemas ambientais e unidades de conservação degradados ou em vias de degradação no Município;

 

XI - Aplicar as penalidades cabíveis quando na ocorrência de atividades que tenham provocado danos ambientais nos ecossistemas e recursos naturais do Município;

 

XII - Fiscalizar, orientar e aplicar, quando necessário, as penalidades cabíveis, o desenvolvimento da pesca artesanal e industrial e a utilização dos recursos pesqueiros;

 

XIII - Fiscalizar e fazer cumprir a legislação e planos de manejo, o controle de embarque e desembarque de recursos pesqueiros, tendo em vista a conservação e preservação dos recursos naturais e espécies ameaçadas de extinção;

 

XIV - Fiscalizar a fauna aquática;

 

XV - Desempenhar outras atividades correlatas e aquelas determinadas pela chefia imediata, respeitada a legislação em vigor.

 

SUBSEÇÃO IV

Da Seção de Arborização, Paisagismo e Produção de Mudas

 

Art. 192. À Seção de Arborização, Paisagismo e Produção de Mudas compete:

 

I - Promover a operacionalização e execução de projetos e programas ambientais de caráter contínuo e circunstancial;

 

II - Promover a implantação e manutenção de áreas paisagísticas, de domínio público, infra-estrutura básica de Unidades de Conservação, dentre outras atividades de apoio e suporte com características operacionais;

 

III - Promover a implantação e manutenção de áreas paisagísticas em praças, trevos, jardins, logradouros públicos, escolas, creches, instituições municipais, dentre outras;

 

IV - Proceder levantamentos para aquisição prévia de produtos e equipamentos necessários à implantação e operacionalização dos projetos ambientais;

 

V - Elaborar estratégias e procedimentos operacionais que contribuam para a execução de ações compatíveis aos níveis desejáveis de eficiência;

 

VI - Promover a conservação, preservação e controle dos materiais e equipamentos sob a responsabilidade da gerência;

 

VII - Garantir o cumprimento de operações, ações e metas, em tempo pré-determinado;

 

VIII - Solicitar e monitorar, quando necessário, serviços de terceiros afins, com vistas ao cumprimento dos prazos previstos nos contratos e compromissos com a comunidade e fornecedores;

 

IX - Encaminhar a execução de atividades que possam permitir o perfeito andamento das ações da Secretaria;

 

X - Encaminhar a execução de atividades solicitadas pela comunidade, no âmbito das competências da Administração Municipal;

 

XI - Incentivar a elaboração de projetos e programas correlatos ao desenvolvimento da qualidade ambiental;

 

XII - Articular negociações relativas à composição de parcerias na execução de projetos, programas e ações municipais;

 

XIII - Subsidiar os demais órgãos da Secretaria e da Administração Municipal e sociedade organizada, no que tange a elaboração e acompanhamento na implantação de projetos, programas e ações que tenham por objetivo a construção de uma sociedade ambientalmente equilibrada, fundamentada nos princípios da liberdade, igualdade, solidariedade, democracia, justiça social, responsabilidade e sustentabilidade;

 

XIV - Desenvolver procedimentos e mecanismos operacionais que permitam a execução de atividades com índices desejáveis de eficiência e custo x benefício;

 

XV - Desempenhar outras atividades correlatas e aquelas determinadas pela Chefia imediata, respeitada a legislação em vigor.

 

Paisagismo

 

I - Executar projetos e programas ambientais de caráter contínuo e circunstancial;

 

II - Implantar projetos de manutenção de áreas paisagísticas, de domínio público, infra-estrutura básica de unidades de conservação, dentre outras atividades de apoio e suporte com características operacionais;

 

III - Implantar e manter áreas paisagísticas em praças, trevos, jardins, logradouros públicos, escolas, creches, instituições municipais, dentre outras;

 

IV - Implantar as estratégias e procedimentos operacionais que contribuam para a execução de ações compatíveis aos níveis desejáveis de eficiência;

 

V - Executar ações preventivas para conservação, preservação e controle dos materiais e equipamentos sob a responsabilidade da gerência;

 

VI - Executar o cumprimento de operações, ações e metas em tempo pré-determinado;

 

VII - Executar atividades que possam permitir o perfeito andamento das ações da Secretaria e da Administração Municipal;

 

VIII - Executar, quando necessário, atividades solicitadas pela comunidade, no âmbito das competências da Administração Municipal;

 

IX - Acompanhar todas as atividades operacionais pertinentes ao ambiente paisagístico;

 

X - Elaborar relatórios sintéticos, abrangentes e conclusivos com resultados de todas as ações paisagísticas realizadas;

 

XI - Levantar as necessidades atuais e futuras, com modelo pró-ativo;

 

XII - Operacionalizar as atividades que lhe forem solicitadas o cumprimento, respeitando e elegendo prioridades;

 

XIII - Elaborar cronogramas de execução para operacionalizar ações junto à comunidade municipal;

 

XIV - Promover o levantamento de diagnóstico de áreas verdes e paisagísticas com vistas à definição de encaminhamentos de ações prioritárias;

 

XV - Promover o planejamento e programação de atividades paisagísticas a serem implantadas ou mantidas;

 

XVI - Promover o levantamento geofísico das áreas paisagísticas municipais, com vistas ao cadastro das mesmas e composição de acervo técnico municipal;

 

XVII - Definir métodos, procedimentos e mecanismos que permitam a execução e operacionalização das atividades;

 

XVIII - Garantir a democratização das informações ambientais;

 

XIX - Estimular e fortalecer uma consciência crítica sobre a problemática ambiental e social, no que diz respeito às áreas paisagísticas do Município;

 

XX - Realizar em parceria com a sociedade civil organizada as ações e projetos educativos que visem solução de problemas locais e melhoria da qualidade ambiental;

 

XXI - Elaborar projetos para arborização de ruas, áreas verdes públicas e particulares, que contemplem o plantio, implantação, manutenção, monitoramento, recuperação e proteção de encostas, controle e plano de manejo, respeitando as diretrizes fixadas em lei;

 

XXII - Elaborar projetos e programas de educação ambiental orientados para promover a participação da sociedade na preservação e conservação das áreas paisagísticas do Município;

 

XXIII - Apoiar os demais órgãos da Secretaria e da Administração Municipal e sociedade organizada, no que tange a elaboração de projetos paisagísticos, programas e ações que tenham por objetivo a construção de uma sociedade ambientalmente equilibrada, fundamentada nos princípios da liberdade, igualdade, solidariedade, democracia, justiça social, responsabilidade e sustentabilidade;

 

XXIV - Desempenhar outras atividades correlatas e aquelas determinadas pela Chefia imediata, respeitada a legislação em vigor.

 

Arborização

 

I - Executar projetos e programas ambientais de caráter contínuo e circunstancial;

 

II - Subsidiar a implantação e execução de projetos, dentre outras atividades de apoio e suporte com características operacionais;

 

III - Implantar as estratégias e procedimentos operacionais que contribuam para a execução de ações compatíveis aos níveis desejáveis de eficiência;

 

IV - Executar ações preventivas para conservação, preservação e controle dos materiais e equipamentos sob a responsabilidade da gerência;

 

V - Executar o cumprimento de operações, ações e metas em tempo pré-determinado;

 

VI - Executar atividades que possam permitir o perfeito andamento das ações da Secretaria e da Administração Municipal;

 

VII - Executar, quando necessário, atividades solicitadas pela comunidade, no âmbito das competências da Administração Municipal;

 

VIII - Elaborar relatórios sintéticos, abrangentes e conclusivos com resultados de todas as ações paisagísticas realizadas;

 

IX - Levantar as necessidades atuais e futuras, com modelo pró-ativo;

 

X - Operacionalizar as atividades que forem solicitadas o cumprimento, respeitando e elegendo prioridades;

 

XI - Solicitar, quando necessário, a aquisição de insumos, ferramentas, equipamentos e materiais afins, com acompanhamento da tramitação processual nos diversos setores da administração;

 

XII - Elaborar cronogramas de execução para operacionalizar ações junto à comunidade municipal;

 

XIII - Promover o levantamento de diagnóstico operacional com vistas à definição de encaminhamentos de ações prioritárias;

 

XIV - Promover o planejamento e programação de atividades operacionais a serem implantadas ou mantidas;

 

XV - Definir métodos, procedimentos e mecanismos que permitam a execução e operacionalização das atividades;

 

XVI - Desempenhar outras atividades correlatas e aquelas determinadas pela Chefia imediata, respeitada a legislação em vigor.

 

Produção de Mudas

 

I - Executar projetos e programas ambientais de caráter contínuo e circunstancial que envolver a produção de mudas nativas e paisagísticas;

 

II - Subsidiar a implantação e execução de projetos, dentre outras atividades de apoio e suporte com características afins a produção de mudas;

 

III - Implantar as estratégias e procedimentos operacionais que contribuam para a execução de ações compatíveis aos níveis desejáveis de eficiência;

 

IV - Executar ações preventivas para conservação, preservação e controle dos materiais e equipamentos sob a responsabilidade da gerência;

 

V - Executar o cumprimento de operações, ações e metas em tempo pré-determinado;

 

VI - Executar atividades que possam permitir o perfeito andamento das ações da Secretaria e da Administração Municipal;

 

VII - Executar, quando necessário, atividades solicitadas pela comunidade, no âmbito das competências da Administração Municipal;

 

VIII - Elaborar relatórios sintéticos, abrangentes e conclusivos com resultados de todas as ações paisagísticas realizadas;

 

IX - Levantar as necessidades atuais e futuras, com modelo pró-ativo;

 

X - Operacionalizar as atividades que lhe forem solicitadas o cumprimento, respeitando e elegendo prioridades;

 

XI - Solicitar, quando necessário, a aquisição de insumos, ferramentas, equipamentos e materiais afins, com acompanhamento da tramitação processual nos diversos setores da administração;

 

XII - Elaborar cronogramas de execução para operacionalizar ações junto à comunidade municipal;

 

XIII - Promover o levantamento de diagnóstico operacional com vistas à definição de encaminhamentos de ações prioritárias;

 

XIV - Promover o planejamento e programação de atividades operacionais a serem implantadas ou mantidas;

 

XV - Definir métodos, procedimentos e mecanismos que permitam a execução e operacionalização das atividades afins ao planejamento, implantação e manutenção dos viveiros paisagísticos e nativos;

 

XVI - Desempenhar outras atividades correlatas e aquelas determinadas pela Chefia imediata, respeitada a legislação em vigor.

 

SEÇÃO II

Da Gerência de Educação Ambiental

 

Art. 193. À Gerência de Educação Ambiental, compete o desempenho das seguintes atividades:

 

I - Promover a educação ambiental em todos os setores da sociedade, objetivando a conservação, recuperação e melhoria do meio ambiente, através de projetos, práticas, atividades, ações e outros instrumentos de caráter pró-ativo;

 

II - Participar da elaboração e execução de projetos e programas de educação formal junto às escolas existentes no Município, objetivando o desenvolvimento de uma compreensão integrada do meio ambiente em suas múltiplas e complexas relações, envolvendo aspectos ecológicos, psicológicos, legais, políticos, sociais, econômicos, científicos, culturais e éticos, dentre outros;

 

III - Garantir a democratização das informações ambientais;

 

IV - Estimular e fortalecer uma consciência crítica sobre a problemática ambiental e social;

 

V - Incentivar a participação individual e coletiva, permanente e responsável, na preservação do equilíbrio do meio ambiente, entendendo-se a defesa da qualidade ambiental como um valor inseparável do exercício da cidadania;

 

VI - Estimular a cooperação e participação técnica e financeira das instituições públicas, privadas e não-governamentais, com vistas à construção de uma sociedade ambientalmente equilibrada, fundada nos princípios da liberdade, igualdade, solidariedade, democracia, justiça social, responsabilidade e sustentabilidade;

 

VII - Apoiar ações voltadas para a introdução da educação ambiental em todos os níveis de educação formal e não formal;

 

VIII - Promover a sensibilização para o controle e fiscalização da caça, pesca e desmatamento que não tenham autorização específica dos órgãos federais, estaduais e municipais, através de ações de educação ambiental;

 

IX - Articular-se com entidades jurídicas e não-governamentais para o desenvolvimento de ações educativas na área ambiental do Município, incluindo a formação e capacitação de recursos humanos;

 

X - Envolver a sociedade civil organizada nas ações e projetos educativos que visem solução de problemas locais e melhoria da qualidade ambiental;

 

XI - Desenvolver programas e projetos para arborização de ruas, áreas verdes públicas e particulares, unidades de conservação, compreendendo o plantio, implantação, manutenção, monitoramento, recuperação e proteção de encostas, controle e plano de manejo, respeitando as diretrizes fixadas em lei;

 

XII - Elaborar projetos para captação de recursos financeiros;

 

XIII - Promover ações através de projetos para recuperação de ecossistemas e áreas degradadas do Município;

 

XIV - Elaborar projetos e programas de educação ambiental orientados para promover a participação da sociedade na preservação e conservação ambiental;

 

XV - Apoiar as ações de educação ambiental do Conselho Municipal de Meio Ambiente;

 

XVI - Participar da implementação de programas e projetos de desenvolvimento e difusão tecnológica em meio ambiente;

 

XVII - Incentivar a elaboração de programas e projetos de desenvolvimento de conhecimento científico em meio ambiente;

 

XVIII - Acompanhar e subsidiar as negociações relativas ao estabelecimento de acordos técnico-científicos com organizações dos diversos segmentos e participar de programas e projetos que dizem respeito aos recursos naturais;

 

XIX - Promover, juntamente com o Secretário e demais Seções da Secretaria, a articulação com entidades científicas que tenham interesse no desenvolvimento de programas e projetos relativos ao uso sustentado dos recursos naturais do Município;

 

XX - Promover a elaboração de produtos e a condução de atividades destinadas à veiculação de informações ambientais, visando o avanço do conhecimento e a compatibilização do uso do meio ambiente e seus recursos, bem como a preservação e melhoria da qualidade ambiental;

 

XXI - Promover a elaboração de materiais técnicos e pedagógicos para divulgação de resultados, pesquisas e experimentos de valorização do meio ambiente e dos recursos naturais do Município;

 

XXII - Subsidiar os demais órgãos da Secretaria e da Administração Municipal e sociedade organizada no que tange a elaboração e acompanhamento na implantação de projetos, programas e ações que tenham por objetivo a construção de uma sociedade ambientalmente equilibrada, fundamentada nos princípios da liberdade, igualdade, solidariedade, democracia, justiça social, responsabilidade e sustentabilidade;

 

XXIII - Desempenhar outras atividades correlatas e aquelas determinadas pela chefia imediata, respeitada a legislação em vigor.

 

Parágrafo Único. As atividades da Gerência de Educação Ambiental serão planejadas, coordenadas, orientadas e processadas pelos núcleos que a compõe.

 

SUBSEÇÃO I

Núcleo de Assessoria e Atendimento Escolar

 

I - Difundir, através de instrumentos e metodologias específicas, ações e procedimentos voltados à incorporação da dimensão ambiental, de forma interdisciplinar, nos diferentes níveis e modalidades de ensino;

 

II - Difundir conhecimentos, tecnologias e informações sobre a questão ambiental;

 

III - Apoiar iniciativas e experiências relacionadas à questão ambiental, incluindo a produção de material educativo;

 

IV - Promover a educação ambiental de maneira integrada aos programas educacionais desenvolvidos pelas instituições de ensino;

 

V - Promover a cooperação e o diálogo entre indivíduos e instituições de ensino, com vistas ao desenvolvimento de uma consciência ética sobre todas as formas de vida com as quais compartilhamos este planeta;

 

VI - Realizar seminários, oficinas e cursos específicos de educação ambiental para profissionais da educação formal, a fim de orientá-los e atualizá-los em relação às questões ambientais;

 

VII - Implantar programas educativos ambientais visando à sensibilização, comprometimento e participação nas decisões políticas, educativas, econômicas e sociais;

 

VIII - Promover a divulgação da legislação ambiental através de atividades lúdicas;

 

IX - Promover a integração entre a escola e a comunidade, objetivando a proteção ambiental em harmonia com o desenvolvimento sustentável;

 

X - Elaborar projetos de educação ambiental para todos os setores da sociedade, objetivando a conservação, recuperação e melhoria do meio ambiente;

 

XI - Elaborar projetos e programas de educação formal junto às escolas existentes no Município, objetivando o desenvolvimento de uma compreensão integrada do meio ambiente em suas múltiplas e complexas relações, envolvendo aspectos ecológicos, psicológicos, legais, políticos, sociais, econômicos, científicos, culturais e éticos, dentre outros;

 

XII - Garantir a democratização das informações ambientais;

 

XIII - Estimular e fortalecer uma consciência crítica sobre a problemática ambiental e social;

 

XIV - Elaborar projetos e programas em parceria com entidades jurídicas e não-governamentais para o desenvolvimento de ações educativas na área ambiental do Município, incluindo a formação e capacitação de recursos humanos;

 

XV - Envolver a sociedade civil organizada nas ações e projetos educativos que visem solução de problemas locais e melhoria da qualidade ambiental;

 

XVI - Elaborar projetos para captação de recursos financeiros;

 

XVII - Elaborar projetos e programas de educação ambiental orientados para promover a participação da sociedade na preservação e conservação ambiental;

 

XVIII - Elaborar programas e projetos de desenvolvimento de conhecimento científico em meio ambiente;

 

XIX - Elaborar produtos destinados à veiculação de informações ambientais, visando o avanço do conhecimento e a compatibilização do uso do meio ambiente e seus recursos, bem como a preservação e melhoria da qualidade ambiental;

 

XX - Elaborar materiais técnicos e pedagógicos para divulgação de resultados, pesquisas e experimentos de valorização do meio ambiente e dos recursos naturais do Município;

 

XXI - Apoiar os demais órgãos da Administração Municipal e sociedade organizada na elaboração e acompanhamento de projetos, programas e ações que tenham por objetivo a construção de uma sociedade ambientalmente equilibrada, fundamentada nos princípios da liberdade, igualdade, solidariedade, democracia, justiça social, responsabilidade e sustentabilidade;

 

XXII - Desempenhar outras atividades correlatas e aquelas determinadas pela Chefia imediata, respeitada a legislação em vigor.

 

SUBSEÇÃO II

Núcleo de Atendimento e Relações Comunitárias

 

I - Promover a democratização dos meios de comunicação de massa, com a sociedade civil organizada, de forma a abrir espaços para divulgação de experiências de educação ambiental nas comunidades, valorizando o homem, o ambiente e os valores éticos fundamentais para a construção de uma sociedade solidária e sustentável;

 

II - Incentivar a divulgação das experiências e dos conhecimentos das populações tradicionais junto aos diferentes segmentos da sociedade no que diz respeito às questões ambientais;

 

III - Realizar seminários e cursos específicos de educação ambiental para integrantes da sociedade civil organizada, a fim de prepará-los e atualizá-los em relação ao seu importante papel na sociedade;

 

IV - Implantar programas educativos ambientais visando à sensibilização, comprometimento e participação nas decisões políticas, econômicas e sociais;

 

V - Promover a integração entre a comunidade e a escola, objetivando a proteção ambiental em harmonia com o desenvolvimento sustentável;

 

VI - Introduzir subsídios para a conscientização e participação da sociedade nas questões ambientais;

 

VII - Sensibilizar a comunidade através de programas específicos, para a adoção de uma postura ética e solidária em relação ao meio ambiente;

 

VIII - Elaborar projetos de educação ambiental em todos os setores da sociedade, objetivando a conservação, recuperação e melhoria do meio ambiente;

 

IX - Elaborar projetos e programas de educação ambiental, objetivando o desenvolvimento de uma compreensão integrada do meio ambiente em suas múltiplas e complexas relações, envolvendo aspectos ecológicos, psicológicos, legais, políticos, sociais, econômicos, científicos, culturais e éticos, dentre outros;

 

X - Garantir a democratização das informações ambientais;

 

XI - Elaborar programas e projetos para unidades de conservação, compreendendo o plantio, implantação, manutenção, monitoramento, recuperação e proteção de encostas, controle e plano de manejo, respeitando as diretrizes fixadas em lei;

 

XII - Elaborar projetos para captação de recursos financeiros;

 

XIII - Elaborar projetos para recuperação de ecossistemas e áreas degradadas do Município;

 

XIV - Elaborar projetos e programas de educação ambiental orientados para promover a participação da sociedade na preservação e conservação ambiental;

 

XV - Elaborar programas e projetos de desenvolvimento de conhecimento científico em ecossistemas e unidades de conservação;

 

XVI - Elaborar produtos destinados à veiculação de informações ambientais, visando o avanço do conhecimento e a compatibilização do uso do meio ambiente e seus recursos, bem como a preservação e melhoria da qualidade ambiental;

 

XVII - Assistir aos demais órgãos da Administração Municipal e sociedade organizada no que tange a elaboração e acompanhamento na implantação de projetos, programas e ações que tenham por objetivo a construção de uma sociedade ambientalmente equilibrada, fundamentada nos princípios da liberdade, igualdade, solidariedade, democracia, justiça social, responsabilidade e sustentabilidade;

 

XVIII - Desempenhar outras atividades correlatas e aquelas determinadas pela chefia imediata, respeitada a legislação em vigor.

 

TÍTULO IX

Do Quadro Funcional do Poder Executivo

 

Art. 194. O Quadro de Pessoal da Prefeitura Municipal é composto por cargos de provimento efetivo e cargos de provimento em comissão.

 

§ 1º Os cargos de provimento em comissão são os constantes na forma do Anexo I, parte integrante desta Lei.

 

§ 2º Os cargos de provimento efetivo são regulamentados por lei municipal específica.

 

§ 3º A investidura em cargo de provimento efetivo ou emprego público dependerá de prévia aprovação em concurso público de provas ou de provas e títulos.

 

§ 4º Os cargos de provimento em comissão são de livre nomeação e exoneração.

 

Art. 195. O organograma, a nomenclatura e a quantidade dos cargos de provimento em comissão são os constantes dos Anexos I, II, III e IV, desta Lei.

 

Parágrafo Único. A Administração Municipal poderá criar outros cargos de provimento em comissão não constantes no organograma, mas inseridos no Quadro Funcional do Poder Executivo, desde que de níveis igual ou superior ao coordenador de núcleo, para atender às necessidades específicas da Administração.

 

Art. 196. O Padrão de vencimento dos cargos de provimento em comissão é o constante dos Anexos V e VI, desta Lei.

 

TÍTULO X

Das Disposições Gerais e Transitórias

 

Art. 197. Para efeito de implantação da Organização Administrativa de que cuida esta Lei, o Prefeito Municipal proporá à Câmara de Vereadores as medidas de natureza legal que se fizerem necessárias e expedirá, progressivamente, os atos administrativos de sua competência privativa, indispensáveis à efetiva estrutura funcional definida neste diploma legal.

 

Art. 198. Poderá o chefe do Poder Executivo nomear Diretor em cargo em comissão na forma desta Lei quando por excepcionalidade não for possível a aplicação das regras previstas na Lei Complementar Municipal nº 14, de 10 de junho de 2005.

 

Art. 199. O disposto nos Anexos V e VI desta Lei, se aplica ao servidor público municipal, compreendendo Ativo, Inativo e Pensionista, em estabilidade financeira.

 

Parágrafo Único. Para efeito de equivalência de vencimentos, de que se trata o “caput” do artigo acima, aplica-se o disposto no Anexo VII, da presente Lei.

 

Art. 200. Ficam extintos dos Anexos IV e VI, a que se referem os artigos 195 e 196, os cargos referentes as nomenclaturas DEM - Diretor Educacional e DCM - Diretor de Creche, a partir da próxima eleição para Diretores.

 

Art. 201. As despesas decorrentes da execução desta Lei correrão à conta das dotações próprias consignadas no orçamento vigente de cada exercício.

 

Art. 202. Ficam revogadas em especial as Leis Municipais de nºs: 005 e 008/93; 536/97; 582 e 585/98; 641, 646 e 655/99; e 718/00 e as Leis Complementares de nºs: 001, 002 e 003/00; 001/02; 003 e 005/03; 008/04; e 011, 012, 013, 015 e 016/05.

 

Art. 203. Esta Lei entra em vigor, na data de sua publicação, retroagindo seus efeitos a partir de 1º (primeiro) de abril de 2006.

 

Gabinete do Prefeito Municipal de São Mateus, Estado do Espírito Santo, aos vinte e quatro (24) dias do mês de abril (04) do ano de dois mil e seis (2006).

 

LAURIANO MARCO ZANCANELA

Prefeito Municipal

 

Registrado e publicado neste Gabinete desta Prefeitura, na data supra.

 

MAGNA MARIA ROCHA

Chefe de Gabinete

Decreto nº 749/02.

 

Este texto não substitui o original publicado e arquivado na Prefeitura Municipal de São Mateus.

 

Descrição: Descrição: \\10.3.129.4\Operacional\Agape\PROJETO SÃO MATEUS\HTML\LEI Nº 514_arquivos\image001.png

  

Descrição: Descrição: \\10.3.129.4\Operacional\Agape\PROJETO SÃO MATEUS\HTML\LEI Nº 514_arquivos\image002.png

  

Descrição: Descrição: \\10.3.129.4\Operacional\Agape\PROJETO SÃO MATEUS\HTML\LEI Nº 514_arquivos\image003.png

 

Descrição: Descrição: \\10.3.129.4\Operacional\Agape\PROJETO SÃO MATEUS\HTML\LEI Nº 514_arquivos\image004.png

 

Descrição: Descrição: \\10.3.129.4\Operacional\Agape\PROJETO SÃO MATEUS\HTML\LEI Nº 514_arquivos\image005.png

 

Descrição: Descrição: \\10.3.129.4\Operacional\Agape\PROJETO SÃO MATEUS\HTML\LEI Nº 514_arquivos\image006.png

  

Descrição: Descrição: \\10.3.129.4\Operacional\Agape\PROJETO SÃO MATEUS\HTML\LEI Nº 514_arquivos\image007.png

  

Descrição: Descrição: \\10.3.129.4\Operacional\Agape\PROJETO SÃO MATEUS\HTML\LEI Nº 514_arquivos\image008.png

  

Descrição: Descrição: \\10.3.129.4\Operacional\Agape\PROJETO SÃO MATEUS\HTML\LEI Nº 514_arquivos\image009.png

 

Descrição: Descrição: \\10.3.129.4\Operacional\Agape\PROJETO SÃO MATEUS\HTML\LEI Nº 514_arquivos\image010.png

 

Descrição: Descrição: \\10.3.129.4\Operacional\Agape\PROJETO SÃO MATEUS\HTML\LEI Nº 514_arquivos\image011.png

  

Descrição: Descrição: \\10.3.129.4\Operacional\Agape\PROJETO SÃO MATEUS\HTML\LEI Nº 514_arquivos\image012.png

  

Descrição: Descrição: \\10.3.129.4\Operacional\Agape\PROJETO SÃO MATEUS\HTML\LEI Nº 514_arquivos\image013.png

 

Descrição: Descrição: \\10.3.129.4\Operacional\Agape\PROJETO SÃO MATEUS\HTML\LEI Nº 514_arquivos\image014.png

                                                                                                                                                                                                                         

Descrição: Descrição: \\10.3.129.4\Operacional\Agape\PROJETO SÃO MATEUS\HTML\LEI Nº 514_arquivos\image015.png

 

Descrição: Descrição: \\10.3.129.4\Operacional\Agape\PROJETO SÃO MATEUS\HTML\LEI Nº 514_arquivos\image016.png        

(Anexo alterado pela Lei Complementar n° 26/2007)

Descrição: Descrição: Descrição: Z:\Agape\PROJETO SÃO MATEUS\LEIS COMPLEMENTARES\COMPLEMENTARES - SÃO MATEUS - HTML\JÉSSICA\2007\C262007_arquivos\image001.gif

 

ANEXO II

A que se refere o Art. 195.

 

NOMENCLATURA

QUANTIDADE

REFERÊNCIA

Secretário Municipal

15

Subsídio - Lei n°. 380/2005

Procurador Municipal

01

Subsídio - Lei n°. 380/2005

Coordenador Executivo

01

Lei n°. 423/2005

Coordenador de Ações Básicas de Saúde

(Cargo incluído pela Lei Complementar n° 23/2006)

03

CABS

 

ANEXO III

A que se refere o Art. 195.

 

NOMENCLATURA

QUANTIDADE

REFERÊNCIA

Consultor Técnico

08

CCA-1

Coordenador do Mercado Municipal e Feiras Livres

01

CCA-1

Sub-Procurador

01

CCA-1

Sub-Secretário

01

CCA-1

Assessor de Planejamento, Coordenação e Controle

08

CCA-1

Assessor de Cerimonial e Relações Públicas

01

CCA-2

Assessor de Imprensa

01

CCA-2

Assessor Técnico - I

24

CCA-2

Coordenador Municipal de Defesa Civil

01

CCA-2

Técnico da Controladoria Interna

01

CCA-2

Gerente de Crédito - Programa Nosso Crédito

03

CCA-2

Assessor Técnico - II

42

CCA-3

Coordenador da Junta de Serviço Militar

01

CCA-3

Gerente

41

CCA-3

Ouvidor Geral

01

CCA-3

Assessor Técnico - III

44

CCA-4

Assessor Técnico-Legislativo

01

CCA-4

Assessor Técnico Parlamentar

01

CCA-4

Coordenador de Seção

74

CCA-4

Coordenador de Turno

26

CCA-4

Coordenador de Núcleo

13

CCA-5

Agente de Apoio Operacional

45

CCA-5

 

(Anexo alterado pela Lei Complementar n° 23/2006)

ANEXO III

A que se refere o Art. 1º

 

NOMENCLATURA

QUANTIDADE

REFERÊNCIA

Consultor Técnico

15

CC-A-1

Coordenador do Mercado Municipal e Feiras Livres

01

CC-A-1

Sub-Procurador

01

CC-A-1

Sub-Secretário

01

CC-A-1

Assessor de Planejamento, Coordenação e Controle

08

CC-A-1

Assessor de Cerimonial e Relações Públicas

01

CC-A-2

Assessor de Imprensa

01

CC-A-2

Assessor Técnico - I

27

CC-A-2

Coordenador Municipal de Defesa Civil

01

CC-A-2

Técnico da Controladoria Interna

01

CC-A-2

Gerente de Crédito - Programa Nosso Crédito

03

CC-A-2

Assessor Técnico - II

42

CC-A-3

Coordenador da Junta de Serviço Militar

01

CC-A-3

Gerente 

41

CC-A-3

Ouvidor Geral

01

CC-A-3

Assessor Técnico - III

44

CC-A-4

Assessor Técnico Legislativo

01

CC-A-4

Assessor Técnico Parlamentar

01

CC-A-4

Coordenador de Seção

74

CC-A-4

Coordenador de Turno

26

CC-A-4

Coordenador de Núcleo

13

CC-A-5

Agente de Apoio Operacional

45

CC-A-5

 

(Anexo alterado pela Lei Complementar nº 25/2007)

ANEXO III

A que se refere o art. 1º

NOMENCLATURA

QUANTIDADE

REFERÊNCIA

Consultor Técnico

15

CC-A-1

Coordenador do Mercado Municipal e Feiras Livres

01

CC-A-1

Sub-Procurador

01

CC-A-1

Sub-Secretário

01

CC-A-1

Assessor de Planejamento, Coordenação e Controle

08

CC-A-1

Curador de Museus

(Cargo incluído pela Lei Complementar nº 25/2007)

01

CC-A-1

Assessor de Cerimonial e Relações Públicas

01

CC-A-2

Assessor de Imprensa

01

CC-A-2

Assessor Técnico - I

27

CC-A-2

Coordenador Municipal de Defesa Civil

01

CC-A-2

Técnico da Controladoria Interna

01

CC-A-2

Gerente de Crédito - Programa Nosso Crédito

03

CC-A-2

Assessor Técnico - II

42

CC-A-3

Coordenador da Junta de Serviço Militar

01

CC-A-3

Gerente 

41

CC-A-3

Ouvidor Geral

01

CC-A-3

Assessor Técnico - III

44

CC-A-4

Assessor Técnico Legislativo

01

CC-A-4

Assessor Técnico Parlamentar

01

CC-A-4

Coordenador de Seção

74

CC-A-4

Coordenador de Turno

26

CC-A-4

Coordenador de Núcleo

13

CC-A-5

Agente de Apoio Operacional

45

CC-A-5

                                                                                                                                                    

(Anexo alterado pela Lei Complementar nº 30/2007)

ANEXO III

A que se refere o art. 1º

NOMENCLATURA

QUANTIDADE

REFERÊNCIA

Consultor Técnico

15

CC-A-1

Coordenador do Mercado Municipal e Feiras Livres

01

CC-A-1

Sub-Procurador

01

CC-A-1

Sub-Secretário

01

CC-A-1

Assessor de Planejamento, Coordenação e Controle

11

(Quantidade alterada pela Lei Complementar nº 30/2007)

CC-A-1

Curador de Museus

01

CC-A-1

Assessor de Cerimonial e Relações Públicas

01

CC-A-2

Assessor de Imprensa

01

CC-A-2

Assessor Técnico – I

27

CC-A-2

Coordenador Municipal de Defesa Civil

01

CC-A-2

Técnico da Controladoria Interna

01

CC-A-2

Gerente de Crédito – Programa Nosso Crédito

03

CC-A-2

Assessor Técnico – II

42

CC-A-3

Coordenador da Junta de Serviço Militar

01

CC-A-3

Gerente 

41

CC-A-3

Ouvidor Geral

01

CC-A-3

Assessor Técnico – III

44

CC-A-4

Assessor Técnico Legislativo

01

CC-A-4

Assessor Técnico Parlamentar

01

CC-A-4

Coordenador de Seção

74

CC-A-4

Coordenador de Turno

26

CC-A-4

Coordenador de Núcleo

13

CC-A-5

Agente de Apoio Operacional

45

CC-A-5

 

ANEXO IV

A que se refere o Art. 195.

 

NOMENCLATURA

QUANTIDADE

REFERÊNCIA

Assessor Jurídico

08

ASJ

Diretor Educacional

07

DEM

Diretor de Creche

04

DCM

 

(Anexo alterado pela Lei Complementar n° 23/2006)

ANEXO IV

 

NOMENCLATURA

QUANTIDADE

REFERÊNCIA

Assessor Jurídico

08

ASJ

Diretor Educacional

07

DEM

Diretor de Creche

04

DCM

Coordenador de Ações Básicas de Saúde

03

CABS

 

ANEXO V

A que se refere o Art. 196.

 

REFERÊNCIA

VENCIMENTO - R$

CCA-1

2.140,00

CCA-2

1.110,00

CCA-3

800,00

CCA-4

545,00

CCA-5

410,00

 

ANEXO VI

A que se refere o Art. 196.

 

REFERÊNCIA

VENCIMENTO - R$

ASJ

1.585,00

DEM

1.380,00

DCM

1.280,00

 

(Anexo alterado pela Lei Complementar n° 23/2006)

ANEXO VI

 

REFERÊNCIA

VENCIMENTO - R$

ASJ

1.585,00

CABS

1.585,00

DEM

1.380,00

DCM

1.280,00

 

ANEXO VII

A que se refere o Art. 199.

 

NOMENCLATURA E PADRÃO ANTERIOR

NOMENCLATURA E PADRÃO EQUIVALENTE

NOMENCLATURA

Referência

NOMENCLATURA

Referência

Vencimento

Consultor Técnico

CC-1

Consultor Técnico

CCA-1

R$ 2.140,00

Gerente Executivo

CC-1

Consultor Técnico

CCA-1

R$ 2.140,00

Gerente Executivo Mercado

CC-1

Coordenador Merc. Mun. e Feiras Livres

CCA-1

R$ 2.140,00

Sub-Procurador

CC-2

Sub-Procurador

CCA-1

R$ 2.140,00

Sub-Secretário

CC-1

Sub-Secretário

CCA-1

R$ 2.140,00

Assessor Jurídico

CC-2

Assessor Jurídico

ASJ

R$ 1.585,00

Assessor de Imprensa

CC-2

Assessor de Imprensa

CCA-2

R$ 1.110,00

Assessor de Planejamento

CC-2

Assessor Técnico - I

CCA-2

R$ 1.110,00

Assessor Técnico

CC-2

Assessor Técnico - I

CCA-2

R$ 1.110,00

Gerente Administrativo

CC-2

Assessor Técnico - I

CCA-2

R$ 1.110,00

Gerente Adm. Trabalho e Renda

CC-2

Assessor Técnico - I

CCA-2

R$ 1.110,00

Gerente de Crédito

CC-2

Assessor Técnico - I

CCA-2

R$ 1.110,00

Agente de Apoio

CC-3

Assessor Técnico - II

CCA-3

R$    800,00

Chefe de Departamento

CC-3

Assessor Técnico - II

CCA-3

R$    800,00

Supervisor de Serviços

CC-3

Assessor Técnico - II

CCA-3

R$    800,00

Agente de Arrecadação

CC-4

Assessor Técnico - III

CCA-4

R$    545,00

Agente de Obras e Edificações

CC-4

Assessor Técnico - III

CCA-4

R$    545,00

Agente de Saúde e Saneamento

CC-4

Assessor Técnico - III

CCA-4

R$    545,00

Agente de Tesouraria

CC-4

Assessor Técnico - III

CCA-4

R$    545,00

Agente Patrimonial

CC-4

Assessor Técnico - III

CCA-4

R$    545,00

Agente Postura e Meio Ambiente

CC-4

Coordenação de Seção

CCA-4

R$    545,00

Encarregado de área

FC-4

Coordenação de Seção

CCA-4

R$    545,00

Oficial de Gabinete

CC-4

Coordenação de Seção

CCA-4

R$    545,00

Encarregado de Serviços

FC-5

Agente de Apoio Operacional

CCA-5

R$    410,00

Diretor Escolar 2º Grau

R-1

Diretor Educacional

DEM

R$ 1.380,00

Diretor Escolar 1° Grau

R-2

Diretor Educacional

DEM

R$ 1.380,00

Diretor de Creche

R-3

Diretor de Creche

DCM

R$ 1.280,00

Coordenador de Turno 2º Grau

R-4

Coordenador de Turno

CCA-4

R$    545,00

Coordenador de Turno 1° Grau

R-5

Coordenador de Turno

CCA-4

R$    545,00